搜索
捕鱼网
走进新区
要闻动态
政府信息公开
投资新区
在线办事
专题专栏
联系捕鱼网
您当前的位置 :
捕鱼网
>> >>
法定主动 公开内容
>>
政策解读
>>
新区管委会会议解读
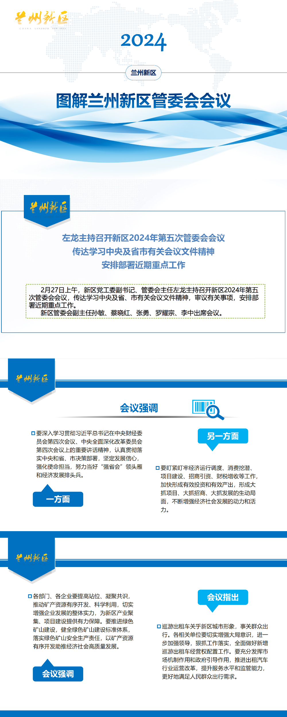
图解兰州新区2024年第5次管委会会议-捕鱼网
2024/03/01/ 09:54
来源: 兰州新区
兰州新区
官方微信
官方微博
新区头条
捕鱼网的版权所有:甘肃省兰州新区党工委办公室
icp备案编号:陇icp备17002353号
网站地图