甘肃省人民政府关于印发甘肃省国土空间规划(2021—2035年)的通知
来源: 甘肃省自然资源厅
时间: 2024/07/26/ 12:14
字号:[大][中][小]
甘肃省人民政府关于印发甘肃省国土空间规划(2021—2035年)的通知
甘政发〔2024〕18号
各市、自治州人民政府,甘肃矿区办事处,兰州新区管委会,省政府各部门,中央在甘各单位:
《甘肃省国土空间规划(2021—2035年)》已经国务院批复同意,现印发给你们,请结合实际认真贯彻落实。
甘肃省人民政府
2024年3月17日
(此文有删减)
甘肃省国土空间规划(2021—2035年)
目 录
前 言
第一章 规划背景
第一节 现状与问题
第二节 挑战与机遇
第二章 指导思想与战略目标
第一节 指导思想
第二节 基本策略
第三节 战略定位
第四节 目标任务
第三章 以“三区三线”为基础,构建国土空间开发保护新格局
第一节 巩固安全发展的空间基础
第二节 深化实施主体功能区战略
第三节 构建国土空间开发保护新格局
第四章 严格耕地保护,支持推进乡村振兴
第一节 实施耕地数量、质量、生态“三位一体”保护
第二节 拓展农产品生产空间
第三节 统筹优化乡村空间布局
第四节 实施农村土地综合整治
第五章 筑牢生态安全屏障,促进人与自然和谐共生
第一节 建立以国家公园为主体的自然保护地体系
第二节 建设生物多样性保护网络
第三节 增强水资源刚性约束和战略储备
第四节 实施山水林田湖草沙一体化保护修复
第六章 强化集约集聚,推进以人为本的新型城镇化
第一节 分类推进城镇空间协同紧凑布局
第二节 构建县域发展新格局
第三节 完善均等共享的公共服务空间体系
第四节 保障创新引领产业空间
第五节 增强城镇空间安全韧性
第六节 促进城镇建设用地节约集约
第七章 保护传承文化与自然价值,彰显国土空间魅力
第一节 整体保护文化遗产与自然遗产
第二节 系统活化利用文化遗产和自然遗产
第三节 彰显国土空间的特色魅力
第八章 强化空间统筹,保障重大基础设施建设
第一节 构建安全可靠的水利基础设施网络
第二节 优化综合立体交通和物流网络布局
第三节 形成安全绿色的能源资源布局
第四节 系统布局新型基础设施
第五节 构建综合防灾减灾网络体系
第六节 协调优化基础设施空间布局
第九章 加强协调协同,推动区域共建共治
第一节 积极推进省际协调合作
第二节 强化流域治理统筹
第三节 加强重点地区区域协同
第四节 推动特殊政策地区加快发展
第十章 统筹规划实施和管理
第一节 加强党的领导
第二节 推进法规与制度建设
第三节 强化规划传导和用途管制
第四节 建立统一的国土空间基础信息平台
第五节 实施规划全生命周期管理
前 言
甘肃省历史悠久,地理区位独特,地貌景观多样,孕育了多元的地域文化和美丽国土,是中华文明的重要发祥地之一,是我国重要的能源基地、育制种基地和矿产资源大省,是共建“一带一路”的重要通道和西部大开发的开放枢纽,是黄河、长江上游重要的水源涵养区,是国家西部生态安全屏障,是陇原人民繁衍生息的家园,是建设社会主义现代化幸福美好新甘肃的空间载体。
党中央、国务院作出重大部署,将主体功能区规划、土地利用规划、城乡规划等空间规划融合为统一的国土空间规划,建立国土空间规划体系并监督实施。《甘肃省国土空间规划(2021—2035年)》(以下简称《规划》)是对《中华人民共和国国民经济和社会发展第十四个五年规划和二○三五年远景目标纲要》《全国国土空间规划纲要(2021—2035年)》的落实,是甘肃省国土空间保护、开发、利用、修复的政策和总纲,是甘肃省可持续发展的空间指南和蓝图。
《规划》坚持以习近平新时代中国特色社会主义思想为指导,贯彻党和国家战略要求,统筹发展和安全,整体谋划国土空间开发保护新格局,为国家、甘肃省重大战略任务落地实施提供空间保障,对其他规划涉及的空间利用提供指导和约束,具有战略性、综合性、协调性、约束性,是各类开发保护建设活动的基本依据。
规划范围为甘肃省行政辖区,规划基期年为2020年,规划期限为2021年至2035年,近期目标年为2025年。
第一章 规划背景
我国开启了全面建设社会主义现代化国家新征程,向第二个百年奋斗目标进军。甘肃省已站上新的发展起点,进入国家重大战略叠加和自身发展势能增强的历史交汇期,处于蓄势待发、爬坡过坎、追赶进位的关键阶段。必须牢记“国之大者”,坚持底线思维,增强风险意识,充分认识国土空间开发保护存在的问题和面临的挑战,提高国土空间治理能力,为全面建设社会主义现代化幸福美好新甘肃提供空间保障。
第一节 现状与问题
甘肃省位于我国西北内陆地区,黄河上游,地处黄土高原、青藏高原、内蒙古高原三大高原,与西北干旱区、青藏高寒区、东部季风区三大自然区域交汇地带。东接陕西省,南邻四川省,西连青海省、新疆维吾尔自治区,北靠内蒙古自治区、宁夏回族自治区,西北端与蒙古国接壤,闻名中外的古丝绸之路和新亚欧大陆桥横贯全境。甘肃省地形呈狭长状,东西长1655公里,南北宽530公里。自然资源丰富,地貌复杂多样,山地、高原、平川、河谷、沙漠、戈壁交错分布、类型齐全,地势自西南向东北倾斜,大致可分为陇南山地、陇中黄土高原、甘南高原、河西走廊、祁连山脉、河西走廊以北地带等各具特色的六大地形区域。甘肃省是我国重要的能源基地和矿产资源大省,拥有丰富的石油、天然气、有色金属、贵金属等矿产资源,镍、钴等11种矿产查明资源储量名列全国第一位,金、锌等32种矿产查明资源储量位居全国前五位。

党的十八大以来,在以习近平同志为核心的党中央坚强领导下,甘肃省统筹发展和安全,深入实施区域协调发展战略、区域重大战略、主体功能区战略、新型城镇化战略,着力推进建设人与自然和谐共生的现代化,国土空间开发保护工作卓有成效。严格保护耕地,完成耕地保有量和永久基本农田保护目标任务,保障了粮食安全。深入开展国土绿化行动,森林覆盖率稳步提高,国土空间生态修复扎实推进,大规模治理沙化、荒漠化,有效保护修复湿地,主要生态系统功能得到提升,祁连山生态保护由乱到治,大见成效,黄河流域生态保护和高质量发展战略深入实施,甘肃省生态环境质量持续改善,美丽甘肃建设取得重要进展。国土经济密度逐步提高,单位国内生产总值使用建设用地、水资源、能源等持续下降。2020年常住人口城镇化率达到52.23%,城镇空间格局持续优化,省会和中心城市的经济和人口承载能力不断增强,中小城市特色发展。基础设施建设水平稳步提高,形成较为完善的水利、交通、能源等基础设施网络。
但需清醒看到,甘肃省宜居国土面积少,资源环境约束显著,经济社会发展与土地利用、生态保护仍存在矛盾,国土开发保护利用现状与全面建设社会主义现代化新甘肃的要求仍有一定差距。
资源约束日益凸显。甘肃省耕地数量较大但质量不高,受水资源不足、水土流失、土地沙化、盐碱化影响,存在撂荒现象。耕地后备资源多为其他草地、裸土地及盐碱地,土壤肥力不足,且多位于河西地区水资源利用超载地区,水资源相对匮乏,时空分布不均。城乡建设用地利用粗放,部分开发区土地低效闲置。
生态保护有待加强。生态环境脆弱,植被破坏、水土流失、土地沙化、草地退化等生态问题仍然突出。江河源区水源涵养功能不稳定,部分地区存在地下水超采,部分生态功能区生态系统服务功能退化,生态环境向好基础尚不稳固,生态文明建设任务依然艰巨。
区域协调与城乡统筹发展不足。城市等级规模体系有待完善,尚未形成明显的都市圈、城镇组团发展格局。中小城市和小城镇发育不足,乡村发展基础薄弱,城乡融合发展水平较低,城镇化水平不高,与全国平均水平有差距。
空间结构有待优化。城镇生产、生活、生态空间布局结构与资源环境承载能力、人民群众需求不匹配,公共服务设施和基础设施配置不均衡,局部地区地质灾害风险较高,防灾减灾救灾等设施建设存在差距,城市空间安全韧性亟需提升,地域人文特色未得到充分彰显。
第二节 挑战与机遇
当前甘肃省经济社会发展的方位和特征、基础和条件、任务和态势已经发生明显变化。随着西部大开发、黄河流域生态保护和高质量发展等国家战略的深入实施,以及国内国际市场的深刻变革,甘肃省作为生态屏障、能源基地、战略通道、开放枢纽、文化高地的特殊功能定位日益清晰,资源禀赋优势、工业基础优势、地理区位优势日益凸显,在面临国家向西开放新格局、绿色转型和需求结构升级重大战略机遇的同时,也面临着转变发展方式、应对气候变化、促进共同富裕等重大挑战。
经济高质量发展对优化国土空间布局指明新方向。经济转向高质量发展阶段,原有规模驱动、粗放利用的空间开发模式难以为继,必须深化空间供给侧结构性改革,转变资源开发利用方式,更加注重节约集约,更加注重存量空间资源盘活利用,着力优化农业、生态、城镇空间布局,促进资源要素在区域和城乡之间合理配置,提升空间功能品质,更好支撑高质量发展。
生态文明建设对国土空间生态安全提出新要求。甘肃省是黄河、长江上游重要水源涵养区,生态地位特殊且重要,推动重点流域、重点区域生态保护和修复,筑牢国家西部生态安全屏障是甘肃省的重大责任。必须坚持绿水青山就是金山银山的理念,尊重自然、顺应自然、保护自然,加快实施重要生态系统保护和修复重大工程,推进山水林田湖草沙一体化保护修复,提升生态系统多样性、稳定性、持续性。
碳达峰碳中和目标对国土空间基础设施支撑提出新需求。随着能源结构调整节奏加快,新能源利用比重加快提升,可再生能源在一次能源供应中的优势不断增强,新能源发展迎来重大机遇。必须把碳达峰碳中和目标纳入经济社会发展全局,扎实推动能源绿色低碳转型,努力形成能源资源开发利用新格局,构建风光电多能互补系统,推动能源基地建设,形成高效集约的基础设施支撑体系。
全球化新趋势对国土空间总体发展格局提出新指引。当前经济全球化遭遇逆流,要立足国内,统筹发展和安全,主动融入共建“一带一路”大格局,发挥通道、枢纽优势,提升粮食、能源、矿产等初级产品和资源要素的产业链安全韧性,形成更加安全、更有竞争力的区域发展空间单元和空间布局结构,构建适应新时期新发展格局要求的国土开发格局。
西北气候暖湿化对国土空间安全韧性带来新挑战。近年来,西北地区气候暖湿化明显,区域气候有所改善,同时区域性极端天气导致洪涝、滑坡、泥石流等自然灾害多发易发,生物栖息地空间分布出现转移。必须站在人与自然和谐共生的高度,谋划经济社会发展,推进防灾减灾救灾能力建设,优化国土空间布局,提升国土空间安全韧性。
人口结构变化对国土空间供给提出新导向。随着新型城镇化建设逐步推进,城镇人口持续增加,人口流动性不断增强,人口呈现老龄化、少子化趋势,空间需求趋于多元化,对国土空间布局和结构优化、空间弹性增强、空间品质提升提出更高要求。要推动国土空间供给向生产、生活、生态相融合发展转变,提高城乡产业基础设施和公共服务用地保障水平,为实现全体人民共同富裕提供空间保障。
第二章 指导思想与战略目标
围绕实现第二个百年奋斗目标,以中国式现代化全面推进中华民族伟大复兴,立足甘肃省国土空间资源禀赋,针对甘肃省国土空间开发保护中的问题挑战,明确国土空间开发保护的指导思想、基本策略和战略定位,统筹推进各项目标任务。
第一节 指导思想
以习近平新时代中国特色社会主义思想为指导,深入贯彻党的二十大精神,全面落实习近平总书记对甘肃工作重要讲话和指示批示精神,统筹推进“五位一体”总体布局,协调推进“四个全面”战略布局,立足新发展阶段,完整、准确、全面贯彻新发展理念,支撑构建新发展格局,推动高质量发展。紧紧围绕建设经济发展、山川秀美、民族团结、社会和谐的幸福美好新甘肃,提升综合实力、提升生态质量、提升基础支撑、提升生活品质、提升治理效能。
坚持以人民为中心的发展思想,坚持总体国家安全观,坚持可持续发展,坚持系统观念,坚持一切从实际出发,统筹发展和安全,面向粮食安全、生态安全、国防安全、城镇化健康发展等空间需求,以第三次全国国土调查成果为基础,统筹划定落实耕地和永久基本农田、生态保护红线、城镇开发边界三条控制线,优化农业、生态、城镇等功能空间,整体谋划国土空间开发保护新格局,推进国土空间治理体系和治理能力现代化,提升国土空间资源利用效率,为支撑更高质量、更有效率、更加公平、更可持续、更为安全的发展,促进甘肃省经济社会全面绿色转型,建设人与自然和谐共生的现代化筑牢根基。
第二节 基本策略
强化底线约束。树立底线思维、极限思维,统筹兼顾经济、生活、生态、安全等多元需要,坚持耕地保护优先,守住自然生态安全边界,筑牢粮食安全、生态安全、公共安全、能源资源安全、边境安全、军事安全等国土空间安全底线,完善国土安全基础设施,增强空间韧性。坚持以水定城、以水定地、以水定人、以水定产,优化国土空间开发保护格局。
坚持绿色低碳。坚持节约优先、保护优先、自然恢复为主的方针,落实全面节约战略,严格实施资源总量和强度管控,优化水利、交通、能源、产业等空间布局和用地结构,推行低影响开发建设,系统修复和治理生态环境,巩固提升生态系统碳汇能力。整体保护文化、自然和景观资源,促进历史文化、自然山水与城乡空间的融合。
促进互联互通。融入国家高水平对外开放格局,完善开放畅通的通道网络,提高国土空间的开放程度和通达性。加强新型基础设施网络建设,引导城镇、产业与交通一体化布局,促进要素自由流动,增强产业链、供应链安全。
强化集约集聚。立足区域资源环境承载能力,发挥各地区比较优势,强化国土空间支撑,推动优化区域经济布局,引导人口、产业向甘肃省经济发展优势区域高效集聚。以县城为重要载体推进城镇化,统筹优化县域乡村空间布局,全力保障乡村振兴。高度重视存量资源盘活利用,优化国土空间结构,扩大公共服务用地供给,完善城乡服务功能。
实施系统治理。发挥“多规合一”整体优势,整体谋划国土空间开发保护。完善系统治理、依法治理、综合治理、源头治理体制机制,推进国土空间数字化转型,促进共建共治共享。
第三节 战略定位
国家西部生态安全屏障。甘肃省位于国家“三区四带”生态安全战略格局中的“青藏高原生态屏障区”“黄河重点生态区”“长江重点生态区”“北方防沙带”,必须细化落实国家要求,统筹黄河、长江、内陆河流域及祁连山生态保护。近年来甘肃省生态环境保护发生历史性、转折性、全局性变化,呈现生态破坏点位有效修复、绿色发展支撑不断强化、生态文明建设进程逐步加快的良好态势。持续深入践行绿水青山就是金山银山理念,坚决落实黄河流域生态保护和高质量发展战略,筑牢国家西部生态安全屏障。
国家重要的能源基地。甘肃省风能、太阳能、水能等清洁能源和煤炭、石油、天然气等传统能源资源种类齐全,储量丰富,分布相对集中。新能源可开发量位居全国前列,传统能源资源保障能力持续增强,在国家能源发展战略中占有重要地位。建设全国重要的能源供应基地,推动能源资源产业成为甘肃省经济发展的重要支撑和产业构建的重要牵引。
向西开放的枢纽通道。甘肃省是西部大开发中联通西北与西南、中亚与东南亚、“丝绸之路经济带”与“21世纪海上丝绸之路”三大区域的对外开放枢纽。作为联结“丝绸之路经济带”新亚欧大陆桥的战略通道、古丝绸之路的重要组成部分,甘肃省在促进东西方文化交融和经贸交流等方面发挥着重大深远的作用。在共建“一带一路”大背景下,甘肃省得天独厚的通道优势焕发出新的生机和活力。坚持全方位扩大对外开放,打造内外兼顾、陆海联动、向西为主、多向并进的开放新格局,全面强化甘肃省在国家向西开放布局中的战略通道地位,有效提升枢纽地位和通道功能。
中华文化传承的创新高地。甘肃省历史悠久,文化底蕴丰厚,文化资源丰富,特色鲜明,始祖文化、农耕文化、黄河文化、丝路文化、红色文化、民俗文化、现代文化等交相辉映,是中华文明的重要发祥地之一,是中华民族重要的文化资源宝库,是中华优秀传统文化的重要组成部分。甘肃省在坚定文化自信、传承历史文化等方面,既有厚重的积淀和底蕴,也承担着重大的责任和使命。用心守好中华文化根脉、着力推动传承创新、广泛开展人文交流、扎实促进融合发展,坚持以文塑旅、以旅彰文,推动华夏文明传承创新区和长城、长征、黄河国家文化公园甘肃段建设,形成历史文化的富集地、东西文化的交汇地、红色文化的传承地、现代文化的创新地。
第四节 目标任务
到2035年,全面形成主体功能明显、优势互补、高质量发展的国土空间开发保护新格局,基本建成安全、绿色、开放、协调、宜居、智慧和富有竞争力的美丽国土,全面建设幸福美好新甘肃、开创富民兴陇新局面。
落实国家发展战略,支撑基本实现社会主义现代化。对国土空间开发利用保护作出系统性安排,统筹发展和安全,强化国土空间规划基础作用,落实国家战略确定的重大任务、重大工程项目。统筹协调相关专项领域的空间需求,以高水平空间治理保障经济社会高质量发展,确保国土空间开发保护格局同经济社会发展需要相协调,提升甘肃省国土空间的支撑力。
守住国土空间安全底线,推动可持续发展。落实最严格的耕地保护制度、最严格的节约集约用地制度、最严格的水资源管理制度、最严格的生态环境保护制度,牢牢守住耕地和永久基本农田、生态保护红线、城镇开发边界三条控制线。树立大食物观,向森林、江河湖泊和设施农业要食物。不断增强粮食、生态、水资源、能源资源安全保障能力和自然灾害防治能力,形成节约资源和保护环境的空间格局,提升甘肃省国土空间的承载力。
推动国土空间开放畅通,支撑构建新发展格局。畅通国内国际通道网络,促进城市群、都市圈、重点城市组团和中心城市之间,城乡之间紧密联结,加强与周边地区互联互通,强化面向毗邻国家的对外联结,形成优势互补、功能协同的主体功能布局,构建多中心、网络化、开放式、集约型国土开发格局,提升甘肃省国土空间的竞争力。
强化资源集约高效利用,促进城乡融合发展。立足资源禀赋和功能定位,强化区域协调发展战略、区域重大战略、主体功能区战略、新型城镇化战略实施的空间保障。顺应人口变化趋势,基于资源环境承载能力优化城镇体系,合理确定并严格管控城镇建设用地总量,提高节约集约用地水平,优化用地结构。引导城镇紧凑布局,打造更多高质量发展的增长点、增长极,形成大中小城市和小城镇协调发展、城乡融合的空间格局,提升甘肃省国土空间的发展力。
加强文化和自然资源保护,建设美丽甘肃。构建国家遗产保护空间体系,建设国家文化公园、旅游景区、休闲旅游度假地,营造富有地域特色的魅力空间。促进生产空间集约高效、生活空间宜居适度、生态空间山清水秀,建设人与自然和谐共生的美丽甘肃,提升甘肃省国土空间的凝聚力。
建设数字国土,提升国土空间治理现代化能力。建设功能健全的国土空间基础信息平台和国土空间规划“一张图”实施监督信息系统,实施国土空间开发保护全生命周期管理。建立现代化的国土空间治理体系,实现国土空间数据、信息、知识的有序共享,建设自然、人文和信息相融合的数字国土,提升甘肃省国土空间治理的创新力。

第三章 以“三区三线”为基础,构建国土空间开发保护新格局
立足资源环境承载能力,发挥各地区比较优势,落实国家重大战略部署,以划定“三区三线”为基础,优化主体功能区布局,构建主体功能明显、优势互补、高质量发展的国土空间开发保护新格局。
第一节 巩固安全发展的空间基础
按照耕地和永久基本农田、生态保护红线、城镇开发边界的优先序,统筹划定落实三条控制线,以三条控制线作为重点管控区域,在国土空间管控指标约束下,统筹优化农业、生态、城镇等各类空间布局。
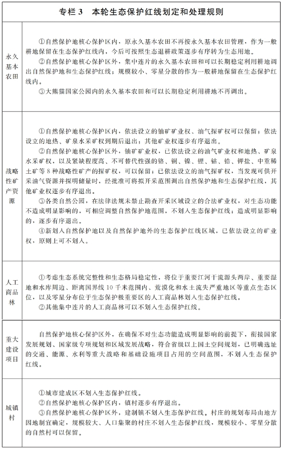
优先划定耕地和永久基本农田保护红线。符合法律和政策规定的现状耕地应划尽划、应保尽保,优先确定耕地保护目标,将可以长期稳定利用耕地优先划入永久基本农田实行特殊保护,逐步把永久基本农田全部建成高标准农田。到2035年,甘肃省耕地保有量不低于513.53万公顷(7703万亩),永久基本农田不低于425.20万公顷(6378万亩),主要分布在陇东陇中黄土高原丘陵区的定西市、庆阳市、天水市、白银市,陇南山地丘陵区,河西绿洲区的武威市、张掖市、酒泉市等重点区域。
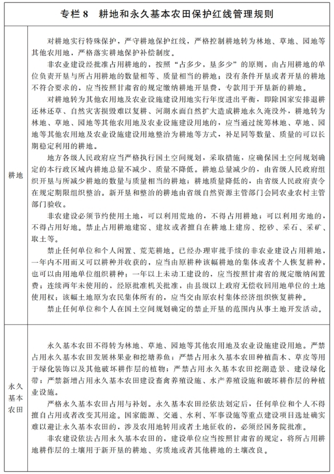
耕地和永久基本农田一经划定,未经批准不得擅自调整。优先保护城市周边永久基本农田和优质耕地,严格实施耕地用途管制。严格落实耕地占补平衡,因建设确需占用的,必须依法补充同等数量、质量的可以长期稳定利用耕地,确保粮食产能不下降。实施耕地年度进出平衡,严格控制耕地转为其他农用地,在进出平衡中优化耕地布局,提升耕地总体质量。

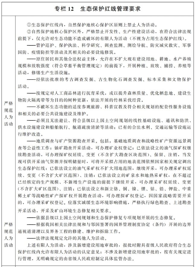
科学划定生态保护红线。将整合优化后的自然保护地,生态功能极重要、生态极脆弱区域,以及目前基本没有人类活动、具有潜在重要生态价值的生态空间划入生态保护红线。甘肃省划定生态保护红线不低于12.5万平方千米,主要分布在以水源涵养和生物多样性保护功能为主的祁连山、甘南山地、陇南山地地区,以防风固沙功能为主的河西走廊北侧地区,以及以水土保持与防风固沙功能为主的陇中黄土高原低山丘陵沟壑区、腾格里沙漠和巴丹吉林沙漠边缘地区。
稳固重要高原、山脉、河流等生态安全屏障,增强水源涵养、水土保持、防风固沙、生物多样性等生态系统服务功能,加强生物多样性保护优先区域和主要珍稀濒危野生动植物集中分布地保护,注重保护城市化地区重要生态空间,严格控制人为活动尤其是开发建设对生态系统的破坏和扰动。以生态保护红线为核心,整体保护和合理利用森林、草原、湿地、河流、湖泊、滩涂、岸线、荒地、荒漠、戈壁、冰川、高山冻原等生态空间,提升生态系统质量和稳定性,提供优质生态产品。

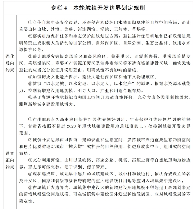
合理划定城镇开发边界。在优先划定耕地和永久基本农田、生态保护红线的基础上,避让自然灾害高风险区域,结合人口变化趋势和存量建设用地状况,管控城镇建设用地总量,引导形成集约紧凑的城镇空间格局。到2035年,甘肃省城镇开发边界范围控制在2020年现状城镇建设用地总规模的1.3倍以内。在耕地和永久基本农田保护红线优先划好划足、生态保护红线应划尽划的前提下,综合考虑人口和资源环境承载能力,以及城市未来功能分区和产业布局的要求,对甘肃省各市州城镇开发边界面积按扩展倍数进行控制。
集中建设区重点保障生产生活生态和安全空间需求,弹性发展区重点应对城镇发展的不确定性,有条件的城镇加强特别用途区管控。在符合国家相关规定前提下,城镇开发边界内集中连片分布的永久基本农田和生态保护红线,可以“开天窗”方式保留。在城镇开发边界内实施战略留白,为长远发展谋划预留战略空间。促进城镇空间与农业空间、生态空间有机融合,充分发挥农业、生态等资源的景观价值和文化价值,引导城镇空间合理布局。

强化自然灾害综合风险防控和其他空间资源保障。明确地震、地质灾害、洪涝等自然灾害综合风险重点防控区域,优化防灾减灾救灾资源的区域布局,增强突发事件应对能力。划定战略性矿产资源核心区和接续区,确定能源资源生产、运输、战略储备空间。强化水资源刚性约束,实施水资源消耗总量和强度双控。划定历史文化保护线,落实各类文化遗产的保护管控要求,严格保护和管控历史文化遗存本体及其相关的空间环境。
第二节 深化实施主体功能区战略
健全主体功能区制度,合理优化甘肃省86个县级行政区和嘉峪关市的主体功能定位,推动主体功能区战略逐级传导。
优化三大主体功能区布局。根据“三区三线”划定成果和各类用地变化情况,从粮食安全、生态安全和新型城镇化三方面确定国家级和省级农产品主产区、重点生态功能区、城市化地区三类主体功能区类型,覆盖全部行政辖区。保障国家粮食安全和重要农产品供给,确定水土光热条件较好、耕地和永久基本农田分布较集中、农产品产量较高的25个县级行政区为农产品主产区,根据水土条件变化和现代农业发展要求,稳定扩大水土光热优良的耕地面积,调整缺水地区水土匹配关系,协调生态重要及脆弱地区农业生产和生态空间的关系。保障国家和区域生态安全,确定生态系统服务功能较重要、山水林田湖草沙一体化保护修复工程较集中、生态保护红线面积较大、生态产品供给能力较强的34个县级行政区为重点生态功能区,巩固重要高原、山脉、河流等国家生态安全屏障,加强自然保护地和主要珍稀濒危野生动植物集中分布地保护,提升生态功能。保障落实新型城镇化战略,确定人口和产业集聚能力较强、区域综合竞争能力较强的27个县级行政区和嘉峪关市为城市化地区,根据人口变化、新型城镇化和区域协调发展要求,优化城市群、都市圈、重点城市组团、中心城市空间资源配置,畅通国内国际通道联结和区域联动的空间网络,确定城镇、产业开发的轴带和重要节点,依托基础设施支撑体系,促进大中小城市和城镇协调发展,形成多中心、网络化、开放式、集约型的省域国土空间开发格局。
明确叠加功能区。根据县区资源环境禀赋和特点,在三类主体功能区的基础上,确定能源资源富集区、历史文化资源富集区、边境地区三类叠加功能区类型。将能源和战略性矿产资源相对富集、为国家发展提供能源资源保障的25个县级行政区确定为能源资源富集区。将不可移动文物、历史文化名城名镇名村、历史文化街区和历史建筑、传统村落以及水利、农业、工业等文化遗存等历史文化资源空间集中分布的37个县级行政区和嘉峪关市确定为历史文化资源富集区。将与蒙古国毗邻的肃北蒙古族自治县确定为边境地区。市县根据实际细化乡镇主体功能定位,合理划定规划分区,分类精准施策。
第三节 构建国土空间开发保护新格局
巩固“一带五区多基地”农业空间格局。落实国家农产品主产区格局中的“甘肃新疆农产品主产区”“西北马铃薯产业带”“西北肉牛、肉羊产业带”“西北奶牛产业带”,按照“因地制宜、发挥优势、区域互补、突出特色、分类指导、产业带动、提高效应”的原则,根据水土条件变化、农业自然环境条件和现代农业发展要求,巩固“一带五区多基地”现代寒旱农业特色农业格局。

筑牢“四屏一廊、两主三辅”生态安全格局。落实国家“三区四带”生态安全屏障中的“青藏高原生态屏障区”“黄河重点生态区”“长江重点生态区”和“北方防沙带”,打造“四屏一廊”保护分区,全面增强生态空间服务功能,强化水源涵养、水土保持、防风固沙、维护生物多样性等生态功能;构建“两主三辅”治理体系,系统优化生态空间总体格局,按照自然恢复为主、人工修复为辅的原则,提升各流域上下游及其沿线重点地区的生物多样性与综合生态功能,提高生态系统的质量和稳定性。

构建“一带一廊、一核两个区域中心”城镇开发格局。落实国家“两横三纵”城镇化战略格局中的“陆桥通道”横轴和“包昆和西部陆海新通道”纵轴,以及甘肃省兰州1小时核心经济圈、河西走廊经济带、陇东南经济带、黄河上游生态功能带“一核三带”区域发展格局,以区域、城镇、产业、交通等空间发展特征为基础,结合甘肃省国土空间战略定位与发展目标,推动形成甘肃省“一带一廊、一核两个区域中心”的城镇开发格局。

第四章 严格耕地保护,支持推进乡村振兴
耕地是粮食生产的命根子,是中华民族永续发展的根基。落实甘肃省保障粮食安全责任,采取“长牙齿”的硬措施,明确最严格的耕地保护制度,拓展农产品多样化生产空间,保障重要农产品特别是粮食生产供给。统筹优化甘肃省乡村地区国土空间布局,推动农村土地综合整治,促进城乡要素双向流动,保障乡村振兴空间,助力巩固拓展脱贫攻坚成果,推进乡村振兴和城乡融合发展,促进农业高质高效、乡村宜居宜业、农民富裕富足。
第一节 实施耕地数量、质量、生态“三位一体”保护
落实耕地保护责任。将国家下达的耕地保有量和永久基本农田保护目标任务分解到市州,逐级传导落实到地块,作为规划期内必须守住的保护红线任务。耕地保护任务落地与粮食生产功能区、重要农产品生产保护区、高标准农田建设相结合,不断提升耕地质量及综合产能,建设国家级旱作农业示范区和粮食安全产业带。压实耕地保护责任,地方各级党委政府自上而下逐级签订耕地保护和粮食安全责任书,对耕地保护责任目标完成情况定期考核,实行耕地保护党政同责、终身追责。
严格落实耕地占补平衡。各类非农建设选址布局尽量不占或少占耕地,特别是永久基本农田。确需占用的必须严格落实先补后占和占一补一、占优补优、占水田补水田,严禁占优补劣、占水田补旱地。在兰州市、白银市、兰州新区等沿黄高效农业产业发展带,酒泉市、张掖市、武威市、金昌市等河西灌溉农业区,加大农村土地综合整治,做好甘肃省耕地占补平衡指标储备。结合生态及地质灾害避险搬迁、农村人居环境整治、工矿废弃地复垦等,实施城乡建设用地增减挂钩,做到复垦补充耕地与建新占用耕地数量不减少、质量不降低。严格落实耕地占补平衡责任,以县域自行平衡为主、市州统筹为辅、省域内调剂为补充,落实补充耕地任务。
实施耕地进出平衡。严格控制耕地转为其他农用地,以年度国土变更调查为基础,除国家安排退耕还林还草、自然灾害损毁难以复耕、河湖水面自然扩大造成耕地永久淹没等特殊情况外,对耕地转为林地、草地、园地等其他农用地及农业设施建设用地的,应当补足同等数量、质量的可以长期稳定利用耕地,落实年度耕地进出平衡。统筹耕地保护与生态建设,结合适宜性原则,逐步通过实施耕地进出平衡,优化农用地空间布局。在确保耕地总量不减少、不损害生态环境的前提下,逐步调整不符合自然地理条件的土地利用方式,引导在陡坡山地上种植苗木、林木、草坪,将在平原耕地种植苗木、林木、草坪的逐步恢复为耕地,用山上换山下。综合改造利用戈壁、荒地、荒漠、滩涂、盐碱地等发展设施农业,引导设施农业产能向非耕地区域适度转移。严格管控进出平衡的耕地质量,将难以或不易长期稳定利用耕地,逐步置换为长期稳定利用耕地,总体提升耕地质量。
有序引导可恢复其他农用地复耕。重点做好平凉市、庆阳市、陇南市及天水市南部县区等林果业发展集中区中不符合国家法律政策规定的其他农用地复耕,结合陇东雨养农业区和天水陇南山地特色农业区果业标准示范园创建、低效果园改造优化等农业结构调整,充分利用荒山荒坡发展林果业,减少新增林果业占用耕地,按照国家有关规定稳妥引导位于河谷川地和塬地的林地、园地向耕地转换。建立空间优化动态调整激励机制,引导农业结构向有利于增加耕地的方向转变,稳妥有序恢复不符合国家法律政策规定流向其他农用地的耕地。
实施耕地种植用途管控。依法落实耕地利用优先序,耕地主要用于粮食和棉、油、糖、蔬菜等农产品及饲草饲料生产,永久基本农田重点用于粮食生产,高标准农田原则上全部用于粮食生产。利用卫星遥感、大数据等信息化手段,监测耕地种植用途动态变化。开展日常巡查和核查,对耕地种植用途改变做到早发现、早制止,严格防止耕地“非粮化”。
完善永久基本农田储备区制度。在可以长期稳定利用耕地上划定永久基本农田储备区,经依法批准重大建设项目占用永久基本农田的,在储备区中的耕地上补划。储备区内耕地补划为永久基本农田前,按一般耕地管理和使用。各类土地整治活动和新建高标准农田增加的优质耕地优先划入永久基本农田储备区。在永久基本农田集中分布地区,不得规划新建可能造成污染的建设项目。根据补划和土地综合整治、高标准农田建设和土地复垦等新增加耕地情况,结合年度国土变更调查对永久基本农田储备区进行补充更新。
大力建设永久基本农田。以永久基本农田为基础,结合粮食生产功能区和重要农产品生产保护区,发展高效旱作农业和高效节水农业,整灌区、整流域、整山系集中连片建设,新建与改造并重。逐步推进沿黄高效农业产业发展带、河西灌溉农业区、陇东雨养农业区、中部旱作农业区、天水及陇南山地特色农业区等区域集中连片永久基本农田示范区建设。沿黄高效农业产业发展带、河西灌溉农业区以高效节水和地力培育为建设重点,陇东雨养农业区、中部旱作农业区、天水及陇南山地特色农业区以梯田改造、田间道路和灌排设施配套、水土保持为建设重点。到2025年,甘肃省建成高标准农田183.33万公顷(2750万亩)。
加强退化耕地治理。完善农田水利等基础设施,扩大秸秆还田、增施有机肥、绿肥种植等面积,提升耕地地力。推进农田生态修复、土壤改良,实施退化耕地治理,改良盐碱耕地。在沿黄高效农业产业发展带、河西灌溉农业区中的盐碱地集中地区,实施土壤盐渍化治理。到2025年,完成1.33万公顷(20万亩)盐碱耕地治理和改良;到2035年,基本实现具备治理和改良条件的轻中度盐碱化耕地治理全覆盖,达到有盐无害、适种抗盐目标。在沿黄高效农业产业发展带和河西灌溉农业区中的盐渍化严重地区、陇东雨养农业区和中部旱作农业区中的地力贫瘠地区、天水及陇南山地特色农业区中的水土流失重点地区,开展耕地轮作休耕,探索种地与养地相结合的耕作制度。加强污染耕地土壤治理,严格管控重度污染耕地,重点强化中轻度受污染耕地的安全利用,努力构建受污染耕地安全利用的长效机制。

有序实施耕地整理开发和战略储备。以保护和改善生态环境为前提,在水土资源条件具备地区,以水而定适度开发荒地等耕地后备资源,综合改造利用盐碱地,推进农用地整理和建设用地复垦。严格认定新增耕地数量,科学评定新增耕地质量,确保新增耕地与建设占用耕地数量相等、质量相当。充分利用甘肃省未利用土地资源禀赋,做好耕地后备资源战略储备。在农产品主产区内,选择与现状耕地连片分布、有水源灌溉条件的宜耕农用地,优先划入耕地战略储备区,保护耕作层生产能力,保护恢复为耕地的潜力。禁止新开垦严重沙化土地和重度盐渍化土地,禁止在25度以上陡坡新开垦耕地,禁止违规毁林开垦耕地。积极实施耕作层剥离工程,鼓励剥离建设占用耕地的耕作层,用于新开垦耕地的质量建设。
完善耕地保护激励和约束机制。对耕地保护目标完成较好的地区予以奖励激励,对保护目标完成较差的地区进行考核问责。加大农业补贴力度,对承担耕地保护任务的农村集体组织和农户给予奖补。
第二节 拓展农产品生产空间
确保甘肃省农业主产区粮食生产安全供给,拓展多样化食物生产能力。稳定沿黄高效农业产业发展带、河西灌溉农业区、陇东雨养农业区、中部旱作农业区、天水及陇南山地特色农业区小麦、玉米等粮食作物生产能力,保障六大优势特色农业产业用地空间,拓展多样化食物生产能力,建立绿色复合型农业。
建设都市农业保障区。在兰州市、天水市、酒泉市、嘉峪关市、庆阳市、平凉市等重点城市地区,结合实际建设设施蔬菜基地、规模化畜禽养殖场等都市农业保障区,提高生鲜农产品就近供给能力。
扩展森林立体生产空间。在天水及陇南山地特色农业区适宜林地内,依法适度科学积极发展林下种植、林下养殖,推动空间复合利用,扩展森林立体生产空间。采取有效措施,避免破坏林地或影响森林生态功能发挥。
扩大畜牧业生产空间。在甘南及祁连山高寒草地农牧交错区水土匹配条件好的退化草原地区建设高标准人工草地,种植多年生乡土草种,增加优质饲草产量,发展牛羊圈养舍饲生产,增强牛羊肉和奶类供给保障能力。
拓展现代设施农业空间。加快用现代设施装备弥补水土资源禀赋短板,合理保障作物种植和畜禽养殖等设施农业用地,拓展现代设施农业空间。发展现代设施种养业,积极发展新型节能日光温室、植物工厂。在河西灌溉农业区有水资源保障的情况下充分利用沙地、裸土地等戈壁荒滩,建设水肥一体化的农业工厂,发展非土基戈壁农业,提高农产品供给能力。
第三节 统筹优化乡村空间布局
统筹农村一二三产业融合发展空间。按照宜工则工、宜农则农、宜商则商、宜游则游原则,重点保障工业强县、经济大县、农业富县、文旅名县和生态美县建设空间。市县应明确城乡融合率先推进区域,统筹安排农村一二三产融合发展空间和配套设施用地。优化县域城乡统筹格局,引导涉农产业向县城、重点乡镇、产业园区及物流节点集聚,引导农产品初加工、文旅融合等产业与乡村振兴格局融合。保障农产品加工流通、电子商务、冷链物流、乡村旅游、休闲农业、民宿经济等新产业新业态用地需求,并在土地利用年度计划指标下达时予以充分考虑。畅通土地要素流动,按照国家安排部署,稳妥推进农村集体经营性建设用地入市改革试点,探索符合国土空间规划和用途管制的存量农村集体经营性建设用地入市方式。稳慎推进农村宅基地制度改革试点,探索农村宅基地所有权、资格权、使用权分置实现形式。积极稳妥盘活利用农村闲置宅基地和闲置住宅,落实废弃集体公益性建设用地有偿处置政策。
引导乡村空间合理布局。根据村庄发展现状、区位条件、资源禀赋等,优化村庄分类。甘肃省村庄划分为集聚提升类、城郊融合类、特色保护类、拆迁撤并类、其他类五大类型,县域统筹分区分类编制村庄规划,合理安排生产空间,打造宜居生活空间,保护修复生态空间。将村庄规划纳入村级议事协商目录,引导村民有序参与。合理确定村庄建设边界,控制村庄建设用地总量。保障居民点建设,科学划定宅基地范围,优化宅基地空间布局,满足村民合理的宅基地需求。结合村民生产生活方式,充分利用空闲地、闲置宅基地和未利用地,合理安排村民住宅、公共服务、产业、基础设施等用地空间布局。积极复垦、盘活存量集体建设用地,原则上禁止曾用于生产、使用、贮存、回收、处置有毒有害物质的工矿用地复垦为种植食用农产品的耕地。

支撑公共服务和基础设施配套建设。保障教育、卫生、养老、托幼、文化、旅游、殡葬以及基础设施建设,完善乡村公共服务设施网络和道路交通、供水服务网络体系。健全县、乡、村三级农村物流服务体系,建设村级寄递物流综合服务站,保障农村电网巩固提升工程空间供给。
第四节 实施农村土地综合整治
以乡镇或村为单位开展农村土地综合整治。按照宜农则农、宜建则建、宜留则留、宜整则整的原则,统筹土地综合整治空间布局、目标任务,整体推进农用地整理、建设用地整理和乡村生态保护修复。对田、水、路、林、村全域规划、整体设计、综合治理,优化农村生产、生活、生态空间布局,支持农业适度规模经营和现代农业发展,促进节约集约利用土地,保护和修复乡村生态环境。整合交通建设、农田水利、土地整治、灾害防治、国土绿化等项目建设资金,引导社会资金投入,大力支持国家乡村振兴示范县、国家乡村振兴重点帮扶县和省级乡村振兴重点帮扶县土地综合整治。农村土地综合整治节余的建设用地指标,纳入增减挂钩规范管理,优先用于乡镇范围内农村基础设施、污染治理设施、新产业新业态发展用地,可以在县域范围内调剂使用,所得净收益用于乡村发展建设。
开展农用地整治。统筹推进土地整理、高标准农田建设、坡耕地综合整治、耕地质量提升、撂荒耕地整治、耕地后备资源开发、退化土壤改良修复等,在确保耕地数量有增加、质量有提升、生态有改善的前提下,完善农田基础设施条件,提高耕地质量和连片度,优化耕地和永久基本农田布局。
推进低效建设用地整治。尊重农民意愿,利用城乡建设用地增减挂钩政策,稳妥有序推进农村低效建设用地整治,引导农民集中居住、产业集聚发展。利用城乡建设用地增减挂钩节余指标跨省调剂政策,支撑农村地区基础设施与公共服务设施配套建设。整合利用人口流出后腾出的各类土地,增加以耕地为主的农业生产空间。
支持开展生态及地质灾害避险搬迁。对地质灾害威胁区、地震灾害危险区、河湖管理范围、自然保护地核心保护区、饮用水水源一级保护区、生态敏感区的人口,加快实施生态及地质灾害避险搬迁。对实施生态及地质灾害避险搬迁的乡镇、村,开展低效、闲置、零碎集体建设用地整理和农用地整理,以及未利用地开发,加大“空心村”废旧宅基地收缩整合力度,鼓励迁入区搬迁安置用地使用存量建设用地,或者通过县域内城乡建设用地增减挂钩落实安置用地。
第五章 筑牢生态安全屏障,促进人与自然和谐共生
牢固树立和践行绿水青山就是金山银山的理念和正确的生态观发展观,切实扛起筑牢国家西部生态安全屏障的重大使命,全面落实黄河流域生态保护和高质量发展战略,实施山水林田湖草沙一体化保护修复,推进生态优先、节约集约、绿色低碳发展。
第一节 建立以国家公园为主体的自然保护地体系
构建自然保护地体系。建立分类科学、布局合理、保护有力、管理有效的自然保护地体系,确保重要自然生态系统、自然遗迹、自然景观和生物多样性得到系统性保护,提升生态产品供给能力,维护国家生态安全,为建设美丽甘肃提供重要生态支撑。
全面建成以国家公园为主体、以自然保护区为基础、以各类自然公园为补充的自然保护地体系,实行分类分级分区管控。甘肃省整合优化布局2个国家公园、49个自然保护区、112个自然公园。自然保护地总面积约为991.99万公顷(14879.85万亩)。
建立国家公园。高质量建设大熊猫国家公园,促进大熊猫野生种群稳定增长、健康繁衍,系统生物多样性显著增强。支持祁连山国家公园建设成为生态文明体制改革的先行区、水源涵养和生物多样性保护的示范区、生态系统修复的样板区。推进若尔盖国家公园设立,强化黄河上游重要补水区和水源涵养区建设,打造高海拔地带重要的湿地生态系统和珍稀物种重要栖息地。推进六盘山国家公园设立,建设黄土高原重要水源地,暖温带森林、草原生态系统和珍稀物种重要栖息地。
完善自然保护区布局。将具有典型自然生态系统、珍稀濒危野生动植物集中区、有特殊意义的自然遗迹区域划入自然保护区。优化现有自然保护区边界,将周边生态保护价值高、生物多样性丰富的区域纳入自然保护区,加强自然生态系统原真性、完整性保护。
优化自然公园布局。按照自然属性、生态价值、管理目标,将具有生态、观赏、文化和科学价值的森林、草原、湿地、沙漠、地质、风景名胜区等自然生态系统、自然遗迹和自然景观区域划入自然公园,优化管控范围,促进形成多样化的自然保护地体系。
第二节 建设生物多样性保护网络
严格管控生物多样性保护优先区域。全面实施祁连山、秦岭、羌塘—三江源、库姆塔格、六盘山—子午岭、岷山—横断山北段、西鄂尔多斯—贺兰山—阴山等生物多样性保护优先区域保护。开展生物多样性调查、观测和评估。到2035年,典型生态系统、国家重点保护野生动植物种及其栖息地得到全面保护。
保护珍稀野生动物生态廊道和候鸟迁飞路线。在祁连山、秦巴山等区域,优先保护雪豹、野牦牛、藏野驴、白唇鹿、岩羊、大熊猫、金丝猴等珍稀濒危陆生动物的生态廊道。实施甘肃鼹、灰冠鸦雀等狭域分布稀有小物种的保护。加强对甘肃省候鸟迁徙停歇地、迁徙集群活动区域、迁徙越冬地、重要繁殖地的监测保护。风力发电等设施布局应避让重要栖息地和迁飞节点。

完善物种迁地保护和基因保存体系布局。按照就地保护与迁地保护相结合的原则,综合考虑甘肃省气候类型、典型植被分布特点、生物多样性热点区等因素,构建布局合理、功能互补的植物园体系,进一步强化极小种群植物保护。保护古树名木及其自然环境,鼓励培育珍稀树种,优化甘肃省野生动物救护繁育基地。
推动秦岭野生动植物基因库、药用植物种质资源库建设。加强林业、农业等优质种质资源的收集,推动张掖国家级玉米制种基地建设,不断提升良种供应保障能力。积极支持畜禽核心育种场、种公畜站和扩繁基地建设。加强外来物种监测预警,防止外来物种入侵甘肃省生物多样性关键地区。
第三节 增强水资源刚性约束和战略储备
“四水四定”强化水资源刚性约束。坚持以水定城、以水定地、以水定人、以水定产,综合考虑水资源、水生态、水环境,合理确定人口、耕地、城镇规模和产业布局,促进人口经济与水资源承载能力相匹配。加强水资源承载能力分区管控,严格控制超载地区人口和高耗水产业规模,加快推进黄河流域地表水超载治理。严格实行水资源消耗总量和强度双控,实施节水行动。坚持生态优先,统筹地表水、地下水资源禀赋和水资源循环转化、供用耗排关系,协调生活生产生态用水,优化供用水结构,控制水资源开发强度,促进水资源供需平衡。
明确水资源保护利用目标。到2035年,节水型社会全面建成,水资源利用效率和效益达到国内同类地区先进水平,区域性水资源超载状况全面缓解;“多源互济、互联互通、统筹调配”水资源配置格局和“西控、南保、东调、中优”水安全保障体系基本形成;山川秀美、河湖健康、人水和谐的水生态保护格局基本形成;现代水治理体系基本建立。2035年甘肃省用水总量控制在国家下达指标以内。
优化水资源空间配置。遵循“补短板、保生态、促发展”的总体思路,在河西灌溉农业区严格控制农业灌溉用水,统筹配置生态、生产用水需求;以中东部为重点,用好重大引调水工程,保障经济社会发展;加强地表水地下水资源联合调蓄,提高对能源基地、先进制造业基地、现代特色农业区等水资源保障能力,支撑丝绸之路经济带发展。
推动形成节水的生产方式。实施重点灌区现代化改造,按照合理布局、突出重点、分类指导、梯次推进的总体要求,在水资源紧缺、基础条件较好的大通河、疏勒河、讨赖河、红崖山和黄河干流提灌群等大型和重点中型灌区建设现代化灌区。大力发展高效节水灌溉,围绕打造现代寒旱特色农业高地,大力推广全膜双垄沟播、垄膜沟灌、垄作沟灌、集雨补灌、滴灌、喷灌、管灌、膜下滴灌水肥一体化和深松耕等农艺节水技术,实施河西走廊及沿黄灌区高效节水示范区提升工程、中部引洮灌区引水上山示范工程、陇南油橄榄基地高效节水工程、陇东百万亩林果基地高效节水工程,推进现代高效节水农业建设;推行水循环梯级利用,推进高耗水企业向产业园区集中,在石油、化工、钢铁等领域大力推进工业节水改造,在兰白都市圈、天水重点城市组团、陇东能源化工基地等建成一批节水型示范基地,推动节水型示范企业建设。
第四节 实施山水林田湖草沙一体化保护修复
实施区域和流域生态系统保护修复。从生态系统完整性和区域、流域等地理单元的连续性出发,统筹农业、生态、城镇空间,统筹上中下游、左右岸、地上地下,实施山水林田湖草沙一体化保护修复。加强江河源头水源涵养保护,严格水功能区监督管理,实施水土流失、荒漠化治理,增强生态系统功能。
强化黄河上游、长江上游、河西内陆河流域水源涵养保护,增容水源涵养空间,实施封育封禁,降低人类活动干扰,促进生态自我修复,科学规范开展水生生物增殖放流,严格执行禁渔期制度。祁连山山前冲洪积扇等地区增强地下水储备能力,增加雨洪水、冰川融水入渗,恢复地下水储量。系统开展以流域为单元的综合治理,重点地区实施封育保护,大力推进生态清洁小流域建设,促进自然恢复,加强生产建设活动综合监管。开展城市水土保持建设,以兰州市、白银市为核心,加强城镇及工业开发区水土保持监督管理,有效控制新增人为水土流失。
到2025年,基本消除劣ⅴ类水质国控断面,长江流域甘肃段总体水质保持为优,干流水质稳定达到ⅱ类,黄河干流甘肃段水质达到ⅱ类。到2035年,水土保持率不低于65.14%。
加强重要生态系统保护修复。推进河西祁连山内陆河、中部沿黄河、陇中陇东黄土高原、甘南高原黄河上游和南部秦巴山区长江上游五大重点片区生态修复,开展森林、草原、湿地、冰川、荒漠等重要生态系统保护工程建设,提升生态系统自我修复能力。重点完成祁连山、河西走廊、黄河干流、陇中陇东黄土高原、甘南高原、南部秦巴山区等重点生态修复工程。

系统推进河湖生态保护和修复。重点保障河湖水体连续性和湿地等重要环境敏感保护区生态用水。内陆河流域以退还挤占的生态用水和巩固已有治理成效为主,不断改善流域生态质量;黄河流域在保障防洪安全的前提下,恢复河流廊道自然属性;长江流域要加强水生态环境保护和综合治理。以水系、村庄和城镇周边为重点,打造生态清洁小流域。
科学开展国土绿化行动。运用全国国土调查成果,综合降水量、海拔、坡度、土层厚度等主要因子,从林地(灌木林地、其他林地)、其他土地(盐碱地、沙地、裸土地)等,筛选适宜造林绿化空间,统筹确定为规划造林绿化空间,并落实到各级国土空间规划“一张图”上。有序安排年度造林绿化任务,带位置上报、带图斑下达。坚持以水定林,宜林则林、宜灌则灌、宜草则草、宜湿则湿、宜沙则沙,科学开展大规模国土绿化。重点调整土质良好的25度以下耕地内种树、年降水量400毫米以下区域过度发展乔木树种、年降水量200毫米以下区域毁草增林等不当利用方式。巩固提升生态系统碳汇能力,加强重大林业有害生物防治,保护古树名木及其自然环境,在适宜的城市开展森林城市建设。到2035年,森林覆盖率按照国家下达任务执行。
强化重点沙化区域的生态保护和综合治理。采取工程、生物措施等,综合治理荒漠化土地。对不具备治理条件、因生态保护需要不宜开发利用的连片荒漠化土地实施封禁保护。加强国家沙化土地封禁保护区现有植被和自然生态保护,稳定和提高荒漠植被盖度,促进荒漠植被休养生息。稳步推进重点沙区县防沙治沙,维系沙漠绿洲生态平衡,筑牢北方防沙带。实施河西地区沙化治理示范,开展沙漠锁边防护林体系建设;支持武威市建设民勤生态示范区和实施八步沙区域生态治理;推动白银市北部、酒泉市东北部沙区生态治理;加强甘南藏族自治州玛曲县和庆阳市环县沙化土地综合治理。
强化矿山生态保护修复。严格落实地方政府、矿业权人矿山生态环境保护责任,坚持因地制宜的矿山生态修复原则,按照“边开采、边修复”的要求,督促矿山企业切实履行矿山地质环境恢复治理和土地复垦义务,实施矿山地质灾害隐患治理、损毁土地植被恢复、破损生态单元修复等工程,合理开展修复后的生态化利用,注重生物多样性保护和恢复,形成与周边生态环境相协调的植物群落。加快推进历史遗留矿山生态修复,不断巩固提升祁连山及沿山地区矿山生态修复治理成效,深入推进重点采煤沉陷区综合治理。
健全生态空间用途管制。强化河湖水域空间用途管制,加强自然岸线保护,禁止违法违规侵占河湖水域空间。河道、湖泊及岸线利用应当符合行洪、蓄洪和输水的要求,逐步退出主河槽内、洪水频繁上滩等区域严重影响行洪安全和供水安全的开发利用活动。到2035年,水域空间保有量保持在601.16万亩。
实施地下水保护和开发分区管控。划定地下水禁采区、限采区。加强地下水污染治理,严格饮用水水源保护区分级管理。加强县级及以上集中式饮用水水源地保护和管理,对已划分保护区范围的依法进行管控。对水质不达标的水源地实施污染综合治理、生态修复、水源涵养等措施。
实施林地分级保护管理,加强林地用途管制,实行占用林地总量控制、定额管理,严格执行限额采伐和凭证采伐的管理制度。对生态区位重要和生态脆弱区域林地,以及木本粮油和生物质能源林地进行重点保护。全面落实天然林保护修复政策,严格保护原生性森林,严格限制天然林采伐。落实森林生态效益补偿制度,探索对公益林实施差异化补偿;实行公益林分级分类管理,对公益林实施严格保护。严控商品林采伐面积,伐育同步规划实施。全面停止天然林商业性采伐,不得将天然林改造为人工林,不得擅自将公益林改为商品林。到2035年,林地保有量实现稳中有增。
规范草原征用管理,全面落实草原禁牧和草畜平衡制度。加强甘南、祁连山等重要生态区草原保护。以草定畜、草畜平衡,严防超载过牧。禁止在生态脆弱草原采挖植物和从事破坏草原植被的其他活动。科学划定草原禁牧和草畜平衡区范围,推进季节性休牧和划区轮牧。到2035年,草原综合植被盖度达到55%。
实施湿地分级管理。落实湿地管护责任,重点保护生态系统典型、珍稀濒危物种集中分布的自然湿地,逐渐形成覆盖面广、连通性强、层级合理的湿地保护格局。到2035年,湿地保护率达到52.73%。
在沙化土地封禁保护区范围内,禁止一切破坏植被的活动。未经国务院或者国务院指定部门同意,不得在沙化土地封禁保护区范围内进行修建铁路、公路等建设活动。禁止在沙化土地上砍挖灌木、药材及其他固沙植物,禁止在林木更新困难地区的防风固沙林网、林带中采伐林木。


第六章 强化集约集聚,推进以人为本的新型城镇化
围绕推进以人为本的新型城镇化,统筹经济需求、生活需求、生态需求和安全需求,促进城镇建设方式由扩张增量向盘活存量、优化结构、提升质量转变,加快构建内涵式集约型绿色化高质量发展的城镇空间格局,使城镇更加安全绿色、健康宜居、各具特色、富有活力。
第一节 分类推进城镇空间协同紧凑布局
适应人口总量、结构变化、流动趋势,分类引导城市化地区高效集约发展。
区域一体,积极建设两大城市群。全面融入国家“两横三纵”城镇化战略格局,推动兰州—西宁城市群成为区域发展重要载体,积极参与和推动关中平原城市群建设。协调区域农业、生态、城镇和基础设施空间布局,以绿色开放空间网络,约束空间蔓延,促进空间结构优化,形成区域一体、城乡融合的空间格局。增强交通一体化设施布局的空间支撑,加强完善产业链、供应链、创新链整体布局的用地保障。
核心带动,打造城镇化中心格局。增强黄河沿岸、河西地区和陇东南地区中心城市能级与集聚带动能力,培育形成以兰白都市圈为核心,天水、酒泉—嘉峪关、庆阳—平凉重点城市组团为支撑的城镇化中心格局。探索建立区域建设用地指标统筹配置机制,创新国土资源利用和空间组织方式,增减挂钩节余指标按照国家政策规定并依据都市圈国土空间规划,在都市圈内流转使用,新增建设用地指标优先用于中心城市与各级各类城镇设施联通、产业协作、环境共治、民生保障等项目。

引导大中小城市协调布局。围绕实施甘肃省“四强行动”,明确兰州市为省域中心城市,加强城镇人口吸引力,支持兰州市建设要素聚集中心、科技创新中心、产业发展中心、物流输转中心、区域消费中心,推动产业园区发展、现代城市建设和乡村全面振兴,强化公共服务供给。建设酒泉市、天水市两个区域中心城市,支持资源禀赋和基础条件具有相对优势的酒泉—嘉峪关、庆阳—平凉和天水等地率先发展。保障提高城市核心竞争力,优化城市功能体系,破解“大城市病”等空间问题。建立差异化的城镇空间分级发展策略,加快县域中心城市发展,有重点地发展小城镇,全面支撑人口就地城镇化,使人口分布与资源环境条件、经济社会发展趋势相匹配,促进各级城市、县城、小城镇和村庄协调联动和特色化发展。调整优化城市空间布局、用地规模和结构,保障小城市增强城市活力的服务功能和产业发展的空间需求。
促进人口减少城市空间紧凑布局。严格控制人口减少的城市用地规模扩张,促进人口和公共服务资源向中心城区适度集中,根据实际服务人口需求,重点保障教育、医疗、文化、体育、养老、托幼、邮政快递等公共服务功能用地,鼓励存量建设用地混合利用和空间复合利用。落实国家差异化的规划用地政策,加强人口减少区域城镇建设用地统筹和流转,保障创造就业岗位的空间需求。优先保障新能源、设施农业用地空间,促进沿“一带一路”主要通道节点集聚产业和人口。在具有生态优势的地区,允许利用一定比例土地发展休闲农业、生态旅游等产业。
到2035年,甘肃省300万—500万人的ⅰ型大城市1个,100万—300万人的ⅱ型大城市1个,50万—100万人的中等城市5个,20万—50万人的ⅰ型小城市13个,20万人以下的ⅱ型小城市61个。

第二节 构建县域发展新格局
发挥县域经济支撑带动作用,推进以县城为重要载体的城镇化建设。依托县域资源禀赋,按照城市服务型、工业主导型、农业优先型、文旅赋能型、生态功能型五种县域经济类型,突出县城和中心镇的节点纽带作用,着力培育特色优势产业和多元富民产业,增强公共服务供给能力,打造一批工业强县、农业大县、文旅名县、生态优县,构建功能鲜明、经济繁荣、设施配套、治理有效、普惠共享的县域发展格局。

推动县城和小城镇集约布局。支撑以县城为重要载体的城镇化建设,合理保障县城和小城镇空间需求,提高吸纳新增城镇人口、服务周边农村地区人口的能力,促进城市、县城、小城镇和村庄协调联动、特色化发展,使城市乡村功能更加贴近群众需要。在县级国土空间规划中优先保障公共服务设施和产业升级空间,预留区域性交通物流、电信、市政、能源、水利等基础设施廊道。加强存量低效用地再开发。
第三节 完善均等共享的公共服务空间体系
建立与常住人口挂钩的公共服务资源配置机制。结合城镇体系布局,建立与城镇人口规模和结构相匹配的公共服务配置体系。统筹考虑省域中心城市、区域中心城市和县域中心城市的实际服务人口总量和结构需求,优化公共服务设施用地供给策略。提高市州中心城区、县城、重点镇的公共服务配套水平,有力支撑就地就近城镇化。统筹存量和增量空间,完善城乡生活圈的公共服务和便民商业设施配置,有效保障教育、医疗、文化、体育、养老、托幼、社区商业、邮政快递等公共服务设施建设,合理保障殡葬服务设施用地。在符合相关法律法规的前提下,鼓励利用低效土地和房屋安排养老、托幼等急用短缺的公共服务设施。
统筹区域性公共服务设施布局。教育设施方面,支持新时代振兴中西部高等教育改革先行区建设,完善陇中地区、河西地区、陇东南地区3个职业教育集群布局。医疗卫生设施方面,在兰州市、酒泉市、天水市等地统筹布局区域医疗中心、紧急医学救援基地,支持建设重大疫情救治基地、省级传染病专科医院、省级集中医学隔离场所,优化省级区域医疗中心布局,在各市州实现三甲医院全覆盖,在精神卫生服务能力不足的市州和人口较多的县,完善精神卫生福利设施配置,支持老年人、残疾人等特殊群体的康复服务需求。文化设施方面,加强敦煌研究院等世界文化遗产保护研究机构、重点博物馆、纪念馆、文化馆等建设的空间保障。公共体育设施方面,支持国家步道体系、甘肃丝绸之路体育健身长廊建设,支持市县完善“一场(公共体育场)两馆(体育馆、游泳馆或滑冰馆)一中心(全民健身中心)”布局,支持都市圈中心城市优质公共服务资源与周边城市的共建共享。
保障城乡一体的公共服务设施合理配置。推动义务教育城乡一体化均衡布局,促进与学龄人口变化相协调、与城镇化进程相适应的学前教育设施、中小学校布局优化调整。顺应人口结构发展趋势,因地制宜优化托育、养老服务设施布局,强化兜底保障。分级分类完善城乡医疗卫生机构规划布局,增强平急结合、应急处置快速转换能力。做好各类福利、公益性殡葬服务、公共文化、全民健身等设施规划保障。各地可在市县级国土空间总体规划中进一步优化各类公共服务设施用地布局和配套标准。
优化职住平衡的生活空间布局。坚持“以人定房、以房定地”原则,对接群众刚性和改善性居住需求以及相应的住房建设年度计划及其用地需求。充分利用城市交通和就业便利地区的存量建设用地,建设保障性住房。促进职住平衡,合理调整新增国有建设用地中住宅用地供应比例,适当提高住宅用地中保障性住房用地供应比例。在编制年度住宅用地计划时,支持保障性住房用地计划,保障军队安置住房用地,优先安排,应保尽保。加大产城分离城市改善通勤交通、产业园区生活圈配置支持力度。
优化城镇生态空间布局。统筹城镇开发边界内外生态空间管控,加强生态空间保护修复,充分发挥城市周边山体、河流、湖泊等生态空间的本底优势,促进生态空间与生活、生产空间融合,高品质绿色开放空间。
第四节 保障创新引领产业空间
支持构建“一核七极”的产业空间格局。“一核”即兰州高质量产业发展核心,“七极”即兰州新区、兰州榆中生态创新城、大敦煌文化旅游圈、天水先进制造业基地、陇东综合能源化工基地、酒嘉双城经济圈、金武产业增长极。
保障创新引领的产业空间和用地需求。优化产业用地供应,引导人口密度较高的中心城区传统产业功能空间有序腾退,支持中小城市发展与城市群产业链相关配套产业的合理空间需求,引导产业用地向产业园区集中。助推战略性新兴产业,促进现代服务业加速发展,支持石油化工、有色冶金产业、特色农产品、数字智能、生物医药、装备制造、新能源新材料、文化旅游康养、路衍经济等优势产业集群建设。
保障创新要素空间集聚。支持创新产业发展,优化产业空间结构和用地供应机制,引导产业用地规范合理转换用途,促进产城融合。做好空间留白,预留战略性新兴产业布局需要,在环境优美,交通便利的小城镇、乡村地区,创新土地供给模式,支撑培育创新节点。推动产业园区化、园区产业化,全面提升产业园区基础设施和服务能力,引导生产要素集聚。
保障国家重大产业和科技创新空间。充分保障国家生产力总体布局中重大产业和项目、关键核心技术攻关项目空间需求,统筹布局产业备份基地。保障国家重大科技基础设施、国家工程研究中心、国家创新中心、重大科技创新平台等空间需求,支撑兰州白银国家自主创新示范区和兰白科技创新改革试验区提质增效。推动军民融合创新示范区和产业园区建设,支撑兰州军民融合产业示范基地、中核甘肃核技术产业园等产业集聚区发展。
加大新能源就地开发利用。支持利用未利用土地建设特大型新能源基地,拓展酒泉千万千瓦级风电基地规模,打造金(昌)张(掖)武(威)千万千瓦级风光电基地,支持抽水蓄能和新型储能规模化发展用地。发挥白银市、庆阳市、平凉市等地区能源种类丰富的优势,探索中东部地区发展分布式光伏发电和分散式风电。
第五节 增强城镇空间安全韧性
构建更具韧性的城镇空间结构。加强自然灾害防治,优化城镇空间布局,提高安全基础设施建设标准。限制地质灾害高易发区新建项目,无法避让的,必须采取工程防治措施。开展地震高烈度区城市活动断层探测,加强地震灾害风险监测评估。保障区域型分布式网络化的应急设施、防灾减灾救灾设施和救援设施体系建设用地供给。
协调区域和城市防洪排涝排水功能空间。统筹流域干支流、上下游、左右岸防洪和城市地区排涝等需求,划定洪涝风险控制线,增强城市和区域的调蓄空间管控。恢复、预留自然河湖水系行洪空间,优化城市和区域洪涝风险防控设施布局。
统筹应急储备保障空间。适应国防安全、救灾应急等要求,统筹区域应急物资储备库布局。依托开放空间、地下空间和基础设施体系,构建互联互通、更具韧性的网络型生命线工程和防护空间体系。
第六节 促进城镇建设用地节约集约
完善城镇节约集约用地标准。分区分类推进城镇节约集约用地,土地开发利用应符合相应规划用途的土壤环境质量要求。人均城镇建设用地超过150平方米的城市,严格控制新增城镇建设用地。人均城镇建设用地面积小于85平方米的城市,可适应人口增长,补足城镇建设短板的用地需求。按照节约集约要求完善各类建设用地标准,健全用地考核机制和评价体系,推广应用节地技术和节地模式。强化重大建设项目节约集约用地的刚性约束,新上项目力争达到当前国内同行业节约集约用地的先进水平。
严格地下空间资源管理。分层有序利用地下空间,划定重点地下空间管控区域,在自然保护地、地下文物埋藏区、古生物化石埋藏区、古树名木分布区、野生动植物栖息地、重要水源地、自然灾害高风险区、地下主要含水层、地下油气储存设施及运输管道等危险品周边区域,严格地下空间资源管理。健全地下空间开发利用制度,规范地下空间建设用地使用权登记和权属管理。
推进开发区集约高效利用土地。提高开发区土地利用效率,全面推广工业用地“标准地”改革,实行城镇新增建设用地与开发区节约集约用地水平挂钩制度,严控低效开发区新增建设用地。在保持环境适宜的前提下,适度提高开发区工业用地开发强度,完善开发区功能转换用地政策,推动已完成开发任务、工业用地比例低、产城融合程度高的开发区向城市综合功能区转型。依托开发区整合改造各类“小、散、乱”产业园区。将开发区、产业园区节约集约利用水平作为城镇批准土地征收、成片开发的重要前提。在城镇开发边界外,不得进行城镇集中建设。鼓励对口支援、东西部协作,探索产业园区共建、飞地经济等开发利益共享的区域合作模式。
推动存量土地盘活利用。明确城市更新重点区域和存量空间利用总体要求,引导消化城镇批而未供和闲置土地,严格控制新增闲置土地,推动城市存量空间资源要素的盘整、激活和优化利用。支持金昌市、白银市、天水市重点推进工业用地盘活利用,支持庆阳市、平凉市、定西市、临夏回族自治州、陇南市重点推进公共服务设施用地盘活利用,支持其他市州开展综合型用地盘活利用。将国土调查、地籍调查、不动产登记作为工作基础,结合规划实施评估,落实土地权属和用途变更、整合、置换等政策。
第七章 保护传承文化与自然价值,彰显国土空间魅力
文化遗产、自然遗产和丰富多彩的景观资源是美丽国土的重要标识,是支持高质量发展和高品质生活的战略资源。甘肃省历史悠久、文化底蕴厚重。明晰历史文化保护格局,围绕华夏文明传承创新区和长城、长征、黄河国家文化公园甘肃段建设,构建甘肃省魅力国土空间格局,促进文化遗产和自然遗产合理利用。
第一节 整体保护文化遗产与自然遗产
支撑构建国家遗产保护空间体系。整体保护世界文化遗产、各级文物保护单位、尚未核定公布为文物保护单位的不可移动文物、大遗址、地下文物埋藏区、历史文化名城名镇名村、历史文化街区和历史建筑,以及传统村落、水利工程遗产、交通遗产、工业遗产、农业文化遗产等各类文化遗产和非物质文化遗产,对各类遗产本体及环境实施严格保护和管控,夯实遗产保护空间基础,整体构建遗产保护空间体系,明确保护管理要求。
推进以万里长城—嘉峪关、麦积山石窟、悬泉置遗址、玉门关遗址、锁阳城遗址、敦煌莫高窟、炳灵寺石窟等世界文化遗产保护为重点的不可移动文物保护。
构建历史文化保护格局。支持建设“六主题、四线路、八片区”历史文化保护格局,保护传承历史文化资源的多样性、差异性、典型性,彰显甘肃省地域文化特征。

加强历史文化资源和山水环境的空间整体保护。历史文化名城名镇名村所在市县应尊重和顺应山水环境和历史格局,针对历史文化和自然景观资源富集、空间分布集中的地域和廊道,明确整体保护和利用的空间要求,保护历史文化资源依托的农耕自然人文空间。
适应气候变化增强遗产环境安全韧性。积极应对气候变化,针对生态系统退化和生物多样性下降,基于甘肃省不同气候条件、不同地理环境、不同灾害类型对文化遗产本体及其环境的潜在风险,布局安全缓冲空间和风险管控重点区域。对世界文化遗产、具有标识性的重要文物保护单位赋存环境产生影响的地质灾害,统筹开展文物预防性保护和抢救性保护,增强遗产环境的韧性,避免文化遗产的完整性和真实性遭受破坏。
落实各类历史文化保护线的保护范围和管控要求。市县在国土空间总体规划编制时,落实各级文物保护单位保护范围和包括建设控制地带、地下文物埋藏区、城市紫线、历史建筑、传统村落、工业遗产等在内的历史文化保护线保护范围,并将不可移动文物保护空间管制的规划要求纳入国土空间规划“一张图”监督实施,作为实施用途管制和规划许可的重要依据。建立历史文化保护线管控定期评估与更新机制,协调历史文化遗产周边风貌的保护与留存。发掘不可移动文物资源的多重价值,保障文物保护、利用、考古等合理空间需求。对需依法保护的历史文化遗存,开发建设前应开展建设影响评估。对历史文化保护线内可能存在历史文化遗存的土地,实行“先考古、后出让”制度。
第二节 系统活化利用文化遗产和自然遗产
统筹推动华夏文明传承创新区建设。深入实施“铸魂”“探源”“守根”“塑形”行动,建设分类保护、集中展示、融合发展、综合利用四大功能区,形成“片区支撑、点段牵引、连线整合、系统推进”的文化发展新格局,推动华夏文明传承创新区成为文化遗产保护传承的高地。
加快长城、长征、黄河国家文化公园甘肃段建设。围绕长征、长城、黄河国家文化公园甘肃段建设保护规划总体布局,保障重点项目工程实施。打造国家文化公园甘肃段示范区,培育甘肃文化发展新动能。保障重大历史文化遗产保护利用项目的合理用地需求,将国家文化公园管控保护区范围纳入国土空间规划“一张图”管理。
优化文化与自然资源风景名胜区布局。将具有观赏、文化或者科学价值,自然景观和人文景观比较集中,环境优美,可供游览或者进行科学文化活动的区域纳入风景名胜区管理,优化风景名胜区空间管理范围。甘肃省共划定15个风景名胜区,其中国家级4个,省级11个。
加强小崆峒等城市型风景名胜区与城市空间开发相协调,统筹带动周边环境改善,实现城景交融,营造高品质的市民活动空间;强化官鹅沟等城郊型风景名胜区与周边城镇、生态和农业功能空间的融合,制定生态郊野单元,满足市民日常休闲旅游需要;丰富麦积山等远郊型风景名胜区的体验式旅游产品,打造带动乡村振兴和富民行动的空间载体,推动生态产品价值实现。
完善旅游景区和旅游休闲地用地政策。在符合生态环境保护要求前提下,允许在生态保护红线一般控制区内,适度开展参观旅游和相关必要的公共设施建设,对开发建设活动实施统一的用途管制、规划许可,以及监督实施。在不涉及占用耕地和永久基本农田、生态保护红线的前提下,支持零星分散、单独选址的游客服务中心和文化旅游项目用地需求。
以国家级旅游度假区和国家5a级旅游景区为基础,率先筛选一批自然和文化价值特色突出,以及具有较高艺术、科学和历史文化价值的地域,重点保障高品质服务设施和联结中心城市的交通设施用地需求,申请设立生态人文旅游目的地和旅游景区。
以中心城市为服务枢纽,推动绿道建设,将山林、河湖、冰雪、草原、温泉、沙漠等特色自然景观融入城乡居民的“日常游憩圈”“休闲旅游度假地”。增强旅游铁路、旅游公路风景道、慢行绿道等与文化旅游资源的衔接,为公路沿线自行车道、步道以及旅游驿站、观景平台等配套服务设施提供合理的用地保障。
利用废弃地、废弃矿山等支持文化和旅游用地需求,鼓励盘活利用闲置宅基地和闲置住宅发展休闲农业、乡村旅游,保障文化和旅游新业态用地。
第三节 彰显国土空间的特色魅力
构建“四廊十五核十六区”的魅力国土空间格局。科学识别、综合评价甘肃省魅力国土空间,以保护为基础,科学利用全域魅力国土资源,提出“廊—核—区”的多层发展体系,总体形成“四廊十五核十六区”的魅力国土空间格局。

塑造区域自然人文特色。遵循自然地理环境的地域特点,依托具有文化代表意义的重要山脉、水系,整合丰富的历史文化要素,发掘塑造具有地域特色的人文和自然景观资源,形成发展优势。加强文化生态保护区整体性保护,维护和培育文化生态,将文化和旅游资源纳入市县国土空间规划综合管理。统筹文化遗产保护传承利用展示、自然景观欣赏和游憩功能,促进区域历史文化、自然生态和城镇乡村融合发展,提升文化和自然资源资产价值。
第八章 强化空间统筹,保障重大基础设施建设
统筹传统和新型基础设施空间需求以及资源能源开发空间布局,协调解决空间矛盾问题,优化空间结构、功能和发展模式,构建系统完备、高效实用、智能绿色、军民融合、安全可靠的现代化基础设施体系和空间保障体系。
第一节 构建安全可靠的水利基础设施网络
构建“九河连通、四横一纵”的全域水网主骨架,提升甘肃省供水保障能力。其中“九河”为疏勒河、黑河、石羊河、黄河干流、大通河、洮河、渭河、泾河和白龙江,“四横”为引大入秦、引洮供水、白龙江引水和沿黄引提水供水带,“一纵”为引大入秦延伸增效工程。
优化水资源配置格局。统筹利用引江水、引黄水、内陆河引水、当地水、再生水等,有效缓解水资源短缺问题。规划白龙江引水、临夏州供水保障生态保护水源置换等工程,推进引哈济党工程协调论证,加快引大入秦延伸增效、陇南国家油橄榄基地供水等工程前期工作,配合国家推进南水北调西线、黑山峡水利枢纽等工程前期论证。加快甘肃省中部生态移民扶贫开发供水工程建设。对现状引、提水工程进行挖潜改造,提升工程供水能力。建设景泰川电力提灌提升增效工程,为黄花滩移民区提供城乡供水和灌溉水源保障。科学应对冰川融水加速和干旱缺水,提高对能源基地、先进制造业基地、现代特色农业区等水资源保障能力,支撑“一核三带”区域经济发展。
健全以流域为单元的防洪减灾体系。在河西内陆河流域,重点开展病险水库水闸除险加固及浅山区对城市和灌区安全威胁严重河段的治理。在南部长江流域及黄河流域甘南地区,重点加强威胁城镇和人口密集区安全的高风险山洪泥石流沟道监测预警能力建设和综合防治。在陇中和陇东地区,重点加强黄河、渭河、泾河、马莲河等干支流重要城市和人口密集河川谷地的防洪建设。
提升城乡一体的多水源保障能力。提升地级市供水能力,推进兰州市、天水市、临夏回族自治州等城市多水源建设及水源联网联供,推进平凉市、庆阳市等城市第二水源和应急备用水源建设,加快酒泉市、张掖市等城市地下水源置换。完善县级市供水安全保障体系,因地制宜建设一批中小型水库及引调水工程,实施区域性重点水源工程拓网提质及引水入城,建立覆盖县级城市的城市水网。
通过骨干工程延伸配套建设,扩大农村人饮供水覆盖范围。加快集中供水水源建设,在骨干工程覆盖范围外且城镇供水管网难以延伸的地区,因地制宜建设中小型集中供水工程,提高水源保障能力。
提高农产品主产区的灌溉保障。以农产品主产区为重点推进大中型灌区现代化改造和建设。重点在河西灌溉农业区、沿黄高效农业产业发展带新建一批节水型、生态型灌区,持续推进灌区续建配套与现代化改造,加强节水设施建设,发展高效节水农业。
第二节 优化综合立体交通和物流网络布局
保障省域“三廊六通道多联”综合交通通道和“2—6—6”综合交通枢纽建设。落实国家大陆桥、西部陆海、京藏三条综合交通走廊布局,打造三条交通主廊道,即“丝绸之路”交通主廊道、“西部陆海新通道”交通主廊道、“宁甘青”(银川—兰州—西宁)交通主廊道。到2035年,甘肃省综合立体交通网实体线网总规模合计4.8万公里左右。

支持兰州市、酒泉市—嘉峪关市2个全国性综合交通枢纽城市建设,强化国家运输组织枢纽功能和国际化要素集聚,增强甘肃省参与区域竞争、融入向西开放的竞争力。支持天水市、庆阳市、陇南市、敦煌市、武威市、张掖市6个区域性综合交通枢纽城市建设。支持白银市、定西市、临夏回族自治州、金昌市、平凉市、甘南藏族自治州6个地区性综合交通枢纽城市建设。
支持“一带一路”国际性物流中心建设。推进兰州陆港建设,打造兰州市为我国向西开放运输组织枢纽及辐射西部、中部地区的进口商品分拨中心平台,建设西部货运枢纽中心和铁路物流中心。加快推进甘肃(武威)陆港建设铁路集装箱场站,推动公铁多式联运物流中心建设。加快推进甘肃(天水)陆港建设关中—天水经济区、关中平原城市群区域物流配送基地,优化铁路通道与陆港衔接。支持金昌市申建国家级经开区保税物流中心(b型),嘉峪关市积极发展集多式联运综合保税为一体的智慧型、外向型经济,逐步形成现代物流区域性中心城市。
支持航空服务网络建设。打造以兰州中川国际机场为中心,东西机场群为两翼,覆盖甘肃省大部分市县的航空服务网络。加快建设兰州中川国际机场三期扩建工程,打造重要的航空枢纽。有序推进天水军民合用机场迁建工程,新建平凉、临夏、定西机场以及武威军民合用机场,适时推进嘉峪关、张掖、庆阳、金昌、陇南成县、甘南夏河等机场扩建,加快建设一批通航机场。以“一带一路”沿线国家和地区为重点,积极开辟国际航线,深度参与建设“空中丝绸之路”。
支持高质量铁路网络建设。加快构建以兰州市为中心的高速(快速)铁路骨干网,按照国家“八纵八横”高速铁路网总体布局,推进兰州铁路枢纽优化提质,加快建成兰张三四线、兰合线、西成线等铁路及兰新客专兰州至西宁段达速提质工程。加密普通干线铁路网,构建以陇海—兰新铁路为轴的“鱼骨状”路网布局,加快建设天陇铁路,规划定西至平凉至庆阳铁路、环褚铁路,以及宝中线、西平铁路增建二线;有序推进酒额铁路向北延伸等铁路前期研究;推进资源能源开发专用线建设和既有线扩能改造,配套建设园区铁路专用线和铁路集疏运支线,提升陇煤入川能力和疆煤、蒙煤入甘运力。
支撑完善省域干线公路网骨架。完善以高速公路为骨架、普通国省道为基础的省域公路网系统。推进国家高速待贯通路段和交通繁忙路段、共线路段扩容改造,加快实施城市群、都市圈、重点城市组团城际快速公路通道建设,有序推进国省干线公路建设,畅通省际快速出口通道,完善重要国际运输通道。加快沿边公路、省际出口路建设,推进服务重要景区、枢纽集疏运路段公路建设,支持观光铁路、旅游风景道等连接可达。在不改变高速公路用地性质的情况下,鼓励高速公路经营企业依托服务区等发展物流仓储、交旅融合等与交通运输业相关的功能业务。
建设广覆盖的农村公路网。巩固拓展具备条件的乡镇、建制村硬化路成果,推动更多交通建设项目进村入户,鼓励农村道路与产业园区、旅游景观、乡村旅游重点村等一体化建设,加强乡村产业路、旅游路、资源路和过窄农村公路拓宽改造等,提升农村公路网络化水平和通达深度,推动实现乡镇通三级路、建制村通等级路、较大人口规模自然村(组)和边疆自然村通硬化路。
推进内河水运发展。重点推进黄河临夏段、兰州段、白银段航道建设。研究推进白龙江航道建设。布局形成以兰州、白银、临夏、陇南等港口为主体,其他港口为补充的内河港口发展格局。推动黄河甘肃段刘家峡至景泰旅游通航,打造百里黄河风情线。
保障城乡公共交通服务需求。支持城镇公共交通基础设施建设,优化轨道交通布局,提高公交服务保障能力。建设风景道、绿道体系,规划布局以游览功能为主,兼顾部分运输功能的旅游公路风景道。深入推进“四好农村路”高质量发展。提升城乡公交覆盖率,将公共交通服务延伸至县域范围。
加强偏远地区基本交通服务保障。提高省域毗邻地区、环境恶劣地区公路进出通道覆盖能力。加强甘南藏族自治州、陇南市等地区高速公路衔接通道建设,提高高速公路网络覆盖能力和服务水平。至2035年,基本实现市级行政中心45分钟上高速(快速)铁路、县级行政中心60分钟上铁路。
第三节 形成安全绿色的能源资源布局
优化矿产勘查开发布局。推进新一轮找矿突破战略行动,实现勘查增储,提高资源保障能力。重点保障战略性矿产资源和优势矿产资源开发空间,全面提高甘肃省煤炭供给能力,鼓励能源资源综合开发利用,加强伴生资源和空间叠合资源的开发利用。围绕国家划定的6处能源资源基地、16处国家规划矿区、1处战略性矿产资源保护区,划定13处省级重点开采区、38处省级重点勘查区,强化绿色勘查开发、推进绿色矿山建设,加大转化力度,将矿产资源优势转化为发展胜势。
推动清洁能源基地建设。依托河西走廊清洁能源基地,持续推动风电基地建设,建设酒泉地区特大型风电基地,拓展金(昌)张(掖)武(威)风电基地规模,扩大白银市、定西市、庆阳市等地区风电装机规模。扩大光伏基地建设规模,优先在沙漠、戈壁、荒漠地区开展规模化建设,实现太阳能发电与荒漠化治理、生态修复、农牧业融合发展。推进嘉峪关市、敦煌市、玉门市、阿克塞哈萨克族自治县、瓜州县、肃北蒙古族自治县、金塔县、高台县、山丹县、临泽县、永昌县、凉州区、民勤县、古浪县、永登县、景泰县、环县、东乡族自治县等百万千瓦级大型光伏发电基地建设,推进酒湖直流输电工程配套光伏发电项目,多元化发展光伏发电。积极探索光热发电建设模式。在资源富集、建设条件优越的敦煌市、阿克塞哈萨克族自治县、肃北蒙古族自治县、金塔县、玉门市、高台县、金川区、民勤县、古浪县、景泰县等地区谋划实施长时储热型光热发电项目,推动“光热 风光电”一体化项目,发挥光热发电调峰作用,提升新能源发电稳定性和可靠性。重点保障民勤钍基熔盐堆核能系统及产供链项目,引领清洁能源产业创新发展。支持地热能开发利用,推进中深层地热能供暖,开展浅层地热能开发利用,提高地热资源利用率。
推进抽水蓄能项目建设。充分发挥梯级水库调蓄能力,推进黄河上游既有水电站扩机改造工程,谋划布局混合式抽水蓄能电站。加快肃北东、党河、昌马、张掖、平草湖、黄羊、西营、东大河、东乡、黄龙、永昌、皇城、阿克塞、平川、康乐、积石山、宕昌、玛曲抽水蓄能电站建设,进一步提升甘肃省电网系统调峰能力。
支撑电力源网荷储高质量发展。实施特高压电力外送通道工程,建设陇东—山东直流、河西—浙江直流、酒泉至中东部直流、库木塔格直流、腾格里第二回直流、巴丹吉林第二回直流外送通道,积极对接哈密北—重庆±800千伏特高压直流输电工程进展,充分预留西北大型风电光伏基地等电力外送新增特高压输电通道的建设空间,积极开辟新的输电走廊。持续完善主网架结构,优化资源配置能力。加强省际750千伏输电断面联络,提高甘肃省电网西电东送能力。强化甘肃省750千伏主网架,优化增加750千伏变电站布点。提升甘肃省330千伏主网架供电、输送能力。围绕市、工业区等负荷中心,形成330千伏电压等级分区合理的供电格局,提升电网安全运行水平。
保障石油天然气安全稳定供应。增强油气储备保障能力。根据国家原油和成品油储备战略布局,做好在甘石油储备项目建设。支持油气基础设施建设。加强成品油管道运输与公路、铁路等运输方式的高效衔接,健全完善成品油分销体系,保障成品油稳定供应。推进西气东输三线中段、西气东输四线甘肃段等国家在甘重点工程建设,加强甘肃省天然气支线管道建设和管网互联互通,提高管道覆盖范围和供应能力。
第四节 系统布局新型基础设施
完善覆盖全域的数字化基础设施。推进东数西算全国一体化算力网络国家枢纽节点(甘肃)和庆阳数据中心集群建设,建成兰州国家级互联网骨干直联点,保障电信网、物联网、工业互联网、云计算、区块链等信息基础设施建设空间。引导数据中心向算力需求旺盛、清洁能源丰富的地区集聚,在甘肃省范围内形成多点算力保障体系。推进工业数据中心建设,建成兰州新区高性能计算(超算)中心。支持有条件的地方建设智能计算中心、超算中心,提升算力层次和供给水平。
加强航天航空遥感、定位导航、地面调查监测等系统集成应用,推进智慧国土建设。促进传统基础设施升级改造,支持智能交通物流、智慧水利、智慧环保、分布式智能电网、新型低碳绿色能源基地等融合基础设施建设。加快补齐乡村信息基础设施建设短板,促进数字技术与农村一二三产业深度融合发展。
保障国家安全和创新基础设施建设空间。优先保障国家安全基础设施建设。统筹优化创新基础设施的空间布局,支持国防和民用空间基础设施和无线电管理基础设施建设,保障电磁空间安全。秉承集约建设、共建共享原则,合理规划和预留通信局所、机房、基站等通信设施用地,全面推进5g、千兆光网等新型基础设施建设。合理保障新能源基础设施建设。科学布局加氢基础设施,提升安全运行水平。支持利用现有场地和设施,开展油、气、氢、电综合供给服务。
第五节 构建综合防灾减灾网络体系
保障应急救援中心布局。建设多级应急救援中心。支持人防疏散基地建设。提升突发事件应急交通运输保障能力。明确地震、地质灾害、危险化学品等高风险防控区域,优化防灾减灾救灾资源的区域布局。
保障陆水空协同的网络型生命线工程。建设陆水空协同的网络型生命线工程。支持供水、供电、供气、通信等生命线应急保障系统建设,以及备灾中心、备灾仓库建设。
制定安全韧性发展策略。严格执行国家及甘肃省地质灾害、地震灾害、洪涝灾害、气象灾害等自然灾害,以及火灾、重大危险源、突发公共安全事件等人为灾害隐患的相关防控标准。采取防搬治结合的措施,完成生态及地质灾害搬迁任务,实施重、特大地质灾害治理工程,从根本上消除地质灾害威胁。强化城市活断层探测,开展大震危险源探查,加强地震灾害风险评估和隐患排查,提升城镇地震安全韧性。针对城市内涝划定洪涝风险控制线,预留城市自然河湖水系行洪能力,优化城市洪涝灾害风险防控设施布局。加强林火阻隔和应急道路建设。支持消防水源、消防车通道等基础设施建设和城镇消防安全改造,合理布局消防队站,支持区域性应急保障中心和市级应急救援战勤保障消防站建设。配置城市公共卫生、灾害事故等安全应急设施,提高城市面对突发性公共卫生和安全事件的应对能力。布局完善防灾救灾疏散通道系统,协同铁路、航空、公路和城市干道,预留区域及城市疏散救援通道,增强安全保障能力。
第六节 协调优化基础设施空间布局
统筹协调各类基础设施布局。加强相关专项规划与国土空间规划的衔接,在国土空间规划“一张图”上统筹各相关专项领域的空间需求,协调项目选址、布局和空间规模,确保各类需求的空间布局不矛盾,确保节约集约用地。
引导各类基础设施低影响开发。制定节约集约的水利、交通、能源、新型基础设施等建设用地分类控制标准,严格节约集约用地评价。合理避让耕地和永久基本农田、生态保护红线、自然灾害高风险区等区域,降低工程对自然生态空间的分割和环境影响。加强水利、交通、能源、环境、通信等基础设施的空间统筹,保障废旧物资回收网络基础设施用地需求。预留基础设施廊道空间,促进传统与新型基础设施功能融合,提高复合利用水平。各项建设原则上不得压覆储量规模中型以上的矿产资源地,特别是油气资源区。实施生态保护红线内战略性矿产差别化管控。风光水电清洁能源生产基地应注意避让重要水源涵养区和野生动物重要栖息地。推动矿产资源绿色勘查和绿色矿山建设。
保障重大基础设施用地。落实国家重大战略,保障河西走廊重要交通、能源廊道等重大基础设施建设。推动基础设施贯彻国防要求,广泛开展军民合建共用基础设施,保障民用机场、铁路、大型物流枢纽基地等重大基础设施军民融合发展的空间需求。完善自然资源、发展改革、交通运输、水利、能源等部门用地保障机制,加大国家重大项目、国防安全设施重大项目、甘肃省基础设施项目的用地保障力度。
第九章 加强协调协同,推动区域共建共治
促进生态保护、开放合作、基础设施与公共服务设施省际协调合作,实现生态共保共治、开发平台共建、设施共建共享。推动重点流域、重点区域协同共建共治。
第一节 积极推进省际协调合作
加强国家生态安全屏障共治共保。在国家公园建设、重点流域生态保护、防沙治沙、水土流失治理和地质灾害防治、水资源配置等方面强化与周边省区协商对接,建立信息通报、联合执法、定期会商等机制,确保省际生态格局完整、环境协同共治。按国家统一要求,协同探索省际生态保护补偿制度,协调推进纵向补偿与横向补偿。

积极建设兰州—西宁城市群,融入关中平原城市群。推动产业发展、公共服务、基础设施等方面互联互通,实现产业优势互补、基础设施公共服务共建共享的区域协调发展格局。建设红古—民和成为兰州—西宁城市群跨省交界一体化发展的合作示范区,使兰州—西宁城市群成为区域协作平台。围绕创新链培育产业链,统筹推进军工、科研创新机制改革,与西安共同打造军民深度融合发展示范区,努力在创新驱动发展方面走在全国前列。主动对接成渝地区双城经济圈,积极培育甘肃省南部地区装备制造产业、战略性新兴产业、现代服务业、农林产品加工产业、文化产业发展,加强与成渝地区之间的产业合作,扩大成渝地区双城经济圈交通网络辐射范围,实现甘肃省南部地区跨越发展。
加强重大基础设施和公共服务协调共建。加快推动新欧亚大陆桥经济走廊提升发展能级;积极推动南向通道建设,融入国家西部陆海走廊;加快完善国家京藏走廊高等级交通设施布局。协调推进兰州—平凉—庆阳—延安、银川—庆阳/平凉—西安、延安—庆阳—平凉—天水—陇南—九寨沟—成都、乌力吉—武金张—西宁、策克口岸—酒泉/嘉峪关、马鬃山—敦煌—格尔木等跨省综合交通通道建设。
围绕白龙江引水工程建设,加强与陕西省的合作,缓解甘肃省东部地区缺水问题。围绕南水北调西线、黑山峡水利枢纽等工程,积极与宁夏回族自治区等周边省份协商,做好前期论证工作。以疆电入渝、陇电入鲁、陇电入浙、青电外送、西气东输廊道建设等跨省跨区重大能源基础设施建设为契机,建立与陕西省、青海省、宁夏回族自治区、新疆维吾尔自治区等省区和新疆生产建设兵团区域协调发展创新机制,充分发挥西北地区作为我国新能源大规模开发利用核心区域的重要作用,协调推进区域共同发展。
积极推进省际公共服务共建共享,以兰州—西宁城市群和关中平原城市群为依托,构建兰州市、天水市为区域级综合服务中心,推动医疗、教育、文化等服务能级提升。
全面融入区域产业格局。加强与青海省、新疆维吾尔自治区在新材料、生物医药、新能源、资源型产业综合开发领域的深入合作。以兰州市为中心促进科研优势向产业应用转化,以天水市为中心积极融入关中平原现代产业集群。以庆阳市、平凉市为中心和内蒙古自治区、陕西省、宁夏回族自治区合作开发煤炭和油气资源,共建能源基地。以陇南市为中心,与重庆市和四川省积极开展农业、商贸、物流合作。
整合开发旅游资源,打造跨省精品旅游线路。与青海省、宁夏回族自治区联合打造沿黄河文化旅游线路;与新疆维吾尔自治区联动合作开发丝路“新北道”,形成敦煌市、乌鲁木齐市“双核”互动旅游合作体系;与青海省合作开展甘青大环线旅游线路和祁连山生态旅游区建设,合作开展明长城、丝绸之路、唐蕃古道等跨界重大遗产保护工程;与陕西省合作开展华夏始祖文明旅游线路和秦巴山区文化旅游区建设;与四川省、陕西省、宁夏回族自治区合作开展长征和陕甘宁革命老区红色旅游线路;与四川省推动陇南市与成都市、阿坝藏族羌族自治州旅游合作,促进陇南市、甘南藏族自治州和阿坝藏族羌族自治州、甘孜藏族自治州、广元市等区域旅游联动发展。
依托陇东、甘南、陇南等地区农牧业地域优势,推动与周边四川省、陕西省、青海省、宁夏回族自治区协同发展特色化农业,打造一批特色鲜明的绿色生态农产品生产加工基地、农畜产品生产基地,扩大名优新特农产品种植规模。
第二节 强化流域治理统筹
在河西内陆河流域,以祁连山山地水源涵养区保护为重点,提升水源涵养能力,促进荒漠地区水资源综合利用。加强河西走廊北部荒漠化防治区(肃北北部荒漠区、河西诸河下游荒漠区、北部防风固沙区)的水土流失防治,开展以小流域为单元的综合治理。以水资源承载能力为刚性约束,优化用水结构,保障河湖湿地绿洲生态用水,筑牢国家西部生态安全屏障。
在南部长江流域及黄河流域甘南地区,以保护江河源头水为重点,加强“两江一水”源头区水源涵养,开展重要河流敏感河段和水生态修复治理区生态保护,加强黄河上游甘南地区湿地保护修复,稳定高寒湿地生态功能,强化洮河、大夏河等重要水源补给生态功能区水生态保护,稳固长江、黄河上游水源涵养功能。
加强陇中陇东地区黄土高原丘陵沟壑区的水土流失治理,结合自然气候和水土条件加快恢复植被和增强区域内森林生态系统功能。
第三节 加强重点地区区域协同
发挥兰州白银国家自主创新示范区先导作用,培育兰白都市圈。构建以兰州—白银一体化为重点,辐射带动定西市、临夏回族自治州的一小时核心经济圈,促进一体化发展。
积极培育天水重点城市组团。推进秦州区、麦积区相向发展,强化甘谷县、秦安县与天水中心城区的联系,以清水县、张家川回族自治县、武山县、西和县、礼县、成县、徽县、两当县等县城为支点,逐步形成半小时通勤的天水重点城市组团。
推进酒泉—嘉峪关重点城市组团建设。进一步整合酒泉市、嘉峪关市中心城区资源,提升城市综合实力。以敦煌市、金塔县、玉门市等地为支点,强化向西开放支撑作用和区域服务能力提升。
打造庆阳—平凉重点城市组团。以西峰区、崆峒区为双核心,以华亭市、宁县等县城为支点,强化同西安市、延安市、太原市等城市联系,拓宽东向通道。
第四节 推动特殊政策地区加快发展
在乡村振兴重点帮扶县延续用地支持政策,巩固脱贫攻坚成果。支持舟曲县等生态及地质灾害避险搬迁地区移民搬迁和转移就业。支持庆阳革命老区重点城市建设现代能源产业基地、现代农业产业园和特色旅游目的地。支持甘南藏族自治州、临夏回族自治州、天祝藏族自治县、肃南裕固族自治县、肃北蒙古族自治县、阿克塞哈萨克族自治县等少数民族地区拓展特色产业发展空间,提高人均森林、草原等资源占有量。支持推进肃北蒙古族自治县马鬃山经济开发区建设。支持玉门市、白银市、红古区推进资源枯竭型城市转型发展。改善特殊政策地区交通、水利、能源、通讯等基础设施条件,完善公共服务设施布局。
第十章 统筹规划实施和管理
坚持党中央统一领导,按照“统一底图、统一标准、统一规划、统一平台”的要求,依照法律法规、政策标准,立足实际按需制定省级及地方性法规、政府规章、政策指引、规划标准和技术管理规定。强化规划传导和国土空间用途管制,推动规划管理数字化转型,实施规划全生命周期管理,全面提升国土空间治理体系和治理能力现代化水平。
第一节 加强党的领导
深入贯彻习近平新时代中国特色社会主义思想,深刻领悟“两个确立”的决定性意义,增强“四个意识”、坚定“四个自信”、做到“两个维护”,牢记“国之大者”,不断提高政治判断力、政治领悟力、政治执行力。充分发挥党总揽全局、协调各方的领导核心作用,始终把党的领导贯穿到国土空间规划编制、审批和实施管理全过程各领域各环节。
严格落实地方各级党委和政府规划管理主体责任。坚持“多规合一”,不在国土空间规划体系之外另设其他空间规划。强化规划严肃性,规划一经批复,任何部门和个人不得随意修改、违规变更。加强地方各级对领导干部的国土空间规划管理培训。国土空间规划执行情况纳入领导干部自然资源资产离任审计。
各地区应根据职责分工,制定本地区的国土空间规划。规划实施中的重大事项或重大调整及时按程序请示报告,确保国家重大决策部署落实到位。
第二节 推进法规与制度建设
完善规划实施配套政策。在发挥现有政策综合效能基础上,地方自然资源部门会同相关部门构建财政、投资、产业、人口、自然资源、环境保护、农业农村等配套制度,完善配套政策,促进国土空间规划各项任务落地实施。
完善主体功能区配套制度。建立主体功能区名录动态管理制度,结合资源环境承载能力监测预警和规划动态评估成果,开展主体功能区实施动态评估和名录调整。结合工作职责,完善主体功能区配套政策,分类指导主体功能区差异化治理,建立不同主体功能区之间的协调互动机制,引导资源要素合理流动和高效集聚,促进区域功能优势互补、协同融合发展。建立健全考核和绩效评价实施机制。
第三节 强化规划传导和用途管制
加强规划传导。通过指标控制、分区传导、底线管控、名录管理、重点项目、政策要求等方式,将《规划》确定的目标任务、空间布局和重大工程,逐级落实到各级各类国土空间规划,并依法开展规划环境影响评价工作。推进编制重点区域(流域)国土空间专项规划,保障《规划》和国家重大战略实施。
强化规划指导约束。省域内各类国土空间开发保护建设活动,必须符合国土空间规划。下级规划要服从上级规划,上级规划应给下级规划留有合理空间,在牢牢把握严守安全底线等关键问题基础上,按照国家层面确定的规则,在市域、县域内合理统筹城镇和乡村的生态、产业、居住、公共服务、基础设施等各类用地结构和空间布局。国土空间相关专项规划在总体规划约束下编制,详细规划要遵循总体规划,不得违背总体规划强制性内容,其他相关规划应做好与国土空间规划的衔接,涉及国土空间开发保护的安排,应符合国土空间规划。建立国土空间相关专项规划统筹管理制度,编制专项规划目录清单,实施全过程管理。地方各级国土空间规划编制实施过程中要充分听取相关部门和军事机构意见,兼顾军事设施保护需要,并按照规定书面征求有关军事机关的意见。
统一国土空间用途管制。严格落实国家统一的全域全要素国土空间用途管制制度,依据《规划》确定的分区与用途,落实不同功能空间、不同用途的转换规则,以及转换方向、条件、管理要求。加强地上地下、城镇乡村空间的统一用途管制。健全完善用途管制全周期监测、全过程监管机制,对用途管制实施情况实行监督考核。
依据国土空间规划,统筹相关专项规划的空间需求,结合经济社会发展水平和节约集约用地状况等,科学编制土地等自然资源年度利用计划,统筹增量与存量,完善规划实施的时序管控。加强土地利用年度计划执行情况评估考核,新增建设用地计划指标实行指令性管理,不得突破,对超计划用地的扣减下一年度计划指标。
做好近期规划实施安排。各地在编制国土空间规划时,要做好与经济社会发展规划的衔接,统筹考虑发展规划确定的目标指标和重点任务等近期安排和远景目标,切实做好空间保障。
第四节 建立统一的国土空间基础信息平台
构建三维立体的国土空间数字化底版。建立健全统一共享的国土空间基础信息平台。以基础地理信息成果和全国国土调查成果为基础,采用统一的测绘基准和测绘系统,统筹地理国情、森林、草原、水、湿地等专项调查数据和相关评价数据,融合人口经济社会等相关空间数据,结合推进实景三维中国建设,形成覆盖全域、动态更新、权威统一、三维立体的国土空间数字化底版。
建设国土空间规划“一张图”。坚持国土空间唯一性,建立专项规划协调衔接机制和国土空间规划逐级汇交机制,形成“多规合一”、图数一致、坐标吻合、上下一体的甘肃省国土空间规划“一张图”。实现规划编制、审批、实施、监督全过程在线管理。
建设规划实施监测网络。建设甘肃省国土空间规划实施监测网络,对资源环境承载能力和国土空间开发适宜性、国土空间开发保护现状和风险挑战实施动态监测评估。建立健全资源环境承载能力监测预警长效机制。加强对重要控制线、重大战略区域、重点城市等规划实施情况和重大工程、重点领域、突出问题等的监测预警。
完善国土空间数据共建共享机制。按照统一的国土空间规划数据和时空数据标准,建立健全多部门参与的数据共建共享和更新完善机制,实现国土调查、用地审批、国土空间规划“一张图”、国土绿化、河湖岸线等空间数据有序更新。强化与政务系统横向连接、纵向传输,重点加强与工程建设项目审批管理系统、建设项目投资监管系统等信息系统互联互通。加强数据安全管理,推进智慧国土建设与应用,提升面向政府部门、行业和社会的数据服务能力,支持科学决策、精准治理、便捷服务。
第五节 实施规划全生命周期管理
建立规划动态评估调整机制。按照定期体检和五年一评估的要求,结合年度国土变更调查和地理国情监测成果,建立健全国土空间规划实施监督评估预警机制,定期开展监测评估。依据国家发展规划和国土空间规划评估结果,针对性开展国土空间动态调整完善。规划实施过程中,因国家、甘肃省重大战略和项目实施、重大政策调整、经济社会发展条件发生重大变化、发生重大自然灾害等需要修改规划的,规划编制机关可以按程序修改规划,报原规划审批机关批准。
严格规划监督管理。建立健全国土空间规划委员会制度,发挥对国土空间规划编制实施管理重大问题、重要事项的统筹协调作用。将规划评估结果作为规划实施监督和年度考核的重要依据。基于国土变更调查成果,实施耕地保护一年一考核。将规划实施执行情况纳入自然资源和相关部门监管重点,以及自然资源督察工作重点,及时发现和纠正违反国土空间规划的各类行为。建立健全规划监督、执法、问责联动机制,创新监管手段,强化监督信息互通、成果共享,形成各方监督合力。加强纪检监察部门机关监督,对失职失责的领导干部依规依纪依法严格问责、终身追责。
加强规划科技创新。加强规划行业创新能力建设,建立与高校、科研单位联系沟通机制。加强国土空间规划队伍和规划专业人才培养,落实国土空间规划人员职业资格认定要求,完善职称认定、编制机构资质认证及责任规划师制度,加强规划科技创新平台建设。
健全社会参与机制。健全公众参与国土空间规划制度,加大规划的宣传力度,提高全社会参与规划实施与监督的主动性。完善规划公开制度,强化社会监督,建立专家咨询制度,加强规划编制实施的咨询论证。






