兰州新区管委会办公室关于印发《兰州新区加工贸易梯度转移重点承接地发展规划》的通知-捕鱼网
2024/05/28/ 15:33
来源: 兰州新区管委会办公室
新区各园区管委会,各部门、各单位,新区各国有集团公司,省属驻区各单位:
《兰州新区加工贸易梯度转移重点承接地发展规划》已经兰州新区2024年第9次管委会会议审议通过,现印发给你们,请认真抓好贯彻落实。
兰州新区管委会办公室
2024年5月22日
兰州新区加工贸易梯度转移重点
承接地发展规划
前 言
为深度融入共建“一带一路”,推动“双循环”发展,加快高质量建设加工贸易梯度转移重点承接地,推动加工贸易产业转型升级,促进内外贸一体化发展,进一步提升对外开放能级,稳定产业链供应链,加快构建现代产业体系。立足地区特色优势产业发展实际,根据《关于发布加工贸易梯度转移重点承接地考核认定结果的通知》相关要求,结合《商务部等10部门关于提升加工贸易发展水平的意见》,制定本规划。规划期限为2024年至2028年。
目 录
前 言………………………………………………………………………………………………………………………………2
第一章 发展基础与环境…………………………………………………………………………………………………………4
第一节 发展基础条件…………………………………………………………………………………………………………… 4
第二节 发展机遇与挑战 6
第二章 总体思路………………………………………………………………………………………………………………… 7
第一节 指导思想和基本原则………………………………………………………………………………………………………7
第二节 发展定位和目标任务………………………………………………………………………………………………………8
第三章 加工贸易产业布局……………………………………………………………………………………………………… 9
第一节 打造加工贸易“核心区”…………………………………………………………………………………………………10
第二节 建设加工贸易“两大片区”………………………………………………………………………………………………12
第三节 推动加工贸易“多组团”发展……………………………………………………………………………………………16
第四章 承接地建设重点任务…………………………………………………………………………………………………… 18
第一节 加快培育产业转移载体……………………………………………………………………………………………………18
第二节 提升产业转移配套服务……………………………………………………………………………………………………19
第三节 优化承接产业转移发展环境………………………………………………………………………………………………21
第五章 保障措施……………………………………………………………………………………………………………………23
(一)加强组织领导…………………………………………………………………………………………………………………23
(二)加强人才培养…………………………………………………………………………………………………………………23
(三)强化监督考核…………………………………………………………………………………………………………………23
(四)建立对接机制…………………………………………………………………………………………………………………24
附件:…………………………………………………………………………………………………………………………………25
第一章 发展基础与环境
第一节 发展基础条件
(一)区位优势明显
兰州新区位于兰州、西宁、银川三个省会城市的中间位置,座中六联,是“丝绸之路经济带”上的重要节点,区位和交通优势明显,对内可辐射西北五省,对外可辐射中西亚、南亚、欧洲等“丝绸之路”沿线国家。拥有国际航空港、铁路、高速公路干线立体通达的综合交通大枢纽,互联网国际通信专用通道、国家大数据综合示范区的信息大通道,有非常适合集中连片大规模开发建设的广阔土地。
(二)开放平台齐全
兰州新区立足区位条件、资源禀赋、地域特征和发展所需,持续完善对外开放平台,为外向型经济发展奠定了坚实基础,现已初步形成“一区(综合保税区)、两港(国际空港、国际陆港)、六大指定监管场地(种苗、肉类、冰鲜、水果、粮食、活体动物)和两个跨境电商监管中心(网购保税、跨境直邮)”立体化开放平台体系。通过“平台 通道 产业”发展模式,不断深化综保区、空港、陆港“区港联动”一体化发展,逐步形成通道带动贸易、贸易集聚产业、产业反哺通道的口岸物流经济。累计开通240余条国内国际地区城市运输航线、19条国际货运航线和通达20多个国家和地区的国际班列站点,培育了“中吉乌”公铁联运、塔吉克斯坦进口精金粉、加拿大进口粮食海铁联运等一批国际班列特色线路,获批兰州至拉合尔、加德满都第五航权,陆港型国家物流枢纽,国家第二批多式联运示范工程。国家进口贸易促进创新示范区、加工贸易梯度转移重点承接地等“国字”招牌相继批复,将为甘肃省承接加工贸易梯度转移和持续扩大进出口贸易总量提供有力支撑。
(三)产业基础坚实
兰州新区坚定实体经济发展方向,依托区域资源禀赋和产业基础,大力实施“335+x”产业倍增行动,培育绿色化工、新材料、商贸物流3个千亿级产业,先进装备制造、清洁能源、城市矿产和表面处理3个五百亿级产业,数据信息、生物医药、现代农业、文化旅游、现代服务5个百亿级产业,引进产业项目1000余个,落地一大批新能源新材料、精细化工、农产品加工等行业领先企业,经济发展态势良好。同时,大力发展新基建、新业态、新消费,在人工智能、职教产业、应急产业等方面创新突破,积极培育新兴、特色产业,为区域经济高质量发展奠定了坚实的产业基础。
(四)经贸往来扩大
兰州新区多次组团赴哈萨克斯坦、俄罗斯、香港等国家和地区开展招商推介,邀请马来西亚巴沙州、蒙古国巴彦洪格尔省、白俄罗斯格罗德诺州等10余个海外代表团考察新区,持续扩大沿线国家外贸朋友圈。支持企业参展参会,不断完善国际营销网络,目前与60多个国家和地区建立经贸合作,在乌兹别克斯坦、尼泊尔、阿联酋等国设立境外网点16处,石油装备、矿热炉设备、灭活罂粟籽等“新区造”产品远销海外。
(五)营商环境优越
充分发挥“先行先试”政策优势,深化“放管服”改革,推出“承诺制、零收费、信息化、代办制”改革举措,实行工业用地“标准地”,涉企优惠“不来即享”,企业“拿地即开工”等制度,整体通关效率全国靠前。土地、水、天然气、电力等要素供应充足,是全国工业用电成本最低、要素供应充沛的城市之一。科教园区入驻院校17所、师生10余万人,获批国家绿色金融改革创新试验区、普惠金融示范区,兰白科技创新改革试验区、兰白国家自主创新示范区集聚大批创新资源,为外向型经济发展提供支撑。全面落实《外商投资法》《外商投资准入负面清单(2021年版)》等保障外商投资法律法规,发布《兰州新区外商投资环境报告(2023)》,印发《兰州新区进一步扩大对外开放促进利用外资实施方案》,不断提升外商投资服务水平。
第二节 发展机遇与挑战
当前,“一带一路”建设、新时代西部大开发、黄河重大国家战略、兰西城市群建设、西部陆海新通道建设等国家战略交汇叠加。在加快构建“双循环”新发展格局背景下,加工贸易在促进对外开放、优化外贸结构、稳定产业链供应链、融通国内国际两个市场方面发挥着重要作用。国家层面相继出台相关政策支持中西部地区承接产业转移,这是我国推进产业结构调整、加快转变经济发展方式的重大战略举措。兰州新区肩负重大职责使命,在释放综保区功能、发展加工贸易、促进产业集聚等方面迎来更大机遇。
兰州新区地处西部内陆,外贸发展仍处于初级阶段,上下游产业链相互配套还不够完善,外向型产业涉及行业领域较窄,龙头带动性企业较少,加工贸易产业高端人才紧缺。加之加工贸易向中西部地区转移,贸易物流成本相对沿海地区有所增加,对于产业转入地区,需要全力打造高效便捷低成本的物流体系和高质量的营商环境,才能吸引中东部沿海地区企业项目考察入驻,兰州新区在承接加工贸易梯度转移过程中面临诸多挑战。
综合判断,兰州新区承接加工贸易梯度转移机遇和挑战并存、机遇大于挑战,总体上处于政策叠加、扩大开放的战略窗口期。
第二章 总体思路
第一节 指导思想和基本原则
坚持以习近平新时代中国特色社会主义思想为指导,全面贯彻党的二十大和二十届二中全会精神,深入落实习近平总书记对甘肃、兰州和国家级新区重要讲话重要指示批示精神,牢固树立创新、协调、绿色、开放、共享的发展理念,将承接中东部等发达地区加工贸易产业转移作为兰州新区扩大开放和资源型经济转型的关键突破口,不断优化产业结构、培育产业集群、扩大贸易规模,推动加工贸易从低端向高端、从分散向集群、从粗放向集约、从线型向循环发展。
——坚持开放合作和政策引导相结合的原则。以建设国内大循环的西部“加油站”、国内国际双循环的“主接点”为目标,深化区域合作交流,加强规划引导和政策支持,着力改善产业承接发展环境,吸引中东部产业有序向兰州新区转移。
——坚持延链补链和新兴产业相结合的原则。依托兰州新区现有产业配套基础,积极承接上下游产业链项目、培育高新技术和战略新兴产业,通过培植龙头企业、发展配套产业、形成特色产业,不断推进产业结构优化升级,逐步形成具有地方特色的加工贸易产业集群。
——坚持加工贸易和新业态相结合的原则。支持加工贸易与服务贸易、工业互联网、会展经济、跨境电商、设计研发、海外仓、外贸综合服务等新业态新模式融合发展,积极推动核心技术创新、自有品牌培育等产业竞争新优势发展。
——坚持承接产业转移和可持续发展相结合的原则。优化政府、海关、税务、外汇等各方工作联动措施,探索优化财税、金融、监管、人才等各类政策,持续提升服务保障效能。引导加工贸易延伸产业链条、丰富业务模式,实现经济效益与生态效益的有机统一和可持续发展。
第二节 发展定位和目标任务
紧扣国家赋予兰州新区“西北地区重要的经济增长极、国家重要的产业基地、向西开放的重要战略平台、承接产业转移示范区”四大战略定位,深度融入“一带一路”建设,持续筑平台、拓通道、育产业、促合作、优环境,围绕有色矿产、粮油食品、机电装备等重点领域,积极承接国内外加工贸易产业转移。围绕构建“3 2”现代产业体系、打造“6 x”先进制造业产业集群,纵深推进“335 x”产业倍增行动,紧扣“三新五化”部署要求和“111”发展目标,守牢“三条线”,做好“四篇文章”,坚定走好“科技 金融 产业 外贸”发展新路子,以产业高端化、智能化、绿色化为方向,加快构建“一核、双区、多组团”加工贸易梯度转移产业布局。力争到2028年底,加工贸易在区域贸易占比达到40%以上,建设一批加工贸易创新发展和转移承接的重大载体,推出一批高技术、高附加值的自主品牌产品。
第三章 加工贸易产业布局
立足兰州新区产业发展基础和比较优势,紧抓中东部沿海地区产业转移机遇,统筹优化“一区两港”“进口贸易促进创新示范区”等重大开放平台功能,着力提升国际国内两种资源配置能力,畅通区域间开放要素流动。深挖“一带一路”沿线国家,尤其是中西亚国家资源优势,围绕粮油、机电、纺织、坚果、有色矿产等产品,招引加工贸易项目并延伸上下游产业链,积极打造西北地区能源、矿产、粮食等战略性资源保障基地和重要初级产品国际加工储运基地。
按照产业关联、集中发展、土地集约的总体思路,有目标、有计划、有步骤的推进区域加工贸易产业链优化升级,完善传统加工贸易产业配套,促进产业结构调整和转型升级,主动承接关联度高、带动力强的加工贸易产业,加快培育战略性新兴产业。
经过五年发展,逐步形成“一核、双区、多组团”加工贸易产业布局,“一核”即兰州新区综合保税区核心区;“双区”即依托空港打造“临空产业片区”、依托陆港建设“临铁产业片区”;“多组团”即以装备制造、新能源、新材料、数据信息等特色产业组团,加快产业集聚,树立全省承接加工贸易梯度转移标杆。
第一节 打造加工贸易“核心区”
依托兰州新区综合保税区打造加工贸易“核心区”,以承接产业转移为着力点,以结构调整和产业升级为主攻方向,以建设“加工制造中心”为目标,因地制宜承接境内外加工贸易产业转移,重点吸引“有技术、有品牌、有市场”的龙头企业和战略投资者兴办加工贸易企业,力争打造“保税 ”产业基地。引导加工贸易企业向综保区集聚,立足综保区现有粮油、木材、电子加工等产业,加快引进食品精深加工、纺织服装、家具生产、高端电子制造等项目,加快产业规模化集聚,做大做优综合保税区主导产业。
推动加工贸易梯度转移与兰州新区综合保税区转型升级协同发展,发挥综保区政策优势,积极培育保税维修、跨境电商、信息技术、服务贸易、研发设计等新业态市场主体,推动加工贸易生产方式从贴牌生产(oem)向委托设计(odm)、自有品牌(obm)转型,提高加工贸易增值率。支持企业设立研发机构,扩大设备进口和技术改造,拓展价值链、提升配套能力。引导有条件的加工贸易企业积极开展仓储分拨、物流配送、财务结算、收发货代理等服务外包业务,逐步向技术含量更高、利润更丰厚的服务贸易转变和延伸,实现全链化发展。

第二节 建设加工贸易“两大片区”
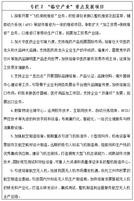
(一)围绕空港打造加工贸易“临空产业片区”
充分发挥兰州中川国际机场区域性航空物流枢纽优势,积极融入“空中丝绸之路”建设,结合机场三期建设和现有产业基础,积极打造面向“一带一路”沿线的国际航空枢纽,培育引进相关临空产业项目。
航空物流产业方面。依托兰州中川国际机场三期扩建工程建成转场运营后t1/t2空间资源和设施设备,充分挖掘航空货运口岸资源和综合物流服务优势,加强面向中西亚、东南亚等国家门户机场的大腹舱客机运力,积极对接引进优质货运航空公司,引导支持在兰州新区设立货运基地,开辟面向粤港澳大湾区、京津冀、长三角等国内区域和中西亚、东南亚、东欧等国际地区航线开发,持续提升航空枢纽货物分拨配送能力,积极构建综合型航空货运服务网络,为临空类加工贸易发展提供物流保障。
航空关联产业方面。推动加工贸易相关产业由生产型向生产服务型转变,加快发展航空维修制造、航空培训、商贸会展、总部经济、现代金融等关联产业,逐步构建系统完备的航空产业体系。引育航空器维修企业,重点发展飞机定检、客舱装配、机场特种设备维修等航空维修业态;依托新区科教园区发展航空培训,结合航空产业发展方向培训航空物流运营、航空器维修检测等专业人才。同时,支持外贸综合服务企业,以及符合要求的国际结算、供应链金融、数据信息服务等生产性服务业项目发展,为新区外经贸企业发展提供专业服务。
先进制造业方面。立足兰州新区制造业产业基础,积极融入国家中医药产业发展综合试验区建设,依托甘肃道地中药材资源和医药科研优势,紧抓国家中医药产业发展综合试验区机遇,重点承接现代中药、生物制药、化学制药、食品保健、美妆护肤、医疗器械设备等生物医药产业相关项目。加快发展与大数据、人工智能、物联网、智能制造等紧密结合的航空高端制造产业,构建智能制造产业智慧供应链集成服务平台,推动先进制造业与航空运输业协同发展。大力引进航空关联领域先进制造企业,重点培育发展航空仪器仪表、精密航空轴承、机场专用先进设备、智能成套专业装备、通讯终端等先进制造业,加快形成以兰州国际空港为载体、工业互联网为依托的先进制造产业生态,打造西北智能制造产业发展高地。

(二)依托陆港形成加工贸易“临铁产业片区”
加速释放兰州新区中川北站国家铁路口岸及陆港型国家物流枢纽(辅枢纽)作用,加快建设重点面向中亚、西亚、南亚、陆海新通道的西部地区重要陆路通道,持续深化“区港联动”,推动通道经济向口岸经济转变,促进临铁相关产业落地集聚。依托国际班列优势,扩大原油、煤炭、天然气等能源性商品和铁矿石、铜精矿等资源性商品以及粮食等大宗商品进口规模,加快培育机电装备、新能源汽车、绿色化工等优势产品,提升出口总量,逐步形成围绕陆港的大通道、大枢纽,以及具有较强集聚发展能力的大平台。
现代农业产业方面。利用进口班列、进境粮食指定监管场地平台优势,结合综保区政策功能优势和兰州新区已落地粮油加工及储备分拨、农畜产品加工、农药疫苗、生态养殖、特色种植、冷链物流等项目基础,积极承接食品精深加工、高端保健食品加工、农产品研发培育等相关项目转移落地,有序扩大粮油产品进口仓储分拨、先进农业机械、种植灌溉设备和技术进口、农业技术研发等业务,促进以粮油产品为代表的现代农业产业加工贸易转型升级。
绿色化工产业方面。依托兰州新区绿色化工产业园区、专精特新化工产业孵化基地产业基础,结合铁路口岸、西小川危化品站、省级专业化工外贸转型升级基地等平台优势,依托精细化工基础,推动原料药、制剂和仿制药、创新药一体化发展,聚力打造全国建设规模最大、产品品种最多、中试条件最佳、创新能力最强、管理质效最优的一流的千亿级西部化工新城。重点围绕石化产业链延伸、专用化学品、医药和农药中间体、化工新材料等产业积极承接安全环保标准高、转化科研成果等绿色化工上下游产业项目,推动化工产品打造自主出口品牌,支持相关企业提升产品研发力度,积极参与专利研发、国际商标注册,提升国际竞争力,扩大出口规模。

第三节 推动加工贸易“多组团”发展
(一)先进装备制造产业组团。立足兰州制造业发展基础,发挥兰州新区国家装备制造高新产业化基地、国家石油装备外贸转型升级基地功能,做优做大装备制造加工贸易产业,打造全国有影响力的先进装备制造基地。结合机电装备、同位素实验室、大科学装置检验检测中心、重离子应用技术及西北智能再制造等重点装备制造项目基础,积极承接智能制造、高端医疗装备、轨道交通装备、航空装备、汽车装备等高新技术产品加工贸易产业转移,引导装备制造加工贸易向高端化、智能化、服务化转型,支持相关企业在传统产业转型升级、新兴产业培育、高附加值特色产品研发等方面积极拓展国际合作。
(二)新能源新材料产业组团。围绕打造全球最大的高性能铜箔生产基地、百万吨级“新能源电池材料之谷”,依托兰州新区原材料产地、气候、电力等要素成本优势,发挥高性能铜箔、负极材料、正极材料、电解液等大型新材料企业和新能源汽车项目带动引领作用,聚焦新能源材料、金属新材料、前沿新材料,加快发展动力电池、压延玻璃、隔膜、铜铝合金、锻铸造等上下游产业链,积极承接电机、电控高端制造以及新能源汽车配套、光电新材料等战略新兴产业项目,加快对接引进风电、光伏、氢能储运、光电设备等核心装备研发制造上下游配套产业,积极探索开展新类型加工贸易,不断拓展加工贸易捕鱼网的业务范围、延长产业链,同时支持加工贸易相关产品出口转内销,稳定国内产业链、供应链。
(三)数据信息产业组团。依托兰州国家级互联网骨干直联点,加快中国电信大数据中心二期、中国联通数据中心、润泽国际信息港、重离子治癌智能医护平台等项目建设,发展集智能设备研发生产、数据存储运算、软件开发集成为一体的数据信息产业链,引进人工智能、智算中心等战略性新兴产业项目,加快构建“智算 超算 边缘计算”多元算力支撑体系,助推工业互联网规模化应用、产业数字化转型。积极承接数据信息研发生产、数据存储运算、软件开发集成等相关项目,支持信息技术与装备制造、现代农业、新能源新材料等特色优势产业深度融合。加快引进大数据关联产业、大数据服务链、工业大数据与信息化、重点行业大数据等领域项目,助推加工贸易数字化、智能化升级。
(四)探索发展“飞地经济”。持续深化与中东部地区、先进兄弟区域、上合示范区等合作交流,加强区域联动,协同开展项目对接、信息交流、人才培训、政策争取、区域联动等交流合作,共同开拓国际市场。积极探索产业合作“飞地经济”发展模式,加强口岸跨区域协作,研究提升区域间要素流动和便利化水平,发挥内陆地区比较优势,着力增强兰州新区对外开放区域辐射能力,适时谋划推进与中东部发达地区共建产业转移合作园区。

第四章 承接地建设重点任务
第一节 加快培育产业转移载体
(一)构建国际物流协同机制。依托国家综合货运枢纽补链强链城市建设,构建铁路、公路、航空“三位一体”大枢纽,加快兰州陆港型物流枢纽、中川机场国际航空口岸建设,打造“西部航空货运枢纽”。完善多式联运体系,加密国际班列和国际航空运输网点,提升集货能力和周转效率,加快建设国际班列集结中心、大宗货物分拨中心。推进海关、航空、铁路、公路等部门密切合作,优化运输组织与线路布局,建立快捷、高效、低成本的协同对接机制。支持物流服务、冷链物流、物流配送、仓储集散等物流保障业发展,提升枢纽货物集疏联运水平,推动“一区两港”物流协同联动发展,为承接加工贸易提供物流保障。
(二)完善对外开放平台功能。按照“定位准确、谋划合理、配套完善、优势突出、特色鲜明”的思路,加快国家进口贸易促进创新示范区、国家石油装备外贸转型升级基地、省级专业化工外贸转型升级基地建设,积极申建“临空经济示范区”、配合申建中国(甘肃)自由贸易试验区,适时推进活体食用水生动物监管场地和药品口岸申建工作,积极发挥兰州新区全省对外开放重要平台作用,加速释放政策功能叠加效应,推进改革创新和制度先行先试。
(三)培育外贸综合服务平台。加快引进专业、大型外贸综合服务平台,支持现有外贸服务企业拓展业务版块,提升外贸综合服务水平。支持发达地区各类跨境结算、金融保险、跨境电商、外贸培训等机构、平台在兰州新区设立网点或子公司,为加工贸易企业提供全流程服务。支持各类线上线下会展、交易、宣传、对接平台搭建,持续提升加工贸易协调发展和服务保障能力。鼓励中介机构整合资源,围绕承接产业转移,开展金融、法律、管理等生产型服务业,为项目引进和产业发展提供完善的配套服务。
第二节 提升产业转移配套服务
(一)强化招商引资
深入实施“引大引强引头部”行动,紧盯“中字头”“国字号”“三个500强”及上市公司等目标企业,积极承接中东部产业转移,在“招大引强”、招引总部上加力突破。依托综保区、空港、陆港开放平台,组建加工贸易产业招商小分队,绘制外向型经济专项招商图谱,归集土地、环境、建设、安全、法律以及海关、税务、外汇等各方力量,建立招商咨询工作机制。严格落实外商投资准入前国民待遇加负面清单管理制度,加快执行国家《外商投资产业指导目录》有关鼓励类项目优惠政策,提升外商投资企业综合服务水平,强化加工贸易外资引进。充分利用驻外领事馆、海外商协会、驻外商务代表处、贸促会、行业商(协)会等窗口和纽带作用,探索共建加工贸易招商联动机制,积极推进加工贸易企业对外合作。
(二)优化合作交流举措
紧盯京津冀、长三角、粤港澳等重点区域,充分利用中国加工贸易产品博览会、兰洽会、广交会等大型展会,开展产业转移对接活动,加强世界500强企业、行业龙头企业针对性招商对接。依托兰州新区会展经济发展,积极承接各类加工贸易、国际采购、跨境电商等涉外领域展会、论坛活动,打造面向“一带一路”开放合作新平台,扩大“以展促产”效益,丰富加工贸易产业对接渠道。建立健全企业“走出去”风险预警、防范和应对机制,支持企业依托境外网点、海外仓、分公司等扩大对外投资,鼓励有条件的创新型企业在境外设立研发机构,推动装备、技术、标准、服务全面“走出去”。
(三)创新区域发展模式
合理规划各园区功能板块,强化产业链集聚能力,持续提升综合保税区、绿色化工产业园、食品加工产业园、生物医药产业园、新材料产业园、装备制造产业园等园区加工贸易产业承载能力。创新加工贸易新业态新模式,推动“加工贸易 电商”“加工贸易 再制造”“加工贸易 生产服务”“加工贸易 研发设计”“加工贸易 品牌创建”等业务加速集聚,逐步优化现有加工贸易产业结构,推动相关产业提升附加值和竞争力。
第三节 优化承接产业转移发展环境
(一)优化企业投资环境。持续提升项目审批、帮办代办、限时办结等服务效能,优先安排加工贸易产业转移落户项目用地指标,落实工业用地优惠政策。支持加工贸易重点企业优先纳入优惠电价交易范围,支持加工贸易重大项目引进,优先落实产业配套政策。加快完善地区交通、住房、医疗、教育、商业休闲等配套水平,为产业转移、企业入驻和员工生活提供基础保障。
(二)强化财政政策支持。落实国家、省市及新区相关政策,完善现有政策支持,优化资金安排使用,充分发挥现有财政资金引导作用,支持加工贸易企业发展。统筹用好现有专项资金,降低加工贸易企业国际物流成本,支持加工贸易创新发展,对符合条件的企业引进先进技术设备、产品创新、研发设计、品牌培育和标准制定予以优先支持,推动加工贸易转型升级和梯度转移。
(三)提升金融服务水平。加大政银企对接力度,帮助企业拓宽融资渠道,鼓励金融机构在风险可控前提下创新加工贸易金融产品和服务,为加工贸易企业提供多样化融资服务。鼓励融资担保机构加强中小微加工贸易企业服务,加大企业信贷支持力度。支持保险机构创新海外保险业务品种,扩大出口信用保险规模和覆盖面。支持金融机构探索设立加工贸易企业扶持资金池,用于加工贸易融资风险补偿、保函业务风险补偿等,帮助加工贸易企业解决资金周转难题。
(四)加快贸易便利创新。健全各相关单位工作联动机制,加快加工贸易监管创新,支持符合条件的加工贸易企业优先申请“经认证的经营者”(aeo)认证,探索适用企业集团加工贸易监管模式,优化集团内企业间加工贸易保税料件流转流程。持续复制推广自贸试验区先进经验制度,深化直提直装、分类监管等创新举措,统筹“一区两港”监管服务,推进区港深度融合。加强对中小微加工贸易企业在汇率避险等方面的培训、咨询等服务,提升外籍人士出入境便利度,打造开放、公平、高效的营商环境。

第五章 保障措施
(一)加强组织领导
成立兰州新区加工贸易梯度转移重点承接地工作领导小组,领导小组办公室设在新区商文旅局。领导小组统筹协调承接加工贸易产业转移工作,确定承接地发展重大战略部署,研究解决承接过程和项目落地中的重大问题。
(二)加强人才培养
实施“人才赋能”行动,加快培育开放型人才,举办“才聚新区·智创未来”活动,招揽集聚产业“英才”、青年“俊才”、制造“匠才”。建立加工贸易企业与职业学校、高等院校、培训机构合作机制,支持订单、定向、定岗技能培训,并按规定落实相关政策,为加工贸易产业发展提供人才保障。主动与发达地区建立专项培训、干部挂职等工作机制,强化外贸发展智力支撑。
(三)强化监督考核
充分发挥绩效考核指挥棒作用,将“承接地”建设和加工贸易招商工作纳入新区各部门及园区考核范畴。各有关部门要强化创先争优意识,加强加工贸易创新发展工作谋划,明确工作举措,确保各项工作落到实处。围绕工业、农业、环保等职能,积极探索建立加工贸易转移协同机制。
(四)建立对接机制
各有关部门要充分认识加工贸易梯度转移对兰州新区外向型经济发展和优化产业结构的重要作用,加强协作,形成合力。与省直相关部门建立项目对接协作机制,积极复制推广先进经验,加大加工贸易承接地宣传力度,为促进加工贸易创新发展营造良好环境。
附件:
兰州新区加工贸易梯度转移重点承接地
建设工作领导小组
为深入贯彻落实党的二十大和二十届二中全会精神,提升加工贸易发展水平,加快建设兰州新区加工贸易梯度转移重点承接地(以下简称“承接地”),现成立兰州新区加工贸易梯度转移重点承接地建设工作领导小组。
一、组成人员
组 长:左 龙 兰州新区党工委副书记、管委会主任
副组长:张 勇 兰州新区党工委委员、管委会副主任
成 员:及 平 中川机场海关关长
王洪亮 金城海关关长
赵 鹏 兰州新区组织部副部长
侯成武 兰州新区中川园区管委会主任
王亮东 兰州新区秦川园区管委会主任
孙 斌 兰州新区西岔园区管委会主任
苏 田 兰州新区经济发展局(统计局)党组书记
李军德 兰州新区城乡建设和交通管理局局长
敬彦峰 兰州新区财政局(国有资产监督管理局)局长
王 炯 兰州新区自然资源局局长
杨天岳 兰州新区科技发展局局长
王岩山 兰州新区商务和文化旅游局(兰州新区综合保税区管理委员会)局长(主任)
于凤刚 兰州新区生态环境局副局长
王俊锋 兰州新区经济合作局副局长
魏兴杰 兰州新区市场监督管理局局长
张 智 国家税务总局兰州新区税务局局长
巨宝庆 兰州新区商贸物流投资集团有限公司董事长
叶得强 兰州新区石化产业投资集团有限公司总经理
王建设 甘肃物流集团综保区公司董事长
吴消滔 甘肃物流集团路港物流公司董事长
吕文忠 甘肃物流集团民航物流公司副总经理
领导小组下设办公室,由张勇同志兼任办公室主任,王岩山同志兼任办公室常务副主任,领导小组成员如有变动,报经组长同意后,由接替工作的同志替补,不另行文。
二、主要职责
(一)领导小组职责:负责承接加工贸易产业转移工作的政策制定、综合协调、整体推进和督促落实;负责协调承接加工贸易产业转移项目在立项、审批、用地、融资、环评、税收、通关等方面遇到的困难和问题;在重大项目和创新举措上争取国家和省直有关部门支持,全面推进承接地建设工作。
(二)领导小组办公室职责:负责领导小组的会议组织、日常联络、信息编报、资料管理等日常工作;负责具体工作任务的协调推进、督办落实;承办领导小组交办的其他事项。


