捕鱼网
走进新区
要闻动态
政府信息公开
投资新区
在线办事
专题专栏
联系捕鱼网
捕鱼网
新区
要闻
公开
投资
在线办事
专题专栏
互动
您当前的位置 :
捕鱼网
>>
政府信息公开
>>
法定主动 公开内容
>>
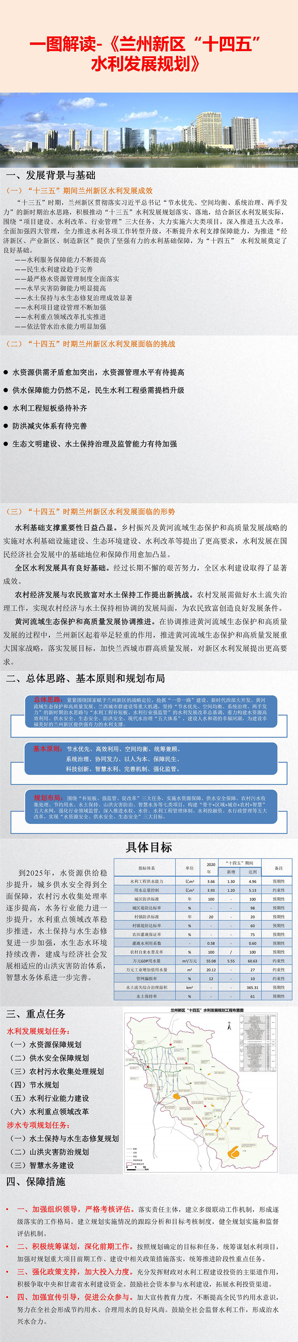
一图解读——《兰州新区“十四五”水利发展规划》-捕鱼网
2022/01/11/ 14:51
来源:兰州新区农林水务局
相关文件:
兰州新区管委会办公室关于印发《兰州新区“十四五”水利发展规划》的通知
兰州新区
官方微信
官方微博
新区头条
返 回
顶 部
捕鱼网的版权所有:甘肃省兰州新区党工委办公室
icp备案编号:陇icp备17002353号
搜索
复制
网站地图