

兰州新区管委会办公室关于印发《兰州新区“十四五”环境保护与生态建设规划》的通知-捕鱼网
新区各园区管委会,各部门、各单位,新区各国有集团公司,省属驻区各单位:
《兰州新区“十四五”环境保护与生态建设规划》已经兰州新区2021年第43次管委会会议审议通过,现印发给你们,请认真组织实施。
兰州新区管委会办公室
2021年12月31日
兰州新区“十四五”环境保护与生态建设规划
二〇二一年十二月
前 言
兰州新区是2012年8月国务院批复设立的全国第五个、西北第一个国家级新区,被赋予“西北地区重要的经济增长极、国家重要的产业基地、向西开放的重要战略平台和承接产业转移示范区”的战略使命。为推进经济、社会和环境全面协调可持续发展,新区管委会于2016年4月印发了《兰州新区“十三五”环境保护规划》,规划范围涉及兰州新区托管的永登县中川镇、秦川镇和皋兰县西岔镇。经过新区上下共同努力,“十三五”重点任务全面落实,重点工程有序推进,39项目标指标圆满完成,生态环境质量持续改善。
“十四五”是兰州新区奋力开启现代化建设新征程的战略机遇期,随着产业集群加快发展、人口规模持续扩大,尤其是管辖范围调整,对统筹碳达峰碳中和、减污降碳协同治理、生态保护与修复治理等提出了更为严格的要求。立足新发展阶段,为进一步优化任务举措、明确目标要求、健全工作机制,深入推进生态文明建设,以生态环境高水平保护助推经济高质量发展,印发《兰州新区“十四五”环境保护与生态建设规划》(以下简称《规划》)。
《规划》贯彻落实国家、省上政策要求,紧密结合新区实际与发展定位,深入分析了“十四五”生态环境保护形势,统筹衔接经济社会发展规划纲要及国土空间、水利等专项规划,明确目标指标、重点领域和任务举措,确定重点项目基本方案,提出保障措施。《规划》严格对应实际管辖范围,其中:有关“十三五”工作成效总结,针对已托管的中川镇、秦川镇、西岔镇;“十四五”实施范围扩大至皋兰县水阜镇、黑石镇、石洞镇、什川镇和永登县上川镇。规划期为2021-2025年,远期展望至2035年。
目 录
一、“十四五”生态环境保护基础与形势…………………………………………………………………………1
(一)“十三五”生态环境保护工作成效…………………………………………………………………………………1
1.生态文明建设体制机制逐步健全…………………………………………………………………………………………1
2.污染防治攻坚战取得阶段性胜利…………………………………………………………………………………………2
3.生态建设与治理修复持续推进……………………………………………………………………………………………4
4.生态环境保护促进绿色发展作用更加明显………………………………………………………………………………5
5.全民参与的社会氛围日趋浓厚……………………………………………………………………………………………6
(二)存在的主要问题………………………………………………………………………………………………………6
1.生态修复治理任务艰巨……………………………………………………………………………………………………6
2.污染防治攻坚压力不减……………………………………………………………………………………………………7
3.生态环境保护长效机制尚不健全…………………………………………………………………………………………7
(三)“十四五”生态环境保护形势………………………………………………………………………………………8
1.面临的挑战…………………………………………………………………………………………………………………8
2.重要的机遇…………………………………………………………………………………………………………………9
二、指导思想、基本原则和目标指标………………………………………………………………………………9
(一)指导思想………………………………………………………………………………………………………………9
(二)基本原则………………………………………………………………………………………………………………10
(三)目标指标………………………………………………………………………………………………………………11
三、重点任务…………………………………………………………………………………………………………12
(一)努力构建绿色低碳发展格局…………………………………………………………………………………………12
1.优化产业结构………………………………………………………………………………………………………………13
2.优化能源结构………………………………………………………………………………………………………………14
3.优化交通运输结构…………………………………………………………………………………………………………15
4.优化农业结构………………………………………………………………………………………………………………16
(二)巩固改善大气环境质量………………………………………………………………………………………………17
1.强化城市大气环境综合管理………………………………………………………………………………………………17
2.推动工业大气污染物协同控制……………………………………………………………………………………………18
3.加大面源污染治理力度……………………………………………………………………………………………………19
4.强化移动源大气污染治理…………………………………………………………………………………………………19
5.加强噪声污染防治…………………………………………………………………………………………………………20
(三)统筹提升水生态环境质量……………………………………………………………………………………………21
1.维护改善水环境质量………………………………………………………………………………………………………21
2.全面强化水资源保障………………………………………………………………………………………………………23
3.系统实施水生态保护修复…………………………………………………………………………………………………24
(四)系统治理农业农村生态环境…………………………………………………………………………………………26
1.加强农业面源污染治理……………………………………………………………………………………………………26
2.全面推进农村生活污水治理………………………………………………………………………………………………27
3.有序开展农村黑臭水体排查治理…………………………………………………………………………………………27
4.积极推进农村生活垃圾治理………………………………………………………………………………………………27
(五)持续加强生态保护与修复……………………………………………………………………………………………28
1.构建完善生态空间格局……………………………………………………………………………………………………28
2.加强重要生态系统保护与修复……………………………………………………………………………………………28
3.实施黄河流域生态保护与修复……………………………………………………………………………………………29
4.构建自然保护地体系………………………………………………………………………………………………………30
5.强化生态环境监测评估及执法监督………………………………………………………………………………………30
(六)积极应对气候变化……………………………………………………………………………………………………31
1.推进实施碳排放达峰行动…………………………………………………………………………………………………32
2.强化温室气体排放强度控制………………………………………………………………………………………………32
3.深化重点领域试点示范……………………………………………………………………………………………………32
4.倡导绿色低碳生活方式……………………………………………………………………………………………………33
(七)全面防范重点领域环境风险…………………………………………………………………………………………33
1.扎实推进土壤环境保护……………………………………………………………………………………………………34
2.夯实核与辐射安全监管基础………………………………………………………………………………………………34
3.加强固体废物污染防治……………………………………………………………………………………………………35
4.积极创建“无废城市”试点………………………………………………………………………………………………35
5.强化危险废物环境监管、利用处置和环境风险防范……………………………………………………………………36
6.加强化学品环境风险防控…………………………………………………………………………………………………36
7.巩固提升环境风险防范能力………………………………………………………………………………………………37
四、构建现代环境治理体系…………………………………………………………………………………………37
(一)落实政府生态环境保护责任…………………………………………………………………………………………37
1.健全领导责任体系…………………………………………………………………………………………………………37
2.落实生态环境损害责任终身追究制度……………………………………………………………………………………38
(二)提升生态环境监测监管能力…………………………………………………………………………………………38
1.优化完善监测体系…………………………………………………………………………………………………………38
2.加强生态环境保护综合行政执法能力建设………………………………………………………………………………38
3.建立精准智慧的生态环境信息化应用体系………………………………………………………………………………39
(三)夯实环境治理企业责任………………………………………………………………………………………………40
1.全面落实排污许可制度……………………………………………………………………………………………………40
2.推进生产服务绿色化………………………………………………………………………………………………………40
3.公开环境治理信息…………………………………………………………………………………………………………40
4.完善环境治理信用体系……………………………………………………………………………………………………40
(四)发挥市场机制激励作用………………………………………………………………………………………………41
1.规范开放环境治理市场……………………………………………………………………………………………………41
2.创新环境治理模式…………………………………………………………………………………………………………41
3.完善价格收费机制…………………………………………………………………………………………………………42
(五)推进生态环保全民行动………………………………………………………………………………………………42
1.大力弘扬生态文化…………………………………………………………………………………………………………42
2.发挥各类社会团体作用……………………………………………………………………………………………………42
3.强化舆论引导和社会监督…………………………………………………………………………………………………43
五、重点项目…………………………………………………………………………………………………………43
(一)重点项目谋划…………………………………………………………………………………………………………43
(二)项目投资估算…………………………………………………………………………………………………………44
(三)项目管理与实施………………………………………………………………………………………………………45
1.推行重点项目库动态管理模式……………………………………………………………………………………………45
2.积极拓展投融资渠道………………………………………………………………………………………………………45
六、保障措施…………………………………………………………………………………………………………45
(一)加强组织领导…………………………………………………………………………………………………………45
(二)健全考核评估…………………………………………………………………………………………………………46
(三)强化科技支撑…………………………………………………………………………………………………………46
(四)夯实人才保障…………………………………………………………………………………………………………47
附件:兰州新区“十四五”生态环境保护重点项目统计表………………………………………………………………48
一、“十四五”生态环境保护基础与形势
(一)“十三五”生态环境保护工作成效
“十三五”以来,新区党工委、管委会坚持以习近平生态文明思想为指导,深入贯彻习近平总书记对甘肃重要讲话和指示精神,牢固树立“绿水青山就是金山银山”理念,严格按照国家、省上部署安排,统筹推进生态环境保护和经济社会高质量发展,生态文明建设体制机制逐步健全,环保督察反馈问题整改全面完成,污染防治攻坚战取得阶段性胜利,生态建设与治理修复持续推进,生态环境保护促进绿色发展作用更加明显,全民参与的社会氛围日趋浓厚,有效夯实了社会主义现代化国家级新区建设的绿色根基。
1.生态文明建设体制机制逐步健全
严格落实“党政同责、一岗双责”,坚决扛起生态文明建设政治责任,成立由新区党工委、管委会主要领导任主任的兰州新区生态环境保护委员会,明确有关部门和单位生态环境保护责任,建立党政领导干部生态环境损害责任追究制度,进一步压实主体责任。进行自然资源资产离任审计,将离任审计结果作为领导班子和领导干部综合考核评价、选拔任用、评先选优、管理监督的重要依据。完善绩效考核制度,将生态文明建设有关指标纳入园区及部门党政领导班子工作综合考评指标体系,不断加大生态文明考核占比及权重。稳步推进生态环境损害赔偿制度改革,推动建立生态环保执法联动、信息互通共享、案件移送和司法衔接机制。制定完善政策措施,印发污染防治攻坚战、打赢蓝天保卫战、冬季大气污染防治、土壤污染防治、水污染防治以及中央生态环境保护督察反馈问题整改等工作方案,推动生态环境保护重点任务有效落实。全面推行河湖长制,建立新区、园区、镇、村4级河湖长体系,健全联席会议制度。依法依规公开生态环境信息,拓宽公开渠道,确保人民群众对生态环境保护工作的知情权、参与权、监督权和表达权。
2.污染防治攻坚战取得阶段性胜利
一是坚决打赢蓝天保卫战。扎实推进燃煤锅炉整治,10蒸吨以下燃煤锅炉全部注销,35蒸吨及以下燃煤锅炉不予受理安装告知、不予检验、不予注册,工业企业自建锅炉全部使用天然气或生物质燃料;推进煤炭经营网点煤质抽检全覆盖,加强重点用煤企业煤质管控;深化扬尘管控,主干道实行地毯式精细化控尘除尘,全面推行土方施工湿法作业、建筑渣土密闭式拉运、裸露地面硬化复绿;督促双良热力、知豆汽车、黄河精炼等企业完成污染防治设施升级改造,推进重点企业烟气超低排放改造;全面开展非道路移动机械摸底调查和编码登记工作。2020年,新区环境空气优良天数343天、优良天数比例93%以上,环境空气质量综合指数3.67,可吸入颗粒物(pm10)、细颗粒物(pm2.5)、二氧化硫(so2)、二氧化氮(no2)、一氧化碳(co)、臭氧(o3)6项指标均达到环境空气质量二级标准,未出现人为因素导致的重度及以上污染天气。
二是着力打好碧水保卫战。加强饮用水源地保护,对引大入秦东二干渠(新区段)实施封闭改造,完成石门沟水库水源地保护区调整和污染排查整治。提升污水收集处理能力,铺设污水管网1046.44千米,高标准建成第一污水处理厂、职教园区a区(东中心)污水处理与水循环利用中心、第四污水处理及水循环中心并达标运行,建成区污水实现全收集、全处理。推进流域综合治理,实施兰州新区水阜河水生态综合治理、中通道雨水工程等重点工程,提高山洪沟道植被覆盖率和水资源涵养能力。积极开展畜禽养殖污染防治,优化调整畜禽养殖禁养区,严格落实禁养区养殖场关闭、搬迁和监督管理要求。水污染防治连续三年在省级考核中获评“优秀”等次,2020年,地表水国家考核断面(新区无考核断面,参照兰州市执行)水质优良比例达到100%,秦川镇、西岔镇两个省考地下水点位水质稳定达标,石门沟、山字墩饮用水源水质达标率100%,无黑臭水体。河(湖)长制工作省级考核成绩优异,成功创建国家节水型ⅱ级城市。
三是扎实推进净土保卫战。统筹推进农业农村生态环境保护,确保农用地土壤环境安全,秸秆综合利用率稳定在83%以上,农膜回收率达80%以上,畜禽粪污资源化利用率达到80%;农村户用卫生厕所改造覆盖率达85%,25个保留村全部达到美丽乡村标准,村庄清洁行动省级考核为“优秀”等次。深化土壤污染源头防控,严格建设用地准入管理,加强土壤环境风险管控,组织开展打击危险废物处置违法行为、疑似污染地块排查和有毒有害物质地下储罐调查土壤污染隐患排查等工作,加油站全部完成“双层罐”改造,完成生活垃圾填埋场等重点行业企业基础信息收集和风险筛查。认真开展土壤环境污染详查,结果显示新区无污染地块、土壤环境清洁。
四是狠抓固体废物污染防治。制定完善制度体系,明确工作目标、任务和要求,健全考核机制,将危险废物规范化管理、固体废物综合利用作为环境保护责任考核重要指标,确保固体废物污染防治工作落到实处。“无废城市”建设纳入全省试点,全域无垃圾三年专项行动圆满收官,省级考核为“优秀”等次。2020年,一般工业固体废物综合利用率95.56%,危险废物规范处置率100%,城镇生活垃圾无害化处理率连续3年实现100%。
五是加强突发环境事件应急管理。成立兰州新区突发环境事件应急工作领导小组,建立分级负责、属地管理为主的环境应急管理体系。修订完成新区突发环境事件应急预案,印发重污染天气、水源地、辐射、危化品道路运输、危险废物5个专项应急预案。建成兰州新区区域省级环境应急物资储备库,启动国家西北区域应急救援中心建设,开展全省核与辐射事故综合应急演练,全面提升突发环境事件应急防范能力。截至2020年底,未发生任何级别突发环境事件,核与辐射环境安全可控。
六是全面完成生态环境保护督察反馈问题整改。成立以党工委、管委会主要领导任双组长的生态环境保护督察整改工作领导小组,健全工作机制,做到“台账式”管理、“压茬式”推进、“销号式”整改,对存在问题进行督办,指导督促各责任单位落实整改销号工作。第一轮中央环保督察交办的9个信访问题、第二轮中央生态环保督察交办的27个信访问题快速办结,无问题反弹。涉及兰州新区的11项反馈问题(10项共性问题和1项个性问题)均完成整改。
3.生态建设与治理修复持续推进
一是严格落实生态空间保护。加强生态环境分区管控,统筹推进国土空间总体规划、“三线一单”生态环境分区管控实施方案编制工作。有序推进生态保护红线划定,在省级下发的生态保护红线空间格局和分布建议基础上,划定生态保护红线面积7.49平方公里。严格落实自然保护地保护工作,完成秦王川国家湿地公园保护区面积调整,调整后的面积由274公顷增加到317.7公顷。
二是深入推进国土绿化。将原有生态功能脆弱、基础条件缺乏的黄土丘壑区域无立木林地修复为宜林地,大力实施造林绿化、生态修复、空闲地复绿等工程,积极构建防风林带、生态水系、绿廊花海、湿地公园为一体的生态体系。截至2020年底,新区累计造林绿化20万亩,城市绿地率超过35%,达到国家园林城市标准,获评“绿色发展优秀城市”。
三是着力实施重大工程。坚持“山水林田湖草沙”系统治理,积极探索黄土低丘沟壑生态脆弱区生态修复模式,全面实施黄土高原生态保护修复、干旱风沙区生态治理等工程,累计完成修复面积12万亩以上,为黄河中上游黄土高原地区系统解决干旱、风沙、盐碱、水土流失等生态问题积累了成功经验。推进撂荒地整治和高标准农田增量提质,为现代产业发展、美丽乡村建设创造空间。
四是集中整治非法乱采滥挖问题。针对新区历史遗留的非法采砂破坏生态、手续不全违规经营、监管缺失隐患突出等问题,对新区采砂场、商砼站、预制构件厂等建材行业进行整治,依法取缔违法经营砂石场114家、石灰厂9家,清理不合格商砼企业4家、停业整顿6家,对涉嫌犯罪的6家违法砂场进行立案侦查,完成采砂坑回填284个、平整土地和基坑1200万平方米。
4.生态环境保护促进绿色发展作用更加明显
将服务高质量发展的理念贯穿生态环境管理工作始终,持续深化“放管服”改革,全面实施“区域环评+环境标准+承诺备案”环评改革模式。实现排污许可发证登记“全覆盖”,探索生态环境监督执法正面清单,推动企业清洁生产和环境保护标准化建设,开展“一考双评”工作。培育壮大绿色生态产业,坚持强龙头、补链条、聚集群,逐步形成绿色化工、新材料、大数据、先进装备制造、新能源、生物医药、文化旅游、商贸物流、现代农业、节能环保十大生态产业集群。持续提升资源能源利用水平,深化能源、水资源“双控”管理,深入推进土地高效利用。获批国家绿色金融改革创新试验区,搭建全省首家“绿金通”金融综合服务平台,绿色金融支撑成效初显,绿色保险、绿色债券、绿色基金稳步推进。
5.全民参与的社会氛围日趋浓厚
强化政策引导,全面推进政府绿色采购,大力发展绿色建筑。完善公共交通体系,优化公交出行线路,鼓励公交出行、绿色出行。2020年,新区政府绿色采购比例达99.66%,节能、节水产品采购金额比例达99.49%,环保产品采购金额比例达99.76%;城镇新建绿色建筑比例达66.38%;公共交通出行分担率达50.32%。不断深化生态环境宣传教育,积极回应群众关切,加强与中国环境报、新区报等主流媒体合作,组织运营“新区环境保护局”微信公众号等政务新媒体,持续推动环保设施向公众开放,开展多元化、多层次主题宣传活动,努力营造全民参与生态环境保护的良好氛围。
(二)存在的主要问题
经过5年不懈努力,新区生态环境质量持续改善,人民群众对良好生态环境的获得感、幸福感和安全感持续增强。受自然本底、历史背景、发展阶段等因素影响,尚有部分根源性、结构性问题在短期内难以有效解决,成为生态环境保护的重点和难点。
1.生态修复治理任务艰巨
新区地处黄河上游陇西黄土高原西北部,生态环境本底脆弱,草原退化、植被退化、土壤沙化等问题并存。全域未利用地约占土地总面积的64%,森林覆盖率为10.5%、低覆盖度草地达79.5%,黄土裸露面积大,每年土壤侵蚀总量约524万吨,属于国家级水土流失重点治理区和省级水土流失重点监督区。降水夏秋季多、春冬季少,短时降水强度大,呢嘛沙沟、龚巴川和水阜河3条季节性洪水冲沟防洪系统能力较弱,易发山洪、泥石流等自然灾害,对黄河中下游生态安全造成威胁。另一方面,生态建设基础条件较差,土地整体坡度较大,水肥条件和土壤稳定性差,气候干旱少雨,生态系统自然修复周期长,生态修复和治理难度大、见效慢。
2.污染防治攻坚压力不减
大气环境方面,植被盖度低,春冬季易形成沙尘天气;基础设施、工程项目、城乡统筹等建设力度持续加大,施工、道路、堆场等扬尘污染防控任务繁重;绿色化工、商贸物流、城市矿产和表面处理等重点产业培育壮大,对挥发性有机物、移动源、噪声等污染防治提出了更为严格的要求。水环境方面,再生水、雨水等非常规水综合利用效率较低,区域水系连通不畅,河湖、湿地生态需水保障不足,水资源管理水平和技术手段相对落后,统筹推进水资源、水环境、水生态系统治理任重道远。土壤环境方面,农用地、建设用地环境风险管控等任务仍需深化,农村改厕、黑臭水体排查治理、人居环境整治等工作均待拓展。基础设施方面,生活垃圾分类尚处于起步阶段,餐厨垃圾、生物垃圾、建筑垃圾等资源化利用亟待推进,工业园区集中供热、废水处理、固废处置等基础设施尚不完善,危险废物、医疗废物处理处置能力建设有待加强。
3.生态环境保护长效机制尚不健全
大气、水、土壤、生态等监测预警体系仍不完善,综合行政执法、应急处置等能力水平仍需提升,生态环境保护队伍建设、技术培训等仍待推进,物联网、云计算等现代信息技术与生态环境保护深度融合不足,本底调查评估、生态修复治理、多污染物协同管控等科学研究不够深入,企业生态环境保护主体责任落实仍需强化,工业园区环境管理能力水平有待提升,加之交通、水利、市政、民生等领域补短板强弱项任务艰巨,资金统筹与投入保障能力不足,尤其是生态环境保护市场机制尚不健全,对国土绿化、水土保持、生态修复、污染防治等重点任务实施造成了一定影响。
(三)“十四五”生态环境保护形势
1.面临的挑战
兰州新区肩负“西北地区重要的经济增长极、国家重要的产业基地、向西开放的重要战略平台和承接产业转移示范区”的战略使命,承担着推动兰西城市群协同发展、引领甘肃省高质量发展、承接兰州非省会功能转移的重要责任。“十四五”是兰州新区奋力开启现代化建设新征程的战略机遇期,也是重大任务攻坚期、产业集聚升级关键期和扩大对外开放窗口期,到2025年,预计地区生产总值达到800亿元以上、力争达到1000亿元,常住人口达到100万人以上、力争达到150万人。产业集群加快发展,人口规模持续扩大,对新区统筹碳达峰工作、落实总量减排要求、推进生态修复治理、深入打好污染防治攻坚战等提出了极为严格的要求。同时,随着管辖范围拓展,城乡大气污染防治、饮用水水源保护、入河排污口设置及相关工程、生活污水收集处理、流域综合治理、土壤环境保护、生态修复与治理等任务进一步增加,工作难度同步加大。协同推进经济社会高质量发展和生态环境高水平保护,不断满足人民群众日益增长的美好生活需要和美好生态需要,既成为生态环境保护面临的巨大挑战,也为深入推进各项工作提供了不竭动力。
2.重要的机遇
国家重大战略实施为新区深入推进生态环境保护工作提供了重要历史机遇。进入新的发展阶段,国家共建“一带一路”、新时代推进西部大开发形成新格局、黄河流域生态保护和高质量发展、兰州—西宁城市群发展等重大发展战略全面实施。兰州新区是黄河上游唯一的国家级新区,作为国家战略的交互枢纽、重要支点和实施平台,具有显著的区位优势和发展潜力,为积极争取生态环境领域政策、资金、项目等倾斜支持提供了机遇、拓展了空间。
国家和甘肃省部署安排为新区协同推进生态环境高水平保护和经济社会高质量发展指明了方向。国家和省上先后出台《国务院办公厅关于支持国家级新区深化改革创新加快推动高质量发展的指导意见》(国办发〔2019〕58号 )、《甘肃省政府办公厅关于进一步支持兰州新区深化改革创新加快推动高质量发展的意见》(甘政办发〔2020〕67号),为兰州新区深化生态文明体制改革、建设高质量发展先行区创造了有利条件。进入新的历史时期,随着区县协同深入推进,将有效提升新区资源环境承载能力,进一步优化生态建设和环境保护总体布局。同时,为加快推进兰州—西宁城市群发展,省委省政府研究提出了全面推动兰西城市群(甘肃)生态建设的破题思路,为新区优化生态环境保护举措、谋划实施重大工程,以高水平保护助推高质量发展指明了方向。
二、指导思想、基本原则和目标指标
(一)指导思想
以习近平生态文明思想为指导,全面贯彻党的十九大和十九届二中、三中、四中、五中、六中全会精神,认真落实习近平总书记对甘肃及国家级新区重要讲话和指示精神,紧紧围绕国家赋予兰州新区的战略定位,抢抓“一带一路”建设、新时代西部大开发、黄河流域生态保护和高质量发展、兰西城市群建设等重大机遇,以环境质量改善为核心,深入打好污染防治攻坚战,不断优化生态环境,加快推动产业绿色低碳循环发展,有效促进经济社会发展全面绿色转型,将兰州新区打造成为西北地区生态治理示范区,努力建设具有引领示范效应的社会主义现代化国家级新区。
(二)基本原则
坚持生态优先、绿色发展。全面落实黄河流域生态保护和高质量发展战略,科学优化国土空间保护格局,统筹推进未利用地开发和“山水林田湖草沙”系统治理,把生态建设与产业发展、城市建设、国土资源高效利用一体推进,实现生态效益、经济效益、社会效益有机统一。
坚持因地制宜、空间优化。高度重视新区生态环境基底较好、生物多样性尚存与水资源制约明显、环境容量偏小、生态系统脆弱并存的特点,从系统工程和全局角度推进生态环境系统治理、协同治理、源头治理,因地制宜制定和优化国土空间开发格局,在开发建设中注重保持原有自然生态,不断优化生产、生活和生态空间,切实打造山清水秀的美丽新区。
坚持创新引领、科技支撑。聚焦多污染源综合防控、生态保护修复、生态环境风险防范、绿色生态产业发展等重点领域和关键问题,逐步健全科技创新开放合作机制、科技成果转化机制和科研项目管理机制,不断推动重大科技成果转化项目建成运行,营造生态环境良好的创新创业环境。
坚持多方共治、全民行动。坚决扛起生态文明建设和生态环境保护政治责任,进一步明晰党工委、管委会、企业、公众等各类主体权责,加强上下联动,强化左右协同,理顺体制机制,推动形成党委领导、政府主导、企业主体、社会组织和公众共同参与的生态环境保护新格局。
(三)目标指标
到2025年,兰州新区生态环境持续巩固改善,生态建设、节能减排、循环经济发展取得新成效,主要污染物和碳排放总量、单位生产总值能耗和水耗得到有效控制,生态环境和资源能源集约利用水平进一步提高。生态文明建设取得明显进展,生态空间蓝绿交错、生产空间集约高效、生活空间宜居适度格局基本形成。全过程、多层级生态环境风险防范体系建设有序推进,应对气候变化和区域协同治理实现重点突破,生态环境治理能力和治理体系现代化建设取得明显进展。绿色循环低碳的生产方式、节约健康环保的生活方式和消费模式成为主流,绿色发展、可持续发展能力显著增强。
到2035年,生态文明理念深入人心,生态环境实现根本好转,绿色生产生活方式广泛形成,治理体系和治理能力现代化在全省率先实现,生态良好、环境优美的美丽新区建设目标全面达成,基本建设成为经济繁荣、生态秀美、和谐宜居、富有活力的具有引领示范效应的社会主义现代化国家级新区。

三、重点任务
(一)努力构建绿色低碳发展格局
深入调整优化产业、能源、交通运输、农业四大结构,围绕绿色技术创新,推动形成有利于生态环境保护的产业结构和空间布局,构建以低碳清洁、安全高效为特征的能源消费保障体系,加强重点货物运输结构调整和车辆优化升级,大力发展绿色生态农业,为黄河中上游黄土高原地区生态保护和绿色崛起提供新区样板。
1.优化产业结构
建立绿色生态产业体系。建立完善“三线一单”生态环境分区管控体系,切实强化项目准入管理,坚决遏制“两高”项目盲目发展。统筹推进产业基础高级化和产业链现代化,深入实施传统产业绿色化、信息化、智能化改造,着力打造绿色化工、新材料、商贸物流“三个千亿”产业,重点推进先进装备制造、新能源、城市矿产和表面处理“三个五百亿”产业,培育壮大信息、生物医药、现代农业、文化旅游、现代服务“五个百亿”产业。积极发展节能环保产业,加强节能、污染防治、工业固废综合利用等重点领域关键技术研发推广,加快节能环保装备制造产业提质增效,支持兰石集团节能环保装备制造产业基地建设。逐步完善绿色制造体系,引导高新技术企业和“专精特新”中小企业研发推广绿色产品,鼓励重点企业、园区积极创建绿色工厂、绿色园区。
积极优化产业布局。加强与兰州主城区一体化联动发展,推动与皋兰县协调发展,促进产业布局与城市功能、生态空间深度融合,将中川园区打造成为新区城市品质形象核心区,以秦川镇和上川镇为主体将秦川园区打造成为新区重要工业集聚区,将西岔园区打造成为科教中心和未来行政中心,以水阜镇、石洞镇为主体打造兰州市城市主拓展区和主城区未来人口主要承载地,以黑石镇为主体打造循环经济产业示范基地,以什川镇为主体打造新型生态文化旅游区,努力实现生产空间集约高效、生活空间宜居适度、生态空间山清水秀。统筹推进产业园区化和园区产业化,高标准建设绿色化工园区、西北新型绿色铝加工产业园、城市矿产和表面处理加工产业园、现代中药产业精深加工产业园、现代生态循环养殖园等重点产业集聚区,加快石洞镇原有有色冶金、化工、建材、医药、食品等企业分类搬迁,优化布局防护林带、隔离屏障、绿色廊道等生态保护空间。推进园区循环化发展,建设完善污水处理回用、固废处置、危化站库、供热供气等基础设施,搭建资源共享、清洁生产、废物处理公共平台,构建企业间、产业间循环经济体系。
2.优化能源结构
完善清洁能源开发利用体系。立足太阳能序列式发电基础,以新区北部为重点合理布局风电、光伏、光热等清洁能源,积极实施风光互补发电、分布式光伏发电等重点项目,培育发展风电、光电核心设备、成套装备研发制造等上下游产业。围绕新能源汽车产业体系配套,积极发展动力电池、储能电站、充电设施等产业,推动氢能储运、甲醇能源开发利用等项目建设。到2025年,非化石能源占一次能源消费比重达到21%。促进清洁能源就近消纳,加强新增用能区域终端供能系统统筹和一体化建设,鼓励产业园区及公共建筑、公用设施等新增用能系统推广使用清洁能源,积极探索风光电供暖、风光热储和微电网、电力直供等试点示范。
深入实施清洁取暖。巩固提升城区供热保障能力,优先发展热电联产集中供热,加快推进第一热电厂热电联产项目,积极谋划第二热电厂,改造提升管网、换热站等配套设施,稳步扩大供热范围。支持园区、乡镇实施燃煤锅炉清洁化改造,重点扩大天然气、电力等清洁能源使用占比,结合实际建设分布式、分散式清洁供暖设施。不断改善农村用能结构,深入实施燃煤暖炉、灶具、土炕等清洁化改造,合理发展太阳能、生物质能、罐装燃气等清洁能源,积极推广使用洁净煤。到2025年,新区清洁能源取暖率达到80%以上。
构建安全清洁的能源保障体系。严控煤炭消费增长,认真实施新上耗煤项目能耗等量、减量置换,分年度制定落实煤炭消费指标,不断降低煤炭在能源消费中的占比。结合新区行政区划调整和城乡统筹发展实际,调整优化煤炭一、二级市场布局,建成覆盖全面、功能完善、运转高效的洁净煤储运和配送体系,加强全过程煤质管控。加快天然气管线和储气设施建设,提升储气和调峰能力。完善电力布局,优化电网网架,提高电力供给稳定性。
3.优化交通运输结构
加强重点货物运输结构调整。推动大宗物料中长距离货物运输“公转铁”,继续提升物流通道干线铁路运输能力,积极推进煤炭、新材料、装备制造、新能源等大型工矿企业和重点物流园区铁路专用线建设,加强与普通干线铁路网一体衔接,力争大宗货物年货运量150 万吨以上的大型工矿企业和新建物流园区全部引入铁路专用线。积极发展多式联运,实施重点工程,完善基础设施,推动“铁、公、机”等物流方式无缝衔接。优化建设覆盖城乡的高效物流体系,完善区域分拨中心、专业配送中心和城乡末端配送网点,积极发展绿色物流、绿色仓储,鼓励实施城市绿色货运配送示范工程,促进快递包装绿色化、减量化、可循环。
促进车辆优化升级。持续推进清洁柴油车(机)行动,严格执行国家机动车强制报废制度,全面实施国六排放标准和非道路移动柴油机械第四阶段排放标准,鼓励对老旧车辆和非道路移动机械开展清洁能源替代,到2025年,基本淘汰国三及以下柴油货车,逐步扩大国六重型货车占比。积极推广新能源汽车,不断扩大公交、出租、物流等重点领域新增和更新车辆中新能源车辆占比,推进主要物流园区、大型工矿企业等全面使用电动化、清洁化作业车辆,加强充电桩、加气站等配套设施建设。督促中川机场深入实施“油改电”,加快完成场内车辆新能源替代升级,结合t3航站楼建设,积极推进apu替代设备和设施建设。
4.优化农业结构
加快农业现代化进程。深化农业供给侧结构性改革,推动设施农业、畜牧业、花卉、中药材、林果五大优势产业扩容升级,着力打造现代农业百亿产业链,全面推进乡村振兴。加快现代农业公园、生态种养循环园等建设,大力推行“公司 基地 合作社 农户”经营模式,探索推进互联网、大数据、人工智能与农业深度融合,积极打造国家丝路寒旱农业现代化示范区和全省智慧农业试验区。促进农业与文化、旅游、康养等产业联动,鼓励发展休闲、观光、体验等农业新业态,结合水阜、石洞等特色城镇建设和“美丽乡村”建设,打造一批休闲有机农业种植体验园和田园综合体。
发展生态循环农业。积极推行节约集约、种养结合、高效互补的循环农业模式,结合生猪、肉羊、奶牛等重点养殖工程建设,培育构建“秸秆-畜禽养殖-粪便-沼气-有机肥-果园(菜园)-无公害农产品生产”“秸秆-基质-食用菌基地-菌糠-生物饲料(有机肥)-生态养殖(有机农业)”等产业链,推动农业生产资源节约化、产地清洁化、废物无害化与资源化利用。鼓励打造农业循环经济示范基地,统筹实施规模化养殖场废弃物、秸秆尾菜等农业废弃物、农产品加工业废弃物以及餐厨垃圾等农村生活废弃物资源化利用,完善废旧农膜、灌溉器材、农药包装物等回收利用体系。
(二)巩固改善大气环境质量
持续加强pm2.5污染防治,加快补齐o3污染治理短板,加快实现对pm2.5和o3的协同控制。深入推进vocs排查治理,着力实施vocs和nox协同减排。以工业、燃煤、扬尘、机动车污染防治为抓手,强化多污染物、多污染源协同治理。
1.强化城市大气环境综合管理
开展细颗粒物和臭氧协同管控。强化分区分时分类精细化协同管控,巩固pm2.5治理成效,有效遏制o3浓度增长趋势。制定加强pm2.5和o3协同控制持续改善空气质量行动计划,明确控制目标、路线图和时间表,2023年底前完成方案编制,结合实际适时启动源清单的修订完善工作。推动pm2.5、o3等污染物来源解析和机理研究,探索开展多污染物协同治理科技攻关。
健全大气环境质量管理体系。推进大气污染联防联控,完善重大项目环境影响评价区域会商机制。进一步优化网格化监管体系,加大人员调配和资金支持力度。强化微测网数据应用,依托网格化监管及时排查存在问题,形成良好的闭环管理机制。
加强重污染天气应对。加强环境空气质量预测预报能力建设,逐步实现空气质量精准预报。提高沙尘短临、中长期预报能力。探索建立轻、中度污染天气应急响应机制,不断完善重污染天气预警和应急响应机制,补充健全pm2.5和o3重污染天气预警应急的启动、响应、解除机制。定期更新应急减排项目清单,加强化工等重点行业绩效分级管控,督促纳入应急减排清单的工业企业制定“一厂一策”实施方案。
2.推动工业大气污染物协同控制
强化非电行业废气防治。按照“淘汰一批、替代一批、治理一批”的原则,继续开展炉窑深度治理。严格执行行业排放标准和排污许可要求,分类清理《产业结构调整指导目录》淘汰类工业炉窑,依法关停不达标炉窑。推动有色、建材、化工、机械制造等行业建设高效烟气收集系统,强化企业生产工艺过程及相关物料储存、输送等无组织排放。加快推进重点涉气企业工业炉窑大气污染物排放自动监控设施建设,逐步开展脱硫脱销烟气旁路排查整治。
加强重点行业vocs治理。加大对涉vocs重点管控企业排查力度,实施vocs源排放清单和重点监管企业名录动态更新。建立完善化工、工业涂装、油品储运销等重点行业vocs全过程控制体系,推进低(无)vocs含量原辅料材料替代,着力提升企业vocs废气收集处理水平,加强含vocs物料无组织排放控制。督促汽车维修、露天喷漆等vocs排放企业全面安装环保处理设备并保证正常运行,加大油品储运销vocs排放监管力度,每年至少检测1次加油站气液比、密闭性、液阻,到2025年,年销售汽油量大于5000吨的加油站全部安装油气回收自动监控设备并与生态环境部门联网。
深化工业园区和产业集群综合整治。制定工业园区和产业集群综合整治方案,同步推进区域环境综合整治和企业升级改造。强化园区开展能源替代、分质利用和梯级利用,积极推广集中供汽供热或建设清洁低碳能源中心,充分利用园区内工厂余热、焦炉煤气等清洁低碳能源。因地制宜实施涉vocs“绿岛”项目,完善集中涂装中心、活性炭集中处理中心、溶剂回收中心。加强园区监测预警监控体系建设,鼓励开展走航监测、网格化监测以及溯源分析,推行vocs泄漏检测统一监管,推动建立园区ldar信息管理平台。
3.加大面源污染治理力度
加强扬尘精细化管控。深入推进绿色施工,将绿色施工纳入企业资质评价、信用评价,推行道路、水务等线性工程分段施工。强化规模化以上施工场地土方作业扬尘管控,严格采用合规防尘网进行场地覆盖,鼓励开展施工扬尘全程监管。加强裸露地块治理,推广利用新型环保抑尘剂减少扬尘来源。强化道路保洁,提高低尘机械化湿式清扫水平,到2025年,中川、秦川、西岔3镇机械化清扫率达到80%,力争其它5镇镇区达到70%。加大对渣土运输车辆监管力度,严格落实硬覆盖与全密闭运输。强化煤场、料场、渣场等堆场扬尘管控,严格落实大宗物料存储和运输防尘措施。
强化餐饮业油烟治理。推进餐饮行业安装高效油烟净化设施和能源清洁化改造,加强设施运行维护,确保油烟达标排放。到2025年,餐饮经营场所全面完成清洁能源改造并安装高效油烟净化设施。持续开展露天烧烤整治,规范经营活动。
4.强化移动源大气污染治理
加强新生产车辆环保达标监管,加强机动车进口、销售和注册登记等环节监督检查力度。严格机动车排气监管,推进道路货运车辆排气污染物检验、安全技术检验、综合性能检验“三检合一”。强化在用车排放检验和维护修理,推动落实机动车排放检验与维护制度(i/m制度)。严格执行国家汽柴油质量标准,加强油品监管执法,严厉打击黑加油站和非标油生产企业。加大道路监督执法力度,继续推行生态环境部门检测取证、公安交管部门实施处罚、交通运输部门监督维修的联合监管执法闭环模式,进一步完善“天地人车”一体化的机动车排放监控系统。开展新生产销售机动车、发动机和非道路移动机械监督检查,主要车型系族年度抽检率达到80%以上。常态化开展路检路查,充分利用机动车遥感监测和黑烟抓拍系统,筛选抓拍高排放和冒黑烟车辆。加强对进入禁止使用高排放非道路移动机械区域内作业的工程机械的监督检查,重点管控区域每半年至少抽查一次,其他区域每年至少抽查一次,抽查率达到50%以上,禁止使用超标排放的工程机械。严控高污染、高风险车辆进入城市建成区,依法划定重型车辆、化学品运输车辆、柴油货车等禁、限行区域和行驶路线,完善新能源配送车辆便利通行政策。
5.加强噪声污染防治
加强声环境功能区划分调整,优化布局城市区域、道路交通及功能区声环境监测体系,推进自动监测站(点)建设。编制《兰州新区环境噪声污染现状调查报告》,定期公布声环境质量状况,开展固定声源噪声污染自查和专项整治。加强机场噪声防控力度,强化运营期机场噪声影响区域内敏感目标的声环境监测。积极解决噪声扰民问题,扎实推进重点领域降噪措施,对道路两侧存在居民住宅且夜间交通噪声超标的交通干线实施综合治理,加强夜间施工噪声整治,强化广场舞等公共娱乐场所噪声污染管控,在噪声敏感建筑集中区域逐步配套建设隔声屏障,严格落实禁鸣、限行、限速等措施,鼓励创建安静小区。“十四五”期间,力争涉及噪声信访投诉总量持续下降。

(三)统筹提升水生态环境质量
统筹水资源、水生态、水环境综合管理,深化重点领域水污染治理,维护改善水生态环境。围绕节水、供水和再生水,全面强化水资源保障。推动水生态修复,促进水生态扩容。
1.维护改善水环境质量
强化“三水”统筹管理。严格执行水资源开发利用和用水效率控制红线,实施流域生态环境资源承载能力监测预警管理。压实河(湖)长制管理责任,提高生态保护治理目标的一致性和措施的协同性,落实“三水”统筹水生态环境治理标准体系,统筹建立水资源、水生态和水环境监测、评价和预警体系。
强化分区管控。逐步建立“流域—水功能区(国家重要水体)—控制单元—行政区域”4级流域空间管控体系。维护黄河甘肃开发利用水功能区重要水体生态功能,统筹落实水功能区和水生态环境保护控制单元水质保护目标。推动黄河(甘肃段)控制单元水质改善和生态修复,加快实现水质考核断面稳定达标。“十四五”期间,什川桥、青城桥断面稳定达到ⅱ类水质要求。
建立完善污染源管理体系。逐步将排污单位入河排污口管理和废水排放情况纳入“甘肃省生态环境监测大数据管理平台”,实现与水生态环境质量监管的有效衔接。依托排污许可证信息,实施“水体-入河排污口-排污管线-污染源”全链条管理,逐步开展溯源监测和源解析,追溯并落实治污责任。持续削减化学需氧量和氨氮等主要水污染物排放总量。严格落实排污口许可证制度,监督所有固定源依法按证排污,有效管控入河污染物排放。除污水集中处理设施排污口外,严格控制新设、改设或扩大排污口。
加强饮用水水源保护。进一步完善石门沟水库水源地集中式饮用水水源地规范化建设,统筹推进乡镇集中式饮用水水源保护区调整、划定与勘界立标,严格落实保护措施。定期开展集中式饮用水水源地环境保护专项行动“回头看”和环境状况调查评估,加强水源水、出厂水、管网水、末梢水的全过程管理,加大饮用水安全状况信息公开力度。增强供水安全保障能力,加快实施备用水源水库工程,积极推进第一给水厂三期工程、兰州新区应急备用水源水库等项目建设。加强地下水环境风险评估,保持秦川镇、西岔镇两个省考地下水点位水质稳定。
加强排污口规范化建设和排查整治。按照“查、测、溯、治”的原则,分期分类推进呢嘛沙沟、水阜河、蔡家河入河排污口规范化建设,不断优化排污口设置,合理划定限制设置排污区域、禁止设置排污区域和一般限制排污区域河段。严格落实排污口许可证制度,落实沿河所有固定源依法按证排污,推动建立“权责清晰、管理规范、监管到位”的排污口管理长效机制。深入开展重点企业排污口、雨排口排查整治工作,强化雨污水管道混接问题整改。
严格园区企业水污染防治。持续推进工业企业废水深度处理与循环利用,着力实施化工园区西区污水处理、城市矿产和表面处理产业园区污水处理等工程,建设完善园区污水集中处理设施及进出水自动在线监控装置,加强聚集区内工业企业废水预处理监管,严禁未经处理的工业废水接入市政管网和生活污水处理厂。到2025年,工业园区全部建成污水集中处理设施并稳定达标排放,实现工业废水达标率100%;重点排污单位(含纳管企业)全部依法安装使用自动监测设备并与生态环境部门联网。
强化城镇污染治理。不断提高城镇生活污水收集处理能力,加快城乡结合部、易地生态搬迁安置区的生活污水收集管网建设,不断提升污水管网覆盖率,全面消除收集管网空白区。循序推进城镇雨污管网分流改造,鼓励初期雨水收集、处理和资源化利用,积极实施新区雨水收集及再利用、秦川镇城乡一体化示范区雨污水管网建设等重点工程,推进城镇污水处理设施新、改、扩建,全面提升城镇生活污水处理能力和污水处理厂污泥资源化利用水平。到2025年,建成区生活污水处理率保持100%,污泥无害化处理处置率达到90%以上。
2.全面强化水资源保障
推进重点领域节约用水。强化水资源统一调度管理和科学配置,深化节水型城市建设。坚决遏制用水不合理增长,推动用水方式由粗放向节约集约转变,优先保障生活用水,切实保障基本生态用水,合理配置生产用水。开展节水型园区建设,大力推广使用节水技术、节水产品、节水设备和节水工艺,鼓励有条件的工业园区统筹建设水处理及分质供水系统,实施水的梯级利用和集中处理。开展城乡节水降损行动,普及节水型器具应用。
强化供水保障。全面推进引大干支渠全线封闭改造,完善中西部、东部两大片区供水骨干管网,构建东部、中北部、西部三大区域水安全保障格局。优化城乡供水结构,加快实施新区城市给水管网工程,提升精细化工园区、现代农业示范园、现代农业公园、四大循环养殖园区、城市功能区等重点领域供水保障能力。积极打造智慧水务管理体系,提高水资源管理水平。
完善再生水循环利用体系。推动建设“污水处理厂出水 人工湿地水质净化系统 再生水调蓄、储存设施”区域再生水循环利用体系,在重点排污口下游、支流入干流处等关键节点,因地制宜实施人工湿地水质净化工程,处理达标后纳入区域水资源调配管理体系。开展雨污水及中水综合利用工程建设,推进化工园区尾水处理系统建设,提高城市中水回用率。完善再生水利用配套设施建设,加强再生水提升泵站建设,提升已建成管网输配能力。鼓励企业巩固提升再生水回用水平,到2025年,工业再生水回用率达到95%。
3.系统实施水生态保护修复
强化河湖生态恢复。完善防洪排涝减灾体系,统筹推进新区东西行洪通道生态治理。围绕污水无直排、水域无障碍、湖面无垃圾、湖底无淤泥、绿化无破坏、沿河无违章的“六无”目标,持续开展河湖‘清四乱’专项行动,加强呢嘛沙沟等河湖洪道开展垃圾清理、淤泥疏浚、河道采砂治理等综合整治,全面改善河湖生态环境。因地制宜恢复水生植被,探索恢复土著鱼类和水生植物,推动水生生物多样性调查与观测网络建设,开展水生生物多样性就地保护,加强重要鱼类栖息地保护,积极控制黄河流域外来水生生物。
强化河湖岸线管控。加强河湖岸线管理,实施严格的用途管制,强化对各类水生态空间占用、损害等行为的监管和处罚力度,确保水生态空间面积不缩小、数量不减少、功能不降低。积极推进重要河流、湖库生态缓冲带划定,加强生态缓冲带监管,维护自然岸线生态功能。实施水环境治理、生态缓冲带建设、湿地恢复与建设、生物多样性保护等措施,提升水生态品质。强化自然生态景观保护,合理建设亲水便民设施,提升公众亲水环境品质。

(四)系统治理农业农村生态环境
以农村环境治理助推乡村振兴,促进巩固拓展脱贫攻坚成果同乡村振兴有效衔接。持续加强农业面源污染治理,全面推进农村生活污水治理,有序开展农村黑臭水体排查治理,积极推进农村生活垃圾治理,努力实现“美丽乡村”和“环境整洁村”全覆盖。
1.加强农业面源污染治理
有效防控种植业污染。继续提升测土配方施肥、有机肥替代化肥、改进施肥方式等生产要素投入水平,融合推进绿色防控与统防统治,推广应用水肥药一体化、大中型高效植保药械等先进技术装备,从源头促进化肥农药减量增效。建立健全以乡镇、村社为主的网格化管理制度,落实“网格化”管理措施,充分发挥网格员“岗哨”作用。完善秸秆荒草禁烧制度,加大焚烧农作物秸秆、垃圾、枯枝落叶和荒草等“四烧”行为的巡查管控力度,有效解决冬春季节性焚烧污染。继续推进秸秆饲料化、肥料化、能源化等资源化利用,完善废旧农膜回收利用体系,到2025年,秸秆综合利用率达到92%以上,废旧农膜回收率达到85%以上。
全面推进养殖废物资源化利用。督促规模化畜禽养殖场 (小区)全面实施雨污分流改造,确保畜禽养殖粪便、废水综合利用和无害化处理设施正常运转。鼓励散养密集区实行畜禽粪污分户收集、集中处理。到2025年,集中养殖区畜禽粪污综合利用率达85%以上,大型规模养殖场粪污处理设施装备配套率达到95%以上。
2.全面推进农村生活污水治理
加快补齐农村生活污水治理短板,加强农村生活污水治理与改厕治理衔接,积极推进粪污无害处理和资源化利用。将农村水环境治理纳入河(湖)长制管理,建立以新区农林水务局为责任主体、乡镇(街道)为管理主体、村级组织为落实主体、农户为受益主体、运维机构为服务主体的农村生活污水处理设施“五位一体”运维管理体系,推进运维系统信息化建设,提高运维管理水平。到2025年,农村生活污水治理率达到25%以上。
3.有序开展农村黑臭水体排查治理
结合新区管辖范围调整,建立健全农村地区黑臭水体排查工作机制,及时发现农村黑臭水体问题。强化系统施治,坚持“统一布局、统一实施、梯次推进”,有序开展农村黑臭水体治理。针对农村生活污水、厕所粪污、农业污染、工业污染、内源污染等污染类型,因地制宜采用控源截污、垃圾清理、清淤疏浚、水体净化等技术手段,多措并举加快消除农村黑臭水体。到2025年,持续巩固既有排查治理成效,确保全域无农村黑臭水体。
4.积极推进农村生活垃圾治理
深入实施“乡村清洁工程”,积极推进农村生活垃圾分类减量。加大宣传教育力度,积极推广先进理念,确保前端源头分类准确性;合理配备农户分类垃圾桶,优化布局垃圾集中收集投放点,完善配置满足分类清运要求垃圾收运车辆,确保中端收集运输规范化;科学布局终端处理设施,完善垃圾处理设施长效管理机制,确保末端处理标准化。持续推进农村环境连片整治,努力实现“美丽乡村”和“环境整洁村”全覆盖。
(五)持续加强生态保护与修复
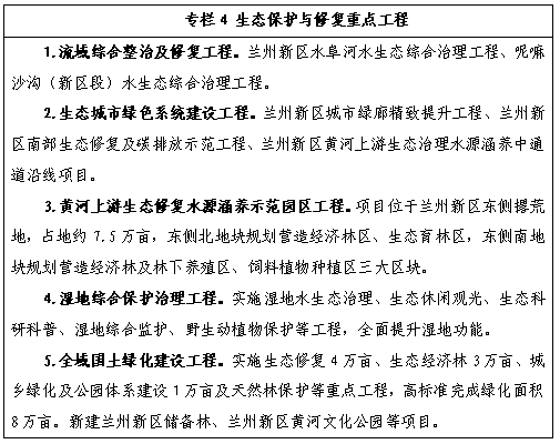
坚持生态立区,加强生态保护红线监管,健全自然保护地体系,统筹山水林田湖草沙综合治理、系统治理、源头治理,积极实施生态修复治理工程,提升生态系统质量和稳定性,努力创建黄河中上游生态修复及水土流失综合治理示范区和国家生态示范区。
1.构建完善生态空间格局
按照“优生态、御风沙、兴产业、建靓城”的思路,坚守生态功能保障基线、环境质量安全底线、自然资源利用红线,加快建立生态保护红线管控制度。深化新区东南部重点生态功能区和生态敏感脆弱区保护修复,加强黄河中上游生态治理,提高经济和人口承载能力,构建“一区、三河、多廊”综合治理的生态空间格局。
2.加强重要生态系统保护与修复
实施大规模国土绿化行动。坚持“以水定绿”,按照自然修复为主、造林与封山育林措施结合的思路,积极开展植树造林、封沙育林和封育保护,科学选育适生树种草种,大力培育混交林,倡导低覆盖度造林,稳步提高林草植被盖度。加强生态防护林建设,持续实施防沙治沙工程和三北防护林工程,构筑北部南缘防风固沙防护林带,加快东部、南部、西部面山绿化,筑牢兰州北部的生态安全屏障。加大对成过熟林和残次农田防护林的更新改造,建立树种配置合理、结构稳定、功能完善的农田防护林体系。加强林地资源保护,严格控制林地转化为其他用途土地。到2025年,新区森林覆盖率达到13%。
全面保护修复湿地。以保护新区湿地系统和抢救湿地野生动植物多样性为重点,积极实施河流湿地修复工程,着力推进秦王川国家湿地公园保护修复,巩固提升黄河干支流沿线滩地生态系统稳定性和服务功能。优先保障湿地生态需水,推进各类湿地公园建设,加强湿地示范区、水产种质保护区建设。加强湿地保护监管,全面落实湿地资源保护红线,规范湿地用途,确保湿地面积总量不减少,建立湿地信息管理系统和湿地监测系统。
改善矿山生态环境和提高综合整治水平。加强生态环境恢复、矿山复绿、地质灾害、矿区土地复垦利用等综合治理工作。按照“宜耕则耕、宜林则林、宜草则草”的原则,分类别、分矿种、差别化推进上川镇、石洞镇、黑石镇、水阜镇、什川镇等矿山生态修复重点区域矿山地质环境保护与恢复治理。消除地质灾害隐患、改善矿山地质环境。
建设生态城市绿色系统。推动建设城区“一心、二网、三区、四廊、多点”网络化绿地系统结构,构建以“综合公园—组团公园—街头绿地”三级体系为重点、专类公园为补充的城市公园系统,改造提升栖霞湖、百花公园、什川古梨园、石洞寺森林公园等生态功能。到2025年,城市建成区绿化覆盖率达到40%以上。
3.实施黄河流域生态保护与修复
积极推进生态修复及水土流失综合治理。加快兰州—新区—白银黄河中上游生态修复及水土流失综合治理示范区建设,统筹实施山体生态绿化、废弃矿山地质环境治理、山洪灾害防治等工程,争取纳入全省山水林田湖草生态保护修复试点。创新黄土低丘缓坡生态脆弱区生态修复模式,依法依规开展低丘缓坡未利用土地科学治理和开发利用,着力解决干旱、风沙、盐碱、水土流失等问题,提升黄河中上游水源涵养能力。
加强黄河干支流生态保护与综合治理。统筹推进呢嘛沙沟、水阜河和蔡家河等黄河支流小流域综合治理,推动刘家井水库建设,加强行洪通道生态治理,加快河道内构筑物的生态化改造,完善提升河道两岸生态绿化。着力实施什川滨河路提升改造、兰州新区水阜河水生态综合治理、呢嘛沙沟河道护岸建设等工程,深入开展水土流失治理,减少泥沙入黄。
4.构建自然保护地体系
严格自然保护地管理。持续推进秦王川国家湿地公园和皋兰天斧沙宫地质公园建设,明确自然保护地范围,完成自然保护地勘界立标工作,推进自然资源资产确权登记,进一步整合优化管理机构,加大自然保护地监管和宣传力度,坚决遏制违法占用、开垦、填埋自然保护区地的行为,持续改善生态环境。
加强生物多样性保护。以生态红线保护区域为重点,加强动植物种质资源保护,推进自然保护地能力建设,形成生物多样性保护网络体系。建设生态廊道、开展重要野生动物栖息地生态修复。开展野生动植物资源普查和动态监测,建设保护繁育场所。提高生物多样性调查、评估、监测、监管和预警能力,维护生物物种资源和生态系统安全。
5.强化生态环境监测评估及执法监督
建设各类自然保护地资源环境调查监测网络体系。围绕黄河流域生态保护与治理,加强水土流失、地质灾害监测网络建设。通过遥感、定位、通信技术的全面应用,开展生态保护红线、自然保护地生态状况评估,实时掌握全新区生态资源状况及动态变化,及时发现重大生态灾害、重大生态环境损害情况,建立系统科学、准确、快捷的生态监测评估体系。
实行生态环境保护统一执法。建立生态保护红线、自然保护地监管平台,定期开展人类活动检查和实地核查,建立常态化监督检查机制。持续开展“绿盾”自然保护地监督检查专项行动,强化各类生态破坏问题, 查处开矿、修路、筑坝、建设、采砂等破坏湿地、林地、草地行为。统一开展生态环境保护执法,促进生态保护综合执法与相关执法队伍协同联动,完善执法信息移交、反馈机制,不断提高执法规范化水平。

(六)积极应对气候变化
着力做好减污降碳工作,全面推进节能降碳,切实强化重点行业、重点领域温室气体排放控制,积极参与全国碳排放权市场交易,深化绿色低碳试点示范,积极倡导绿色低碳的生产和生活方式,不断增强适应气候变化能力。
1.推进实施碳排放达峰行动
研究制定兰州新区2030年前碳排放达峰行动方案,明确碳达峰目标、时间和实施路径,分阶段、分领域有序推进碳排放达峰。完善重点排放单位碳排放报送制度,加强碳排放报告的管理和监督检查。按照全国统一碳市场建设安排部署,做好纳入全国碳市场的重点排放单位配额管理和碳核查、配额分配、履约清缴等监管工作。适度有序发展碳金融,鼓励兰州新区金融机构开发碳资产抵押贷款、碳期货、碳期权等碳系列金融产品,丰富交易品种和交易方式。
2.强化温室气体排放强度控制
强化重点领域温室气体排放控制。推进电力、石化、化工、钢铁、有色、建材等重点行业和重要领域采用节能低碳新技术,控制工业过程温室气体排放。大力发展低碳交通,推广节能和新能源车辆,加快充电基础设施建设。全面推行绿色低碳建筑,逐步扩大绿色建筑实施范围,鼓励开展绿色建筑集中示范区建设,到2025年,新区新建建筑全面达到绿色建筑标准。
推动清洁生产和绿色制造。全面推行清洁生产,依法对“双超双有高耗能”行业实施强制性清洁生产审核。推动钢铁、化工、建材等传统工业绿色化改造,推广余热余压回收、水循环利用等绿色工艺、技术、装备。加强绿色产品研发,强化产品全生命周期绿色管理,努力构建高效、清洁、低碳、循环的绿色制造体系。打造绿色供应链,加快建立以资源节约、环境友好为导向的采购、生产、营销、回收及物流体系,落实生产者责任延伸制度。
3.深化重点领域试点示范
积极推进循环经济、新能源应用、节能环保、资源综合利用产业化、低碳发展等具有特色的创新示范建设,鼓励有条件的园区探索低碳建设和管理模式,积极申报列入国家低碳试点名单。选择基础良好、条件成熟的园区,开展近零碳排放区示范工程。积极申报创建低碳社区,有效控制社区碳排放,促进低碳理念成为居民广泛共识。探索在农业、林业、水资源等领域以及生态脆弱地区开展适应气候变化行动,不断提高适应气候变化能力。
4.倡导绿色低碳生活方式
鼓励低碳消费。鼓励零售企业不采购、不销售过度包装商品,引导生产企业实行“绿色包装”,鼓励餐饮、住宿等服务业推广使用节水、节能技术和设备。倡导消费者减少使用一次性日用品。
践行低碳生活。推广绿色居住,提倡家庭节约用水用电。坚决制止餐饮浪费行为,积极践行“光盘行动”。推进低碳社区申报认定工作,深入开展低碳家庭创建活动,提倡公众在日常生活中养成节水、节电、节气、垃圾分类等低碳生活方式。
倡导低碳出行。鼓励步行、自行车和公共交通等低碳出行,积极倡导“135”绿色低碳出行方式(1公里以内步行,3公里以内骑自行车,5公里左右乘坐公共交通工具)。倡导“每周少开一天车”“低碳出行”等活动,鼓励共乘交通和低碳旅游。
推行绿色办公。巩固提升政府绿色采购比例,进一步扩大绿色采购范围。持续推行绿色办公,提高办公设备和资产使用效率,鼓励纸张双面打印,积极推进无纸化办公。鼓励开展节约型公共机构等示范创建,发挥公共机构在全社会节能中的表率作用。
(七)全面防范重点领域环境风险
加强农用地土壤污染源头管控和安全利用,实施建设用地风险管控和治理修复,强化土壤污染重点监管单位监管,确保农产品质量安全、人居环境安全和地下水饮用水水源安全。完善环境风险和应急管理体系,推进园区排查整治,加强土壤、危险废物、化学品、核与辐射等重点领域环境风险防控,提升环境安全水平。
1.扎实推进土壤环境保护
强化保护力度,提升耕地分类管理。坚持最严格的耕地保护制度,强化国土空间规划和用途管控,落实永久基本农田等空间管控边界,确保质量不下降、面积不减少。因地制宜科学改良土壤,加强农业投入品质量监管,从严查处向农田施用不达标肥料等农业投入品的行为,加大对土壤污染违法行为的打击力度。在农用地污染风险重点管控区周边划定缓冲区,禁止新增排放重金属和多环芳烃、石油烃等有机污染物的开发建设活动。
推进源头治理,严格建设用地准入管理。开展土壤污染状况调查评估,以用途变更为住宅、公共管理与公共服务用地的地块以及腾退工矿企业用地为重点,全面推进土壤污染状况调查和风险评估。依法依规严格落实建设用地准入管理,切实加强新区化工园区、甘露池黄金尾矿砂污染场地等重点监管地块、重点企业风险防范,加快已有行业企业提标改造,依法严查向未利用地非法排污等环境违法行为。
2.夯实核与辐射安全监管基础
深化核与辐射“放管服”改革,强化放射性同位素转让、转移备案程序,简化管理模式,提高工作效率,减轻企业负担。强化核与辐射安全监管效能,加强兰石集团等重点涉源单位监管力度。建立完善辐射事故应急管理机制,加强核与辐射事故应急演练,强化应急保障能力,加强应急人员技能培训。
3.加强固体废物污染防治
推动工业固体废物综合利用。开展区域内固体废物利用处置能力调查评估,严格控制新建、扩建固体废物产生量大、实现有效综合利用和无害化处置的项目。全面调查整治工业固体废物堆存场所,支持资源再生利用重大示范工程和循环经济示范园区建设,提升固体废物回收利用能力与水平。逐步减少历史遗留固体废物贮存处置总量。建立工业固体废物管理台账,加快实现可追溯、可查询。
推进生活垃圾分类全流程建设。健全城市生活垃圾分类制度,科学布局城市生活垃圾分类设施,坚持分类投放,实施分类收集,加强分类运输,完善分类处理。组织开展生活垃圾分类宣传,构建社会组织、社区、物业、志愿者等各方广泛参与的工作推进格局,教育引导公众养成生活垃圾分类习惯。到2025年,城区基本建成生活垃圾分类处理系统。
加强塑料污染治理。有序禁止、限制部分塑料制品的生产、销售和使用,积极推广替代产品,规范塑料废弃物回收利用,有力有序有效治理塑料污染。逐步完善塑料制品生产、流通、消费和回收处置等环节管理制度体系,提升替代产品开发应用水平,推动形成可复制、可推广的塑料减量和污染治理模式。到2022年,禁止销售含塑料微珠的日化产品,建成区禁止使用不可降解塑料袋,所有星级宾馆、酒店等场所不再主动提供一次性塑料用品。到2025年,新区所有集贸市场禁止使用不可降解塑料袋,邮政快递网点禁止使用不可降解的塑料包装袋、塑料胶带、一次性塑料编织袋。
4.积极创建“无废城市”试点
编制《兰州新区“无废城市”建设实施方案》,以一般工业固废、危险废物、生活垃圾、农业废弃物和建筑垃圾为重点,持续推进固体废物源头减量和资源化利用,推动固体废物精细化综合管理与三产发展协同融合,实现源头大幅减量,充分资源化利用和安全处置,稳步推进兰州新区“无废城市”建设。
5.强化危险废物环境监管、利用处置和环境风险防范
开展危险废物产生、利用、处置情况调研评估,建立危险废物监管源清单,认真落实排污许可“一证式”管理制度,提升危险废物数字化管理水平。鼓励难处置危险废物污染防治和利用处置技术研发、应用、示范和推广,提升危险废物利用处置能力。全面排查工业园区环境风险隐患,加大涉危险废物环境违法行为查处力度。推进医疗废物全过程监管,定期对医疗废弃物收运和处置情况进行检查。到2025年,建立健全“源头严防、过程严管、后果严惩”的危险废物环境监管体系,实现危险废物利用处置能力与实际需求基本匹配,危险废物环境风险防范能力显著提升。
6.加强化学品环境风险防控
严格化学品环境准入,禁止在环境敏感区新建、改建、扩建涉及危险化学品生产、贮存、使用的项目,严格限制高风险化学品生产和使用。提升化学物质环境风险评估与管控能力,开展化学物质环境风险评估,加强化工园区环境风险源摸底调查,按照“一企一策”、“一园一策”,严格实施治理整顿,督促相关企业和单位健全完善危险化学品使用安全管理制度、安全操作规程和应急处置预案,配备监测报警设备,重点防范持久性有机污染物等化学物质的环境风险。降低化工行业集聚区域化学品风险,督促涉危险化学品单位进一步做好环境隐患排查自查自治工作。
7.巩固提升环境风险防范能力
加强危险废物、有毒有害化学品等环境风险隐患排查,健全企业突发环境事件风险评估制度,推进突发环境事件风险分类分级管理。建设突发环境事件预警平台,完善重点环境风险源、环境敏感目标、应急救援能力、应急预案等基础数据库。以化工园区(集聚区)为重点,逐步建立园区环境风险预警体系,对园区和周边常规、特征污染物进行监测预警。加强环境应急能力建设,推动建立政府主导的专职环境应急救援队伍、企业专项环境应急救援队伍与市场化环境应急救援队伍相结合的应急救援体系。强化物资装备储备,加强污染物控制类、污染物降解类、应急监测类等环境应急物资储备。按照“区域共享、谁用谁补”的原则,制定严格的物资调用、储备、更新制度,确保物资储备充足,常用常新。建立部门和区域联防联控联治机制,强化信息共享,协作配合,努力形成“横向到边、纵向到底、齐抓共管”的工作格局。
四、构建现代环境治理体系
深化改革创新,全面落实政府生态环境保护责任,着力提升生态环境监测监管能力,深入夯实环境治理企业责任,充分发挥市场机制激励作用,积极推进生态环境保护全民行动,推动形成与治理任务、治理需求相适应的治理能力和治理水平。
(一)落实政府生态环境保护责任
1.健全领导责任体系
全面落实生态环境保护“党政同责”“一岗双责”,新区党工委、管委会对辖区环境质量和生态环境保护负总责,各相关部门严格按照《兰州新区有关部门和单位生态环境保护责任清单》,进一步靠实生态环境保护责任。充分发挥兰州新区生态环境保护委员会职能,统筹协调生态环境保护重大问题,推动各乡镇设立生态环境保护站,明确人员配置和责任分工,确保责有人负,事有人干。
2.落实生态环境损害责任终身追究制度
严格落实《党政领导干部生态环境损害责任追究办法》,推进自然资源资产负债表编制、领导干部自然资源资产离任审计等工作,对在生态环境和资源方面造成严重破坏负有责任的干部不得提拔使用或者转任重要职务;对领导干部离任后出现重大生态环境损害并认定其应承担责任的,实行终身追责。
(二)提升生态环境监测监管能力
1.优化完善监测体系
加快构建大气污染防控监测体系,逐步实现空气质量预报预警监测。开展地下水、城市集中式饮用水水质监测,对水环境定期分析研判,及时作出预警。建成由基础点位、背景点位和风险点位相结合的覆盖全新区的土壤环境质量监测网络。完善重点排污单位自动监控体系,强化自行监测数据质量监督检查,督导重点排污单位规范监测,依证排放,自行监测数据真实可靠。强化生态环境监测机构监管,推动建立健全内部质量控制为主、外部质量监督为辅的质量管理制度,确保监测数据“真、准、全”。加强监测机构能力建设,努力提高监测现代化水平,使辖区内具备独立开展执法监测和一般突发环境事件应急监测的能力。
2.加强生态环境保护综合行政执法能力建设
落实“双随机、一公开”监管,实施监督执法正面清单制度,推进分级分类差异化监管,积极开展非现场执法。加强部门联合执法,针对突出的区域性、流域性、行业性生态环境问题开展交叉执法。落实行政执法公示、全过程记录、重大执法决定法制审核制度,推动严格规范公正文明执法。推进生态环境保护综合行政执法装备标准化建设,配齐配全执法装备,统一执法着装。加大执法人员岗位培训力度,确保执法人员业务能力全面满足执法任务要求。
3.建立精准智慧的生态环境信息化应用体系
通过物联网、云计算等技术搭建重点污染源自动监测和智能检测管理系统,逐步形成覆盖主要生态要素的资源环境承载能力动态监测网络。进一步推动环保数据中心建设,实现环保数据资源整合及跨部门、跨区域共享,提高污染精准监测和综合治理决策能力。利用移动互联网、北斗导航定位等技术提高户外野外动态监察能力。完善对生态资源信息的采集,提升信息感应和大数据处理能力。

(三)夯实环境治理企业责任
1.全面落实排污许可制度
全面执行排污许可制,督促纳入排污许可管理的所有企事业单位全面持证排污、按证排污。做好排污许可证审批颁发、换证和登记延续动态更新等工作。实施排污许可分类管理,根据固定污染源排污许可分类管理名录,实行排污许可重点管理、简化管理和登记管理。加强对排污许可事中事后监管,对违法排污行为实施严厉打击,落实企业环境治理主体责任。
2.推进生产服务绿色化
鼓励企业开展产品生态设计,提供资源节约、环境友好产品和服务。优先选择无毒无害、低毒低害等绿色原料,从源头削减污染物。推进生产和管理领域绿色化、智能化、信息化改造,全面落实污染治理、风险管控、应急处置、清洁生产等措施,加大资金投入,提升工艺水平,有效减少污染物排放。
3.公开环境治理信息
重点排污企业按要求安装污染物排放自动监测设备,与生态环境部门联网,保障正常稳定运行。依托企业网站等平台,依法公开主要污染物名称、排放方式、污染防治等情况,确保信息真实有效,到2023年,重点排污单位自行监测信息公开率达到90%以上。探索推动符合条件的环境监测设施、城市污水处理设施、城市生活垃圾处理设施、危险废物和废弃电器电子产品处理设施等四类环保设施全部向社会公众开放。在确保安全生产前提下,鼓励企业通过设立企业开放日、建设教育体验场所等形式,向社会公众开放。
4.完善环境治理信用体系
落实企业环保信用评价制度,对辖区内企业每年度进行环保信用评价,开展工业企业环保标准化暨环境信用评级,深入实施“一考双评”,将环境违法企业列入“黑名单”,将违法信息记入社会诚信档案,向社会公开。健全环境信息强制性披露制度,定期报告披露辖区内重点排污单位环境信息,及时报告披露上市公司重大环境行政处罚、环境污染刑事犯罪等重大信息。
(四)发挥市场机制激励作用
1.规范开放环境治理市场
深入推进“放管服”改革,打破地区、行业壁垒,引导各类资本参与环境治理与服务投资、建设、运行。规范市场秩序,加快形成公开透明、规范有序的环境治理市场环境。推行“区域环评 环境标准 承诺备案”环评审批服务模式,做好建设项目服务工作,为重大基础设施、民生工程和重大产业布局项目及生态产业项目开辟绿色通道,探索建立绿色产业发展奖励机制。
2.创新环境治理模式
加大对生态环境领域第三方治理支持力度,鼓励第三方机构拓展环境监测与风险评估、技术咨询、项目建设等环保业务,加强监督管理,促进规范运营。鼓励企业购买环保管家、环境顾问服务,探索开展生态环境导向的城市开发(eod)模式,规范生态环境领域政府和社会资本合作(ppp)模式,引导各类资本合理参与环境治理投资、建设、运行。统筹环境、能源等生态环境资源权益,与金融机构共同探索市场化的环境权益定价机制,构建排放权、用能权、水权等环境权益市场交易体系。支持金融机构开发碳资产抵押贷款、碳期货、碳期权等碳系列金融产品,推动环境权益及其未来收益权作为合格抵质押物,促进金融资源配置向保护环境倾斜。
3.完善价格收费机制
建立健全“污染者付费 第三方治理”机制,按照补偿处理成本并合理盈利原则,完善并落实污水垃圾处理收费政策。落实相关环保电价政策,对符合条件的污水、垃圾处理设施运行企业的生产用电执行大工业用电政策,支持参与电力市场直接交易。严格执行高耗能行业和过剩产能差别电价、阶梯电价政策,综合居民承受能力,完善居民阶梯电价、清洁供暖等价格政策。建立有利于节约用水、用能的价格机制,完善城镇供水价格形成机制,全面推行城镇非居民用水超定额累进加价制度,合理确定再生水价格。
(五)推进生态环保全民行动
1.大力弘扬生态文化
把生态环境保护纳入国民教育体系和党政领导干部培训体系,推进生态环境保护教育进机关、进校园、进企业、进农村、进社区。组织开展新闻发布会,及时向社会发布新区环境保护工作新举措及改革新成效。推广生态环境保护“随手拍”活动,策划开展“六·五”环境日宣传活动,依托广场、公园、景区、公交站亭等载体广泛开展生态文明宣传,倡导低碳、绿色行为方式。密切加强与中国环境报、新区报等主流媒体合作,开展新区生态环境保护工作动态及成效宣传,引导全社会提高生态文明意识和生态文明素养。
2.发挥各类社会团体作用
广泛借助工会、共青团、妇联等群团组织,积极动员广大职工、青年、妇女等参与生态环境保护。充分发挥行业协会、商会桥梁纽带作用,促进行业自律,提升环境治理水平。加强对社会组织的管理和指导,支持环保社会组织健康有序发展,鼓励社会组织围绕国家和省上生态环境保护决策部署,积极开展理论研究、学术交流、科学考察等活动,为生态环境保护和治理提供技术支撑。培养壮大环保志愿者队伍,强化示范引领作用。
3.强化舆论引导和社会监督
推进环境政务新媒体矩阵建设和管理工作,完善例行新闻发布制度和新闻发言人制度,加大信息公开力度。加强舆情研判,建立完善环境事件舆情快速响应机制,防止出现舆情“盲点”,确保舆情稳定可控。完善生态环境信访举报管理和问题核查机制,畅通“12369”举报热线、微信、网络等环保监督渠道。大力宣传生态环境保护先进典型,鼓励新闻媒体设立“曝光台”或专栏,对各类破坏生态环境问题、突发环境事件、环境违法行为进行曝光。健全环境决策公众参与机制,保障公众知情权、监督权、参与权。
五、重点项目
在巩固“十三五”重大工程成果基础上,针对“十四五”时期生态环境保护新形势和新问题,充分衔接经济社会发展规划纲要及自然资源、水利、农业、住建、林草等专项规划,统筹考虑项目建设可行性和合理性,积极谋划实施重点项目,完善项目管理机制,努力拓展投融资渠道,促进重点项目落地并发挥实效。
(一)重点项目谋划
围绕大气环境质量改善、水生态环境保护、农村和土壤环境保护、生态环境修复治理、固体废物处置与综合利用、生态环境保护能力建设6个重点领域,初步谋划重点项目65项。

重点项目建设内容、投资、期限、效益等情况,详见附件。
(二)项目投资估算
重点项目预算总投资约337.5亿元,其中生态环境修复治理项目投资最大,占预算总投资的56.65%;水生态环境保护项目、固体废物处置与综合利用项目投资量大体相当,分别占18.03%和20.24%;大气环境质量改善项目、农村和土壤环境保护项目、生态环境保护能力建设项目投资较小,分别占3.8%、1.21%和0.07%。

(三)项目管理与实施
1.推行重点项目库动态管理模式
对重点项目储备库实施动态管理,及时更新项目库信息,定期对项目进行调整,促进形成“建成一批、淘汰一批、充实一批”的良性循环机制。对不具备实施条件、无法实施、不再符合储备范围的项目予以调出;对前期基础好、可落地、具有较好环境效益、符合相关储备要求的项目予以补充入库。重点项目投资规模较大,统筹建设资金安排时,优先支持已纳入重点项目储备库的项目。
2.积极拓展投融资渠道
积极拓展投融资渠道,持续增强项目建设投资保障能力。
一是大力争取水专项、土壤专项、农村专项等中央预算内投资支持,积极协调省级部门争取扩大转移支付力度。
二是加大地方财政配套,将生态环境保护投入作为公共财政支出重点,采取政府债券、以奖代补等多种形式重点支持。
三是充分发挥国家绿色金融改革创新试验区平台作用,探索建立多元化融资渠道,鼓励和引导社会资本、民间资本参与生态文明建设,积极探索政府、企业、社会共治新模式。
四是加强资金使用全过程监管,严格落实专款专用、先审后拨和项目公开招投标制度,严格执行投资问效、追踪管理。
六、保障措施
(一)加强组织领导
加强规划实施的组织领导,将规划实施与生态文明建设紧密结合,把规划目标、约束性指标、任务、措施和重点工程纳入新区经济社会发展全局,结合实际合理分解规划任务目标,制定并公布生态环境保护重点任务和年度目标,明确进度要求,确保重点工作措施有效落实。加强部门协同配合,强化大局意识、责任意识,明确各级、各部门生态环境保护职责和任务,整合不同领域、不同部门、不同层次的监管力量,推行生态环境保护联席会议和联络员制度,切实强化沟通交流,定期组织研究重大问题,促进各部门协作共管与联防联控。
(二)健全考核评估
加强规划实施评估考核,建立完善规划调度和考核评估机制,认真组织实施年度调度、中期评估和终期考核,依法向社会公布重点工程、目标指标等进展情况。推行规划目标责任制,根据规划年度实施方案与相关部门、乡镇签订生态环境保护目标责任书,制定考核方案与细则并加强结果运用,将考核结果作为对领导班子和领导干部综合考核评价、自然资源资产离任审计及下年度生态环保专项资金分配的重要依据。
(三)强化科技支撑
积极开展大气污染成因与治理、水体污染控制与治理、土壤污染防治等重点领域科技攻关,持续强化大数据应用、环境承载力监测预警等领域研发创新,推进实施重点行业、领域环境与健康调查,推动建立风险监测网络及风险评估体系。加快生态环境大数据平台建设,促进大数据、物联网、人工智能等新技术、新手段与生态文明建设深度融合,努力构建“云、测、管、治、融”五位一体和“云网通、数据通、业务通、应用通、服务通”全面融通的现代化生态环境保护支撑体系。
(四)夯实人才保障
统筹新区、园区、镇不同层级工作职责,优化配置工作力量,切实保障履职需要,确保基础能力与生态环境保护任务相匹配。加大基层环保人才交流培养力度,提高综合素质和能力。创新科研合作形式,积极与相关科研院所、高等院校合作,联合开展科研项目,培养基层环保人才,通过建立特聘专家、项目合作、兼职兼薪等灵活用人机制,全面开展专业人才队伍建设。
兰州新区


