

兰州新区管委会办公室关于印发《兰州新区“十四五”科技创新规划》的通知-捕鱼网
新区各园区,各部门、各单位,新区各国有集团公司,省属驻区各单位:
《兰州新区“十四五”科技创新规划》已经兰州新区2021年第41次管委会会议审议通过,现印发给你们,请结合实际认真组织实施。
兰州新区管委会办公室
2021年12月3日
兰州新区“十四五”科技创新规划
为深入实施创新驱动发展战略,充分发挥科技创新对经济社会高质量发展的支撑和引领作用,依据《甘肃省国民经济和社会发展第十四个五年规划和二〇三五年远景目标纲要》《甘肃省“十四五”科技创新规划》和《兰州新区“十四五”国民经济和社会发展规划和二〇三五年远景目标纲要》,制定本规划。
一、继往开来,开启新区科技创新新征程
(一)发展基础
1.科技创新能力显著增强。2020年,兰州新区全社会研发经费支出占地区生产总值的比重达到3.6%,万人发明专利拥有量达到11.8件,每万名就业人员中研发人员达到16.75人年,国家高新技术企业75家,科技进步对经济增长的贡献率达到60%。“十三五”期间,产学研合作项目由2015年的19个增加到2020年的185个,年均增长57.6%。科技成果由2015年的196项增加到2020年的1415项,年均增长48.5%。科技成果转化数量由2015年的49项增加到2020年的436项,年均增长54.8%,2020年科技成果转化产值超过180亿元。
2.科技创新平台建设明显加快。“十三五”期间,兰州新区建成甘肃省同位素实验室、省级技术研究中心、企业技术中心、产学研平台等创新平台118个,建成国家级a类科技企业孵化器1个、国家级众创空间1个、国家级专业化众创空间1个(全省唯一)、省市级科技企业孵化器9个、专业化众创空间11个,引进各类孵化企业557家,培育产业化企业36家。建成院士专家工作站、国外引智示范基地等人才培育平台23个,获批国家级博士后科研工作站3家。累计引进高层次创新创业团队61个、科技领域领军人才25名、教授级人才100多名。落地大科学装置离子加速器及质量检验检测工程实验室、超高温钍基熔盐泵阀试验平台、硅立方超算中心等重大科研创新平台,获批国家装备制造高新技术产业化基地。
3.科技创新成果不断涌现。“十三五”期间,兰州新区引进中科院近物所大科学装置科技创新创业园、重离子应用技术及装备制造产业基地等重大科技成果转化项目,全球首套千吨级太阳燃料合成:二氧化碳加氢合成甲醇工业化示范项目试车成功;德福6微米高抗拉锂电铜箔生产工艺国内领先,年产1500吨5g高频高速通信用12微米反向铜箔技术完成中试;大禹防水卷材获“大世界基尼斯之最”;和盛堂获评“中国产学研合作创新示范企业”,中药戒毒产品“福康片”列入国家中药保护品种、国家保密配方产品;申联生物口蹄疫灭活悬浮疫苗生产线建成投运。
4.科技信息产业加速集聚。“十三五”期间,兰州新区入选“国家新型工业化示范基地(大数据)”,中国电信西北云计算大数据中心、中国移动丝绸之路西北大数据产业园和新区大数据产业园一期及华为云计算中心等项目上网运行,甘肃国网云数据中心、中国电信西北云计算大数据中心、一带一路·润泽(兰州)国际信息港、多式联运物流信息服务平台、新区大数据产业园二期等项目快速推进。建成国际互联网数据专用通道,初期带宽40g;建设5g基站300余个,大数据产业园、职教园区、中川国际机场、瑞岭国际商业街、黄河大道等重点区域和主干道实现5g网络全覆盖;高速大容量光通信传输系统基本建成,光缆线路达到23485公里,城域带宽达到20t。
5.科技创新环境不断优化。“十三五”期间,兰州新区不断深化科技体制机制创新和“放管服”改革,建立健全了以成果转化形成产值、税收贡献为导向的科技成果转化激励机制和以市场为导向、企业为主体的产学研合作机制。实施科研项目合同制管理,项目资金管理权限全部下放至项目实施单位。组织企业申报各级各类科技计划项目400余项,18项科技成果荣获甘肃省科技进步奖。搭建科技信息发布、科技成果转化、技术转移转化等服务平台,聘请41名创新创业导师,建立“创业导师 孵化扶育 科技中介 公共服务平台”的创新创业服务机制。

(二)面临形势
1.面临的机遇
综观国内外发展形势,新一轮全球科技革命和产业变革快速推进,国际科技力量对比深刻调整,全球进入空前创新密集和产业变革时代。“十四五”时期是我国开启全面建设社会主义现代化国家新征程的第一个五年,迎来诸多新机遇。
一是“双循环”新发展格局为兰州新区激发内生创新动力带来新机遇。“双循环”新发展格局为正在快速发展的兰州新区创造了有利于新技术大规模应用和快速迭代升级,有利于加速科技成果转化和促进产业链水平提升的发展机遇,为打造兰州综合性国家科学中心“核心承载区”和国家级制造业创新中心,推动区域大数据中心、5g网络、人工智能、工业互联网等新基建项目落地,助推重离子装备、钍基熔盐泵研制、核能应用、铜箔新材料生产、动物疫苗研发、非常规油气开采装备发展提供了机遇。
二是“一带一路”倡议为兰州新区建设开放协同创新平台带来新机遇。“一带一路”倡议成为打破外国技术封锁和垄断、深化与各国科技合作的重要路径,是盘活地区经济循环的重要平台和渠道。“一带一路”倡议有助于兰州新区龙头骨干企业通过技术交流合作和产能合作,聚集创新要素,壮大和升级创新集群,提升创新能力,促进科技成果转移转化,为产业链延伸、转型和升级提供强有力的技术支撑。
三是新时代推进西部大开发形成新格局为促进兰州新区协同创新带来新机遇。国家推动新一轮西部大开发建设,着力推动现代产业体系形成,加强对西部地区的政策支持,为兰州新区融入兰西城市群建设,承接国家重大项目,争取科技创新扶持政策,聚集创新资源,搭建创新平台,构建政产学研金服用合作的区域协同创新体系,助推战略性新兴产业高质量快速发展带来新发展机遇。
四是新一轮科技革命为新区实现高质量发展带来新机遇。新一代信息技术、先进制造技术、生物技术等新技术将会高速发展、相互渗透、广泛应用,催生新的产业形态,激发商业模式不断创新。新技术的发展和应用将赋能新区传统产业转型升级,有助于加速培育新材料、智能装备、大数据、新能源汽车、氢能开发应用等新兴产业,有助于探索和完善新型创新生态体系。
五是国家、省、市支持政策为新区破解科技创新难题提供新机遇。《中共中央国务院关于新时代推进西部大开发形成新格局的指导意见》《国务院办公厅关于支持国家级新区深化改革创新加快推动高质量发展的指导意见》《省委办公厅省政府办公厅关于深化科技体制机制改革推动高质量发展的若干措施》《省委省政府关于支持兰州白银国家自主创新示范区建设的若干意见》《甘肃省人民政府办公厅关于进一步支持兰州新区深化改革创新加快推动高质量发展的意见》等政策文件的实施,为兰州新区深化科技创新体制机制改革,加快推进技术、产业、金融、人才和政策协同创新,培育壮大高科技产业集群,深化科技创新体制改革提供了政策机遇。
六是兰州新区产业集聚为科技创新提供新机遇。现代产业体系加速构建,形成了绿色化工、新材料、先进装备制造等全链循环发展的态势,为兰州新区充分发挥科技创新在推动经济高质量发展中的核心引擎作用,助推企业关键技术研究、新产品开发、生产工艺改进、成果转化等方面提供了新机遇。
2.面临的挑战
从国际看,全球正处于以新一代信息技术为核心的科技革命和产业变革中,科技竞争愈加激烈。一方面,各国在能源与资源、信息网络、新材料、生物医药等研究领域持续发力,期望通过重大科技突破抢占未来发展制高点。另一方面,单边主义、贸易保护主义抬头,西方发达国家通过出口限制、出口封锁、实体清单、技术转移清单等手段,对我国高科技企业进行制裁,对产业政策进行施压,对科研人才和学术交流进行限制,对以引进、消化、吸收、再创新为主要模式的中国创新体系带来前所未有的挑战。
从国内看,我国基础科学、核心技术、管理水平与发达国家相比有一定的差距,关键技术、重大装备、核心零部件、核心工业软件以及关键材料对外依存度高。高科技以及新技术发展又使我国面临发展速度、科技创新、科技安全、科技投入等方面的挑战。随着“碳达峰、碳中和”目标的提出,加快经济和能源结构调整、绿色低碳技术研发及应用等科技创新需求更加迫切。在实施创新驱动发展战略,建设创新型国家和科技强国的目标指引下,突破科技创新体制机制以及技术瓶颈是我国面临的又一挑战。
从省内看,科技创新仍然处在发展关键期、改革攻坚期、矛盾凸显期,科技创新投入不足,企业研发经费投入偏低,科技创新缺乏坚实稳定的资金支持。高质量科技供给不足,科技成果转移转化效率不高,支撑高质量发展的动能不够强劲。“十四五”时期,全省面临产业科技创新需求更为紧迫,创新治理能力还需要进一步提升。
从兰州新区自身看,在国家级新区中科技创新资源不足,高校科研院所、国家级工程技术研究中心等高端科技创新平台较少,创新平台对高层次人才吸纳和承载能力较弱,支持产业发展的科技人才不足,前沿技术研发储备、重大成果转化应用不充分。国家级高新技术企业数量偏少,且主要集中在先进装备制造、信息技术、生物医药等产业,以企业为主体的创新体系不够健全,创新主体作用发挥不够充分,创新驱动能力不足。
综合判断,“十四五”时期,兰州新区科技创新发展的机遇与挑战并存,但机遇大于挑战,仍然处于抢抓新一轮技术革命和西部大开发建设、“一带一路”倡议的重大战略机遇期,创新驱动产业升级与变革、培育发展新业态及实现“双碳”目标的重大任务攻坚期,激发创新内生动力与提升协同创新水平关键窗口期。谋划“十四五”科技创新发展,必须充分认识新时代赋予兰州新区的新使命,准确把握科技发展的脉搏,科学分析兰州新区产业发展基础和科技创新潜力,继续秉持“先行先试”“敢为人先”的改革创新思维,在危机中育先机,于变局中开新局,为推动新区经济社会高质量发展提供科技创新支撑,奋力开启兰州新区科技创新发展新征程。
二、统筹规划,描绘新区科技创新发展新蓝图
(一)指导思想
以习近平新时代中国特色社会主义思想为指导,全面贯彻党的十九大和十九届二中、三中、四中、五中、六中全会精神,深入落实习近平总书记对甘肃及国家级新区重要讲话和指示精神,统筹推进“五位一体”总体布局,协调推进“四个全面”战略布局,坚持“四个面向”实施创新驱动,紧紧围绕国家赋予兰州新区的战略使命,抢抓“一带一路”建设、新时代西部大开发、黄河流域生态保护和高质量发展、兰西城市群建设、兰白试验区和兰白自创区、“科创中国”试点城市(园区)等重大机遇,立足新发展阶段、贯彻新发展理念、构建新发展格局,大力实施创新驱动发展战略,持续深化科技体制机制改革,打造高水平科技创新平台,提升企业技术创新能力,激发科技创新人才活力,构建良好创新生态。不断夯实兰州综合性国家科学中心建设基础,全力推动兰州国家区域科技创新中心建设,努力将兰州新区打造成为西北地区高科技产业发展集聚区、创新驱动引领区,成为全省科技创新新高地、科技体制改革新样板。
(二)基本原则
——突出重点,系统布局。围绕新区“335 x”产业体系和科技重点领域,正确处理机遇与挑战、产业发展与科技创新的关系,全面推进新区各园区与皋兰县4镇及上川镇各领域科技创新活动,实现质量、结构、规模、速度、效益、安全的协调统一。
——服务产业,示范引领。深入实施创新驱动战略,强化企业创新主体地位,激发企业创新活力,促进创新要素向企业集聚。推进政产学研金服用深度融合,培育一批科技含量高、市场竞争力强、辐射带动作用强的龙头企业、高新技术企业、科技“小巨人”企业。
——深化改革,完善机制。坚持以改革促发展,深入推进科技体制改革,完善科技人才引进培养机制、科技成果转化机制,推动重点领域项目、基地、人才、资金一体化协同配置。改进科技项目组织管理方式,实行“揭榜挂帅”“赛马”、科学家合伙人、技术经纪人、科技项目包干等制度,不断优化科技创新生态。
——创新驱动,绿色发展。完善科技资源布局,增强自主创新能力,培育壮大新动能,做强做优实体经济,助推产业高质量发展。加大科技对黄河中上游水土流失治理、生态环保技术应用等方面的支撑力度,以科技创新助推产业基础高级化、产业链现代化,加快构建现代产业新体系。
(三)发展目标
到2025年,兰州新区科技创新治理体系与治理能力日趋完善,科技体制机制更加健全,科技资源配置更加高效,创新要素流动更加顺畅,创新人才队伍不断壮大,科技创新生态持续优化,企业创新主体地位和自主创新能力进一步增强,科技创新活力充分激发,高质量创新成果不断涌现,在重要产业领域和关键技术环节取得重大突破,科技对经济社会发展的支撑引领作用更加凸显。
——自主创新能力大幅提升。各类创新主体作用显著提升,科技创新能力实现从量的积累向质的飞跃、从点的突破向系统能力提升转变。源头创新能力进一步增强,企业自主创新能力显著提升,以战略性新兴产业为代表的创新主体不断壮大。到2025年,全社会研发经费支出占地区生产总值的比重达到4%,每万人口高价值发明专利拥有量达到1.5件。
——科技支撑产业发展能力显著增强。加大科技创新投入,加快建设国家级、省级创新平台,加强科技要素引培,推动科技资源共享,构建体系化任务型的协同创新共同体。到2025年,争取建成国家级孵化器和国家级众创空间(含专业化众创空间)5个、国家工程技术中心(重点实验室)3个,国家级高新技术企业数达到150家;规模以上工业企业研发经费支出与营业收入之比达到1.3%,高技术产业营业收入占规模以上工业营业收入比重达到10%。
——创新人才队伍不断壮大。强化人才引领发展地位,全方位培养、引进、使用人才,不断促进人才规模、质量和结构与经济社会发展相适应、相协调,形成结构合理的产业创新人才梯队,构筑高质量发展的智力源泉和核心动力。到2025年,每万名就业人员中研发人员达到20人年。
——科技创新生态更加优化。构建系统创新、协同创新、开放创新的科技创新体系,政策配套更加健全,创新服务便捷普惠,创新效能显著提升,信息经济不断壮大,形成全社会崇尚创新的浓厚氛围。到2025年,技术市场成交合同金额20亿元、科技进步贡献率达到68%;“十四五”期间数字经济核心产业增加值占gdp比重累计增长2%。

三、明确任务,构建新区科技创新发展新体系
(一)打造高水平科技创新平台
1.布局建设重大科技基础设施。夯实兰州综合性国家科学中心基础,争取在新区布局国家级实验室、国家技术转移中心、大科学装置、国家级检验检测平台等重大科技基础设施,提升兰州新区基础研究和应用基础研究水平。加快建设中科院近物所离子加速器及质量检验检测实验室、电磁兼容检验检测中心、甘肃省同位素实验室等,打造集国家级检验检测平台、先进加速器平台、重离子辐照技术应用研发、同位素研发及生产、高端人才培养及交流于一体的大科学装置创新创业园。集聚世界一流人才围绕核技术开展交叉前沿研究,形成甘肃核技术研发、检验检测、成果转化、技术供给策源地。支持和鼓励省属科研机构、高等院校向新区搬迁或在新区设立分支机构,构建高水平的科技基础设施和创新研发载体。积极推进中科院化学研究所、兰州大学理化技术研究所、北京化工研究院等院所在新区建设研发中心、中试基地。支持生物医药、高端装备、“专精特新”化工新材料等领域龙头企业,争取建设国家重点实验室或设立科研分中心。
2.完善企业科研基地和创新平台布局。鼓励行业龙头企业建设工程技术研究中心、企业技术中心、工业设计中心、技术检测中心等创新平台,为企业集成科技资源、集聚创新人才、对接重大科技成果提供重要支撑,不断提高行业龙头企业关键技术研发和产业共性技术攻关能力,高质量推进兰石集团国家级工业设计中心、化工园区研发中心建设,提质升级甘肃计量科学研究院、新区公共检测平台、金属及非金属物理检测平台等国家认可实验室建设水平。支持企业与高校、科研院所和产业链上下游企业联合组建创新共同体,加强科技联合攻关,集中攻克一批前沿技术,创造更多弥补短缺、替代进口、国际领先的拳头产品。支持高校和科研院所设立新型研发机构,搭建科研试验、中试、检验检测、技术转移、产业化应用等平台,推动技术熟化,知识产权运营与科技成果转化。支持德福、佛慈、兰石集团等优势企业建设和完善国家级企业技术中心、重点实验室、省级或区域制造业创新中心,促进科技成果转化和服务行业技术攻关。建设特种设备、计量仪表检验检测中心等公共创新服务平台。
3.提质扩容创新创业孵化载体。充分发挥新区产业孵化大厦、兰石集团国家能源装备专业化众创空间和中川园区省级“双创”示范基地的作用,形成“苗圃—孵化—加速器—产业化园区”完整梯级的孵化体系。鼓励新区龙头企业围绕先进装备制造、绿色化工、新材料、生物医药等领域,积极申报建设国家专业化众创空间、国家“双创”示范基地、国家级科技企业孵化器、星创天地、孵化基地等专业化孵化载体。鼓励社会力量投资建设或管理运营众创空间、创新工场等新型孵化载体,引进和培育研究、设计、商事、认证、投融资等专业机构或高层次专家组成高水平的“双创”导师。构建“产业集聚 专业孵化服务 创投”的新型创业孵化模式,打造一批高质量创新创业中心和“双创”示范基地。构建孵化器联盟,强化各孵化载体之间的沟通协作及资源共享。统筹建设大科学装置科技创新创业园及创业基地、小微企业创业园、标准厂房等各类创业载体。
4.拓展创新发展新空间。立足兰州新区在大科学装置、特色产业、科教资源等方面的基础,加快培育以同位素实验室、超高温钍基熔盐泵阀试验平台、硅立方超算中心等为代表的国家战略科技力量,支撑国家重大战略实施、服务国家安全体系建设,努力把兰州新区打造成为兰州国家区域科技创新中心“核心承载区”,夯实兰州新区在全省科技创新体系中的地位。深化产学研合作、产教融合,引进兰州大学、兰州理工大学、甘肃农业大学等高校在新区设立成果转化基地。鼓励企业与院校合作建立校企合作育人新机制,支持学校和企业成立工作室、实验室、创新基地、创客中心、产业学院、实训基地等,建立产教融合人才储备库和校企合作项目库,促进教育链、人才链与产业链、创新链有效衔接。加快推进兰州新区国家装备制造高新技术产业化基地建设,实施一批成长性好、带动力强的装备制造领域科技创新项目,推动能源化工装备、重离子医疗装备、海洋工程装备、节能环保装备科技创新成果转移转化。

(二)提升企业技术创新能力
1.推进“政产学研金服用”深度融合。强化企业创新主体地位,厚植创新发展优势,鼓励企业加强与中科院、兰大、农大等科研院所产学研合作,建设精细化工、生物医药成果转化中试产业园和农产品、花卉、畜种转化基地,打造制造产业技术创新联盟、专利共享联盟和产业技术研究院。加大关键共性技术攻关,采用“揭榜挂帅”“赛马”等方式,支持民营企业牵头参与重大科技计划项目。鼓励和支持企业加快掌握一批产业核心专利和技术标准,打造知识产权特色密集型产业。着力突破能源化工装备、重离子治癌装备与技术、同位素技术与产品、动力电池、永磁复合电机、储能、生物疫苗等关键共性技术,做强做优“新区造”品牌。建立健全适应技术研发、科技创业、创新成果转化和产业化等需求的多元化、多层次科技创业投融资体系,积极对接国家新兴产业创投基金、国家科技成果转化引导基金,用足用好兰白科技创新改革试验区驱动基金。支持金融机构成立区域科技合作专项信贷项目,服务跨区域科技合作和成果转化。
2.培养高成长性创新型企业。实施创新型企业领军计划、高新技术企业倍增计划,大力培育科技型中小企业、高新技术企业、专精特新“小巨人”企业、创新型企业和“瞪羚”企业,构建形成从雏鹰企业到高成长型企业的梯度培育体系。发挥企业和市场在技术创新决策、研发投入、科研组织实施、成果转化评价等各环节的主体和导向作用,支持龙头企业申请、承担国家和省重大科技计划项目,围绕主导产业发展部署科技创新活动和科研项目,鼓励企业加大科技研发投入,支持产业共性基础技术研发,推动规模以上工业企业研发活动全覆盖。健全知识产权激励机制,鼓励和支持企业加快掌握一批产业核心专利和技术标准,积极打造一批拥有自主知识产权的优势企业。支持化工园区企业强化全产业链一体化技术攻关,加大化工装备、关键新材料的开发和应用,全面提升“一体化、专业化、智能化、绿色化”水平。以正威、德福等企业为龙头,推广运用总成工艺技术、增材制造技术和全流程智能制造技术,提高新材料产业技术水平。以兰石集团、兰州海默、兰州电机等企业为龙头,着力突破能源化工装备等关键共性技术。以中科院近代物理所兰州科近泰基新技术公司为重点,发展重离子治癌装备与技术、同位素技术与产品。支持宝武碳业、新盛光伏、兰石兰驼、兰州广通、首航高科等企业加大动力电池、储能电站、充电设施、废旧电池回收利用技术研发,形成具有特色的清洁能源技术创新链和产业链。
3.完善科技创新体系。构建以产品确定创新的科技供给体系,引导科研机构对接新区企业技术需求布局科研项目,增强企业技术研发、技术应用及技术整合能力,提升企业产品竞争力。健全科技成果转移转化服务体系,完善科技成果评估交易与转化绩效奖励机制。支持行业骨干企业牵头组建体系化、任务型的创新联合体和产业技术创新联盟,集聚行业上下游中小企业创新要素和高校院所科研力量,联合开展重大关键技术、前沿技术研发,促进新技术新产品新工艺产业化、规模化应用,推动产业链供应链创新链升级。支持企业建设院士专家工作站,逐步建立起院士专家与设站企业协作的长效服务机制。实施企业研发平台创新能力提升计划,鼓励建有研发机构的企业主动承担国家、省、市科技专项,与高校院所开展校企合作,联合开展技术研发,突破一批具有自主知识产权的技术和产品。用好甘肃省科学技术奖对企业技术创新的引导激励作用。

(三)激发科技人才创新活力
1.培养留住存量人才资源。通过项目合作、人才交流、自主培养、订单式委培等方式,支持龙头企业培育一批科技领军人才、技术创新人才、创新创业服务人才、青年科技人才。完善“人才 项目 资本”的新型运营模式,对本地科技骨干人才、特殊贡献人才建立股权激励、现金奖励、个税返还等机制,推广“科技项目 科研团队”人才培养模式,对优秀科技领军人才给予相对稳定的支持,鼓励领军人才带动本地科技人才创新发展。分领域、分专业、分层级建立人才信息库,依托各级学会、协会等社会组织,举办形式多样的人才提升培训和学术交流活动,不断增强本地人才创新意识和创新能力。
2.引进科技高端人才和科技创新团队。坚持人才是第一资源,全面落实“陇原人才服务卡”制度和新区人才选拔培养扶持政策,积极打造西北地区人才高地。聚焦重点产业、重点行业领域发展需要,通过顾问指导、短期兼职、挂职锻炼、联合攻关、候鸟服务、设立离岸人才创新创业基地等柔性招引模式,加大对高端人才和团队引进,实现分行业、分领域精准引才育才。聚焦融汇优势智力、解决关键难题、转化科研成果,从单一引进高端科研人才向引进科技创新团队转变,形成“引进一个团队、支撑一个项目、做大一个产业”的良好局面。打造优质研发平台吸引人才,统筹推进院士工作站、博士后科研工作站、协同创新基地、海智基地、重点实验室建设。围绕产业发展需要,鼓励省内外高校、科研院所和国有企业科技人才按有关规定在新区兼职兼薪按劳取酬。对高层次和急需紧缺的人才、“特殊人才”,采取“一事一议”方式试行年薪制、协议工资制度,通过签订人才贡献目标责任书、科研项目合同等方式,形成人才工作任务、工作职责、科研成效、经济贡献和人才薪酬相挂钩的制度体系。
3.完善科技人才服务体系。完善创新人才评价机制,破除“唯论文、唯职称、唯学历、唯奖项”倾向,建立健全以创新能力、质量、贡献为导向的科技人才评价体系。注重个人评价和团队评价相结合,尊重和认可团队所有参与者的实际贡献。创新科研人员成果转化收益分配机制,完善适应基础研究特点和规律的经费管理制度,激发科研人员创新创业活力。重点围绕优秀人才团队配置科技资源,落实科研人员在立项选题、经费使用以及资源配置的自主权,释放人才创新创造活力。健全人才激励机制,强化对承担基础研究国家重大任务的人才和团队的激励,落实以增加知识价值为导向的分配政策,探索实行年薪制和学术休假制度,对科研骨干在内部绩效工资分配时予以倾斜。全面落实引进人才在薪酬福利、子女就学、税收优惠、社会保障、配偶就业等方面的配套政策。为高层次人才提供更优质、高效、便捷的服务,大力营造尊重劳动、尊重知识、尊重人才、尊重创造的良好氛围,着力集聚各方面优秀人才,为新区高质量发展提供强有力的人才支撑和智力保障。

(四)构建良好科技创新生态
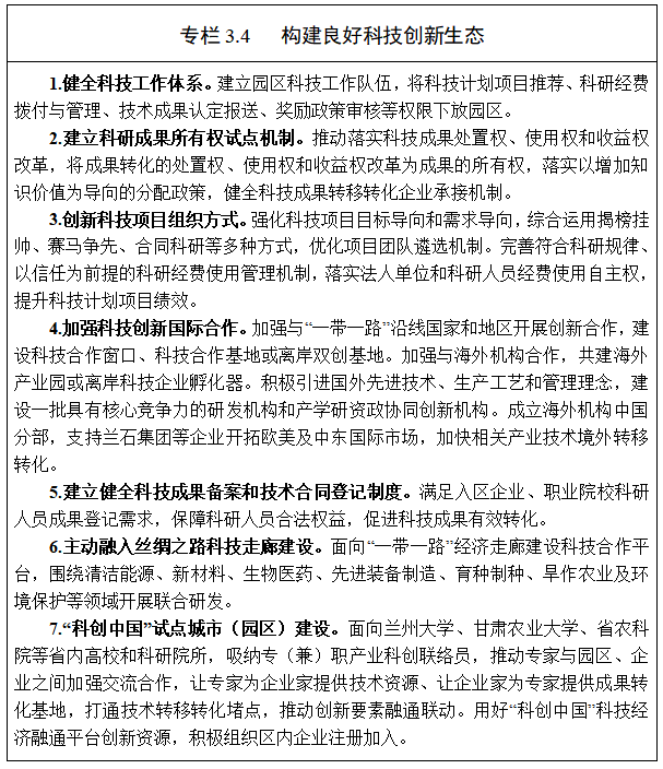
1.深化科技创新体制改革。坚持科技创新与体制机制创新“双轮驱动”,健全科技创新治理体系,促进科技供给侧和需求侧、研发和转化对接。加快管理职能转变,深化“放管服”改革,提升区域创新创业活跃度。推进科技评价制度改革,进一步优化科研项目评审管理机制、改进科技人才评价方式、完善科研机构评估制度。创新科研项目管理方式,试点科技项目常年受理、即时评审制度,推行项目经费“包干制”。完善科技决策和咨询制度,设立以企业家、学术技术带头人为主体的技术创新战略咨询委员会,参与科技创新规划、科技计划项目、科技创新政策的制定。推动在甘高校、科研院所在新区开展赋予科研人员职务科技成果所有权或长期使用权试点,健全企业创新激励和保障机制,将成果转化的处置权、使用权和收益权改革为成果所有权,落实以增加知识价值为导向的分配政策。鼓励支持科研人员兼职创新、在职或离岗创办企业,推动更多创新人才带专利、项目、团队创业。完善“科学家合伙人制”,推广“城市合伙人”“三区联动”“创业会客厅”等做法,畅通科技合作、成果转化渠道。规范科研伦理,加强科研诚信体系建设,推动科研作风学风实质性改观。完善科技成果评价机制,加快构建政府、社会组织、企业、投融资机构等共同参与的多元评价体系。
2.完善科技投入机制。发挥政府财政资金的引导和杠杆作用,激发企业投入潜能,撬动金融资本、民间资本和社会资本投入科技创新,形成财政资金、企业资金、金融资本等多元投入新格局。积极争取国家和省级财政科技投入支持,加大本级财政科技支出占财政支出比重,完善科技扶持项目管理机制,采用“间接补”“后补助”等资助方式,支持企业加强技术研发和成果引进,推进产业带动效应明显、技术研发团队实力较强的成果转化。实施企业研发投入引导计划,加大国有企业研发投入考核权重,与企业共同建立研发和科技成果转化资金,综合运用科技扶持项目、平台建设奖励、成果转化奖励、创新券、研发费用加计扣除等多种政策机制,对研发投入持续增长、拥有自主知识产权成果并形成良好经济效益的企业进行扶持,科技扶持项目资金和企业自筹资金按1:1比例配套,不断提高企业研发投入占全社会研发投入的比重。加快发展科技金融,建立健全适应科技研发、科技创业、创新成果转化和产业化等需求的多元化、多层次科技创新投融资体系,支持风投资金进入种子期和初创期的科技型中小企业,鼓励银行、保险、担保等金融机构开发知识产权质押、科技保险、投贷联动等金融产品。
3.推动区域协同创新。立足区位优势、资源禀赋、产业基础,做优做实现有平台和项目。积极融入兰西城市群建设,加强与兰州、西宁、白银等周边城市在人才交流培养、创新平台建设、科技资源共享等方面的合作。在数字经济、人工智能、智能制造、生物医药等领域深化与北京中关村、天津滨海、上海张江、武汉“光谷”、深圳、苏南自主创新区跨区域深度合作,在前沿技术攻关、创业孵化、成果转化、科技服务、科技人才培养交流等领域取得合作成果。加快引进天津、上海、深圳科技创新资源,构建“上海、天津、深圳研发—兰州新区中试和批量生产”“上海、天津、深圳孵化—兰州新区加速落地”的创新产业链,打造津沪深科研成果产业化拓展基地。推动新区企业与国内外一流科研院所、世界500强企业开展科技交流合作,积极引进先进技术、生产工艺,建设一批具有核心竞争力的研发机构和政产学研金服用协同创新机构。建立厅地会商制度,共建国家级孵化器、国家级创新平台、重大科技成果转化项目。坚持总体国家安全观,健全科技安全工作体系,强化科技保密管理。推广适用先进技术,在应急安全、环境保护、污染防治、消防、食药监、社会治理、“平安新区”建设等领域提供科技支撑。加大黄河流域生态环境重大问题研究力度,围绕黄河中上游水源涵养、水土流失治理、植被恢复、生态修复开展科学实验和技术攻关,助力黄河流域生态环境保护科技创新。以新一轮国土空间规划编制实施为契机,优化科技创新布局,与皋兰县建立科技创新协调发展机制,在科技项目实施、科技人才培育等方面实现联动发展。
4.推进“科创中国”试点城市(园区)建设。充分发挥“科创中国”试点城市(园区)国家级平台优势,引进中国科协人才、学会、协会,建设资源整合、供需对接的技术服务和交易平台,探索产学融合的组织机制和激励机制,实现人才聚合、技术集成和服务聚力。建设“科创中国”样板间“问题库”“项目库”“人才库”“案例库”,提炼产品开发、设计、生产、流通过程中的技术需求,形成分行业、分领域的“应用场景库”,促进大中小企业链接“科创中国”平台资源。开展科技服务专项行动,建设科技智库服务平台,搭建科学技术交流平台、科技经济融通平台、科技成果转化平台,举办科技展会、科技论坛、科技赛事,共建产业技术研究院、学会服务站、协同创新基地,争创“会展赛服 科技智库”样板,努力创建优质普惠创新创业环境。争取入选“科创中国”市级分站。

四、部署重点,打造新区科技创新发展新标杆
(一)科技支撑绿色化工、新材料产业
1.科技支撑绿色化工产业发展。根据化工园区总体发展规划,强化科技在精细化工和专用化学品、化工新材料和材料后加工等高技术含量、高附加值项目的支撑应用,为绿色化工产业产品更新、工艺升级提供科技保障。强化全产业链一体化技术攻关,开发全产业链技术工艺包,突破制约产业发展的工艺技术难题,为完善中上游石化产业链提供技术支撑。强化农药中间体、医药中间体等化工新材料产品开发和应用,解决关键技术难题。以专用化为方向,加强配方技术和制备工艺的开发研究和应用,助推精细化工和专用化学品、化工新材料以及材料后加工产业发展。高水平建设“专精特新”化工新材料生产研发基地,培育发展为省级、国家级科技企业孵化器,引进和孵化高端精细化工项目,推动高端精细化学品的高效高质量产出,引领精细化工产业发展,努力打造高科技化工企业的集聚区。加速推进5g网络、人工智能、物联网、区块链、大数据等新技术在化工企业和园区的应用,努力提升绿色化工产业智能化水平。

2.科技支撑新材料产业发展。以高铁、新能源汽车发展需求为牵引,研发生产轻量化、高性能、智能型新材料制品。围绕锂电池、高端装备需求,研发超强、高弹、高导型电解铜箔和铜合金材料。围绕新型材料发展,研发碳纤维、粉末冶金、钛及钛深加工、稀土智能化生产技术,做大做强钛及钛深加工产业,培育高附加值、高技术含量稀土功能材料、新能源电池材料、新型保温隔热材料、生物质建筑材料、装饰新材料产品。优化工艺技术、增材制造技术和全流程智能制造技术研究,提高新材料产业技术水平,打造以铝、铜为主的西部合金材料生产应用示范基地和覆盖西北、面向“一带一路”的先进合金材料制造中心。开展材料配方、成型工艺、生产流程控制研究,提高材料的质量稳定性。

(二)科技支撑先进装备制造、清洁能源、城市矿产与表面处理产业
1.科技支撑先进装备制造产业发展。发挥国家装备制造高新技术产业化基地平台作用,以信息化、智能化、绿色化为方向,提升先进装备制造产业自主创新能力和智能制造水平,不断完善产品结构和产业链,构建以智能装备为主导的先进装备高新技术产业化集群。从培育核心技术、培育核心竞争力、实现智能制造和服务三个方面加强研发投入,开展技术协同攻关,在能源和炼油化工装备与技术、重离子治疗肿瘤装置、海洋工程装备与技术、智能化装备与技术等领域培育核心技术。分阶段实施智能产品、智能服务、智能管理、智能生产、智能研发,增强对关键零部件、工业软件、智能控制技术的自主创新能力。在能源和炼油化工装备与技术领域,着力突破石油钻采、炼油化工、煤化工装备关键共性技术,开展高端装备和重型装备用电机、伺服电机等高效电机研发,推进产业整体向高端化迈进。研制核乏燃料贮运成套设备,推动核乏燃料贮运设备国产化、核电乏燃料冷却系统关键设备研制,支持钍基核能系统项目研制,完善和引进核乏燃料贮运成套设备下游配套产业。壮大油气田环保装备研发能力,发展高效换热节能装备与技术、余热余压利用设备。在重离子治疗肿瘤装置领域,发展重离子治癌装备与技术,推进重离子技术成果转化和产业链延伸,优化医用重离子加速器国产化替代产业技术布局,努力打造医用重离子加速器“产业化示范基地、装备制造基地、运维服务基地、人才培养基地”。在海洋工程装备与技术领域,以深水钻采装备为主,开展系列性项目研发与试制、深水油气分离、储运相关项目研究。在智能化装备与技术领域,以智能制造为主攻方向,加快装备制造业研发模式、制造模式创新,推进石油装备智能制造能力建设,支持高端智能钻采装备、智能化系列快速锻造装备研发。

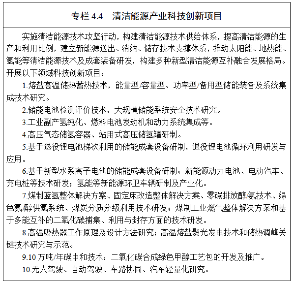
2.科技支撑清洁能源产业发展。围绕“整车—电池电机电控—充换电设备—试验检测”等新能源汽车产业链,加大对动力电池、储能电站、充电设施、氢能储运等技术研发和成果转化的支持力度,开展驱动电机、电控系统、车用附件等核心关键部件研发和技术引进,形成相对完善的新能源汽车产业技术创新链。在氢能产业领域,依托全球首套千吨级太阳燃料合成:二氧化碳加氢合成甲醇工业化示范项目、首航高科能源等企业,开展氢能和氢燃料电池汽车技术研发,推动制氢、储氢、运氢、加氢、用氢方向的发展。发展新能源装备与技术,研发太阳能光伏/光热装备、钍基核能系统储能用超高温熔盐泵、太阳能发电技术及装备、高可靠性全天发电的太阳能热发电系统集成技术及关键设备、高温吸热工质、储能与储热材料及系统、新型反光材料及低成本反射镜等,形成具有特色的产业集群和较为完整的产业链。加快开展中深层地热开采利用、余热回收利用、多能互补清洁取暖技术研发,推动新区能源清洁化发展。在储能产业领域,以电化学储能、氢储能、熔盐储能技术为支撑,开展多种储能技术、成套装备之间的融合及差异化集成开发。

3.科技支撑城市矿产和表面处理产业发展。依托兰州大学、兰州理工大学、中联西北设计院等研究机构技术力量,开展城市矿产与表面处理产业园环境承载能力研究,为园区绿色循环可持续发展提供保障。以技术创新、管理创新为导向,以国际化、市场化、生态化为主要方式,围绕提高再生资源回收、分拣、拆解、环保处理水平等,重点发展火车、汽车、家电、金属制品、电池等产品拆解以及废旧轮毂、玻璃、轮胎再利用技术攻关,支持建设现代化专业分拣中心,城市矿产资源化利用等领域关键技术研发,推广应用新技术、新工艺、新设备,大幅提高废旧商品回收的现代化水平。围绕汽车轮毂、平板玻璃来料加工等产业配套需求,重点开展电镀、热镀锌、搪瓷、喷塑、油漆涂装以及表面抛光等产业技术攻关。

(三)科技支撑信息、生物医药、现代农业、节能环保和现代服务业
1.科技支撑信息产业发展。加快新型工业化产业示范基地(大数据)和丝绸之路信息港枢纽建设,以“数字产业化、产业数字化”为发展主线,以信息技术与特色优势产业深度融合为方向,积极布局数据信息关联产业,着力打造集数据存储运算、软件开发集成、智能设备研发生产、在线支付等全产业链的一体化国家数据信息产业集聚发展基地。在加快推进数字产业化方面,培育引进人工智能、物联网、工业互联网、软件研发等一批高科技高成长企业,加强科技型企业、中小微企业扶持力度,支持各类创新主体构建关键技术研发和成果转化的创新发展体系。在加快推进产业数字化方面,推动工业互联网、“上云用数赋智”、数字化车间、智能工厂、数字化应用,加快传统产业的数字化转型和产品数字化升级。推动5g的集成应用示范,加快传统产业绿色化、信息化、智能化“三化”转型升级。

2.科技支撑生物医药产业发展。立足新区生物医药产业基础,支持佛慈制药、和盛堂制药等企业开展中药材、中医药研发和产业化,推动中药产业转型升级。坚持原研药和仿制药、高端制剂和高端原料药并行发展,支持兰药药业等企业与高校、科研院所合作开展化学药研发、一致性评价及处方工艺研究,加快建立原研药、仿制药、高端制剂、高端原料药研发体系。推进生物安全三级防护实验室建设。强化疫苗基础性研究,突破疫苗分子设计、多联多价设计、工程细胞构建等关键技术,实现核心技术从“跟跑”到“并跑”到“领跑”转变。依托西部药谷产业园,引育一批龙头企业,建设集现代中药研发生产中心、医学成果转化中心、康复医疗器械生产销售、医药仓储物流为一体的生物医药产业园,打造兰州新区首个“大健康产业 生物医药产业”专业孵化园。

3.科技支撑现代农业产业发展。推进农业科技创新和成果转化,完善设施农业、绿色有机农畜产品等农业新品种新技术引进、农业机械化、农业信息化、农业标准化、农产品质量检验检测、重大动植物疫病害防治等科技支撑体系,提高科技对农业的贡献率。运用科技手段解决“种子”和“种地”两个关键问题,加强与国内知名农业科研院所、高校在种子、种质方面的产学研合作,积极培育育种企业。发展农业智能生产、智能农机装备、设施农业等关键技术和产品。完善农业科技服务体系,加快构建以农技推广机构、高校、科研院所、企业等科技服务力量为依托,多元互补、协同高效的农业科技社会化服务体系,开展农业重大技术集成和示范推广。支持皋兰县优势特色作物与动物良种、农用物资、农业新材料等领域科技创新,持续做优做强高原夏菜、兰州白兰瓜、旱砂西瓜、红砂洋芋、优质林果等特色产业。

4.科技支撑节能环保产业发展。加强节能环保、污染防治、工业固废综合利用等重点领域关键技术研发,发展高效节能、资源循环利用、大气治理、污水处理等先进技术和专业化服务。支持兰石集团大力发展节能环保装备,建设节能环保装备制造产业基地。培育壮大节能电气设备、环保技术设备、资源综合利用设备、再制造和节水设备研发制造等产业。鼓励新区制造业企业加大节能环保技术和产品研发力度,加强新型节能电机、余热余压综合回收利用、工业过程节能、建筑节能等领域关键技术研发,加快高效蓄热、换热、冷却、干燥技术和装备研发示范。加强与高校科研院所产学研合作,对化工园区污水、固废处理中的关键环节领域进行研究,保障园区高质量快速度发展,为产业集聚发展赋能加力。积极引导省内科研院所、高等院校、污水处理企业等开展污水深度处理、污泥资源化利用共性和关键技术研发,引导企业使用国家鼓励的工业节水工艺、技术和装备,提升水循环利用水平。

5.科技支撑现代服务业发展。推动生产性服务业向专业化和价值链高端延伸,强化现代服务业关键共性技术突破,支持研发设计、工业设计、检验检测、科技咨询、科技金融发展,促进现代服务业与农业、工业、文化旅游等领域有机融合,实现科技服务精准化。推进创新创业服务体系建设,培育一批信誉度高、开拓能力强、分工合作的专业化、特色化科技服务机构。加强计量、检测技术等基础能力建设,发展面向设计开发、生产制造的分析、测试、检验、标准、认证等服务。加强知识产权服务,大力发展知识产权代理、法律、信息、咨询、培训等机构,提升知识产权评估交易、保护维权、投融资等服务水平。依托绿色金融改革试验区建立科技金融服务体系,开展科技保险、科技担保、知识产权质押等科技金融服务。

(四)科技支撑民生改善
1.科技创新支撑乡村振兴。支持科研院所、高校与农业园区、农村合作社建立长期稳定合作机制,共同开展农业技术研究、试点与应用。深入推进科技特派员制度,发展壮大乡村振兴科技人才队伍,支持科技特派员领办、创办、协办农民专业合作社、专业技术协会和农业企业,深入农村、农业一线开展农业技术和信息服务,推广适合当地种养的优良品种和先进实用技术,积极创建科技特派员创新创业示范基地。建立健全农业产业技术创新体系和农技推广体系。不断完善“政产学研用”协同机制,强化农业科技和装备支撑,加快推进农业关键技术研发,加快引进和培育农业新品种新技术。实施现代种业提升工程,组建联合创新团队开展育种攻关,以蔬菜、花卉等特色优势产业为重点,推动种业创新发展,支持新区农投集团建设西北最大的以玫瑰为主的种质资源库。发挥兰州新区现代农业产业优势,建设国家级农业科技园区,培育和转化农业科技成果,打造现代农业产业综合体,助力乡村振兴。
2.科技支撑绿色低碳发展。加强“碳达峰碳中和”科技支撑,加大重点行业领域绿色低碳化技术改造,大力发展可再生能源,强化生态环境治理,完善生态环境保护体制机制,打造从理论研究到应用研究、从技术研发到产业化发展的绿色低碳技术创新体系,促进绿色低碳循环发展。持续加强对生活垃圾分类关键技术研究的支持,推动生活垃圾分类投放、收集、运输、处理等技术发展。加强生活垃圾分类处理技术装备研发和集成示范应用,解决小型焚烧处理、焚烧飞灰处置、渗滤液处理、厨余垃圾处理等问题,构建生活垃圾从源头到末端、从生产到消费的全过程分类技术支撑体系。
3.大力推动科普事业发展。加强科普能力建设,依托骨干企业、孵化器建设一批特色鲜明的科普教育基地,推进科普阵地发展,拓展科普传播渠道,推动全社会形成爱科学、讲科学、学科学、用科学的文化氛围。适时组建兰州新区科学技术协会,搭建党和政府联系科学技术工作者的桥梁和纽带,组织科技工作者开展科普宣传、科技咨询和科技服务活动,传播科学思想和科学方法。加大科技教育与培训力度,鼓励新区中小学校与企业联合建设科普基地,开展科普大篷车进校园、科学实验等科普特色活动,增强青少年创新意识和实践能力。举办青少年科技创新活动,激发青少年科学探索的兴趣,培养青少年投身于科技自立自强的远大志向。组建科普服务志愿队伍,开展科技扶贫、科技下乡、科普进社区等科普服务活动。创新科普传播内容和形势,支持科普作品和产品研发,加强新媒体科普宣传力度。积极鼓励企业参加兰州科博会、科技活动周、双创活动周、科普讲座、科普竞赛、科普讲解等科技活动,推动新区科普事业发展。
五、全力保障,开创新区科技创新发展新局面
(一)加强规划组织实施
坚持和加强党对科技事业的领导,把党的领导贯穿于新区“十四五”科技创新规划实施的全过程。探索建立适应新区创新驱动发展的领导机制和工作体系,建立相关部门分工协作、全社会共同参与的规划落实机制,提升新区各级各部门的创新发展意识。把落实新区“十四五”科技创新规划列入新区各级各部门重点工作,围绕重点任务,明确目标,细化方案,高质量完成规划确定的目标和任务。
(二)强化规划配套衔接
强化兰州新区“十四五”科技创新规划与甘肃省科技创新规划以及新区总体规划、各类专项规划、年度计划之间的衔接,积极争取国家、省级科技资金、科技项目、科技平台,主动对接引进高校、科研院所“十四五”科技创新项目,推动科技创新要素向新区集聚。坚持围绕产业链布局创新链,加强科技政策、科技资源配置与产业发展政策衔接,构建以产业创新发展为导向的科技资源配置模式。
(三)强化规划目标管理
加强对规划实施情况的动态监测、中期评估和总结评估,研判规划实施进展和新形势新任务,及时对规划任务进行补充调整。完善新区支持科技创新发展的相关政策,建立绩效评价和考核机制,按年度分解落实规划目标,强化科技人才队伍、科技工作队伍建设,为完成规划确定目标提供政策、机制和人才保障。
(四)营造良好创新氛围
培育创新创业文化,倡导科学家精神、企业家精神和工匠精神。重视科研试错探索价值,建立鼓励创新、宽容失败的容错纠错机制,创造宽松科研环境。充分利用各种媒体,加强正面宣传和舆论引导,促进社会各界关心、关注、参与新区科技创新发展,营造全社会共同关注“十四五”科技创新规划实施的良好氛围。
兰州新区


